我司业务范围:快速开业注册/财税代理/专项审计及清缴报告/政府预决算/劳务派遣/资质证书申请认定/商标专利注册/高企、科技项目代理申报/股改上市融资
更多的科技政策信息,还可通过以下途径了解和咨询:
合作热线:
1.嘉应·广州办事处:广州市天河区燕岭路120号金燕大厦905房
189 2506 1970(王先生)
2.嘉应.语晨知识产权 广州办事处:广州市天河区粤垦路628号9楼18665633222(贺先生)
3.嘉应·佛山顺德嘉旺:佛山市顺德区大良南国中路29号顺兴花苑2层2号写字楼
136 0032 1188(段先生)
4.嘉旺·睿旺公司:佛山市顺德区大良南国中路29号顺兴花苑2层3号写字楼
136 0032 1188(段先生)
5.嘉应·梅州百业旺办事处:梅州市梅区县剑英大道山水城锦绣国际家具博览中心B10栋4楼430
151 1937 7484(饶小姐)
6.嘉应·清远办事处:清远市新城东二号区十三号商业大厦603号
151 1372 2640(肖小姐)
7.嘉应·中山办事处:中山市石岐区龙井南路3号置贤大厦2416房
135 5610 0770(钟小姐)
8.嘉应·深圳办事处:深圳市南山区深南大道12069号海岸时代公寓东座2319
159 1977 0284(赵先生)
9.嘉应·梅州企盈办事处:兴宁市兴城宝华园C栋第17卡门店
189 3345 8933(陈小姐)
————————————————————————————————————————————————
各有关单位、有关专家:
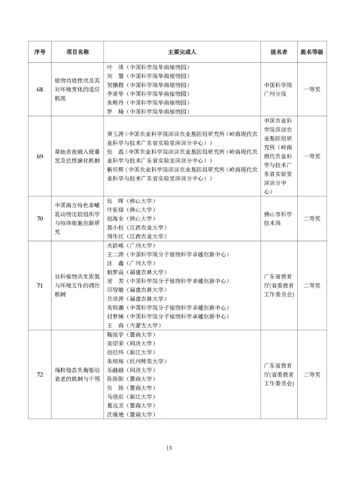
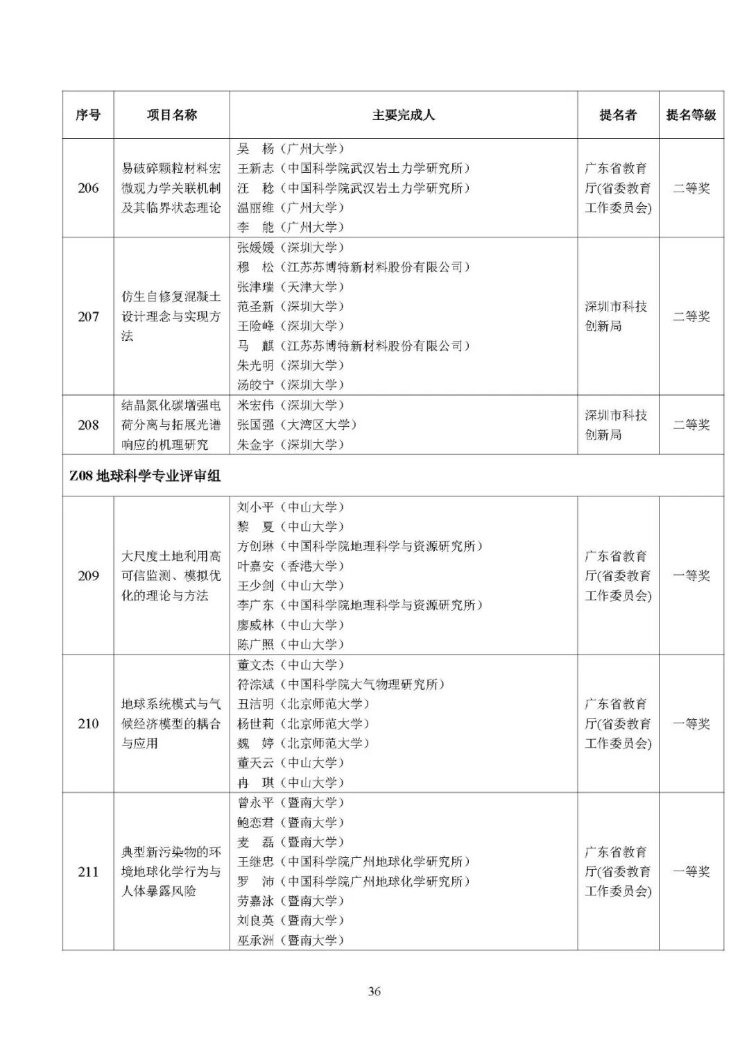
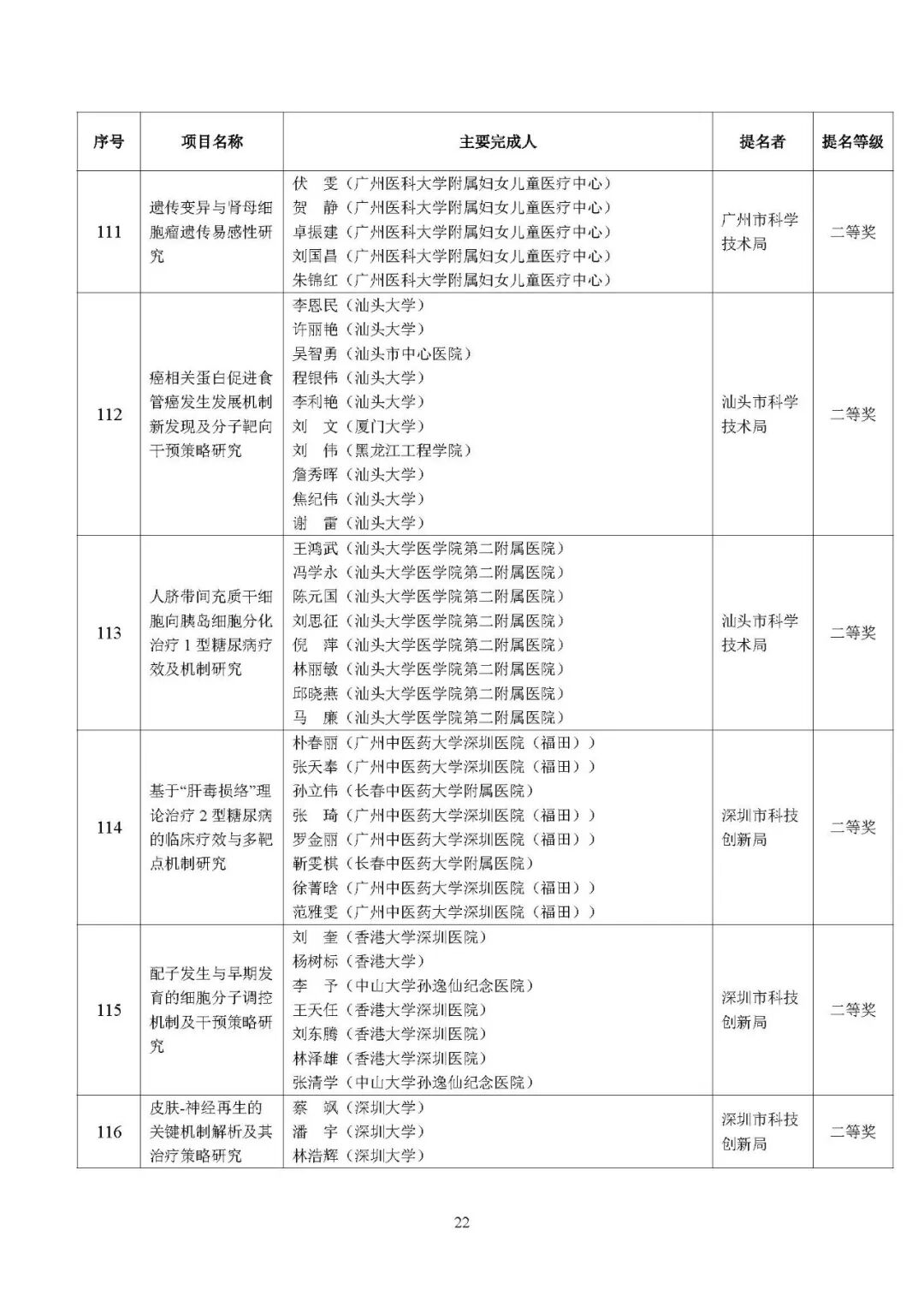
2025年度广东省科学技术奖提名工作已经结束,经形式审查并复核,共38项形式审查不合格不予受理。根据《广东省科学技术奖励办法》《2025年度广东省科学技术奖评审方案》的规定,现将形式审查通过的自然科学奖、技术发明奖、科技进步奖、青年科技创新奖、科技成果推广奖共1537项在广东省科技厅公众网予以公示。
自公示之日起10日内(2026年2月24日~2026年3月5日),任何组织或者个人对公示内容有异议,应当以书面形式向省奖励办提出,并按要求提供身份证明、有效联系方式以及必要的证据材料。组织提出异议的,须写明组织名称、联系人、联系电话和详细地址,并加盖公章;个人提出异议的,须写明本人真实姓名、工作单位、联系电话和详细地址,亲笔签名并提供身份证明文件。凡是组织未盖公章或者冒名、匿名提出的异议材料不予受理。
地址:广州市连新路171号信息大楼一楼省科技厅综合业务办理大厅
邮编:510033
电话:020-83163930、87003515
附件:
1.2025年度广东省科学技术奖自然科学奖受理项目清单
2.2025年度广东省科学技术奖技术发明奖受理项目清单
3.2025年度广东省科学技术奖科技进步奖受理项目清单
4.2025年度广东省科学技术奖青年科技创新奖受理候选人名单
5.2025年度广东省科学技术奖科技成果推广奖受理项目清单
广东省科学技术奖评审委员会办公室
2026年2月12日
完整名单请点击左下角“阅读原文”查看
查看完整附件请点击http://gdstc.gd.gov.cn/zwgk_n/tzgg/content/post_4858878.html?sessionid=

18925061970



