我司业务范围:快速开业注册/财税代理/专项审计及清缴报告/政府预决算/劳务派遣/资质证书申请认定/商标专利注册/高企、科技项目代理申报/股改上市融资
更多的科技政策信息,还可通过以下途径了解和咨询:
合作热线:
1.嘉应·广州办事处:广州市天河区燕岭路120号金燕大厦905房
189 2506 1970(王先生)
2.嘉应.语晨知识产权 广州办事处:广州市天河区粤垦路628号9楼18665633222(贺先生)
3.嘉应·佛山顺德嘉旺:佛山市顺德区大良南国中路29号顺兴花苑2层2号写字楼
136 0032 1188(段先生)
4.嘉旺·睿旺公司:佛山市顺德区大良南国中路29号顺兴花苑2层3号写字楼
136 0032 1188(段先生)
5.嘉应·梅州百业旺办事处:梅州市梅区县剑英大道山水城锦绣国际家具博览中心B10栋4楼430
151 1937 7484(饶小姐)
6.嘉应·清远办事处:清远市新城东二号区十三号商业大厦603号
151 1372 2640(肖小姐)
7.嘉应·中山办事处:中山市石岐区龙井南路3号置贤大厦2416房
135 5610 0770(钟小姐)
8.嘉应·深圳办事处:深圳市南山区深南大道12069号海岸时代公寓东座2319
159 1977 0284(赵先生)
9.嘉应·梅州企盈办事处:兴宁市兴城宝华园C栋第17卡门店
189 3345 8933(陈小姐)
————————————————————————————————————————————————
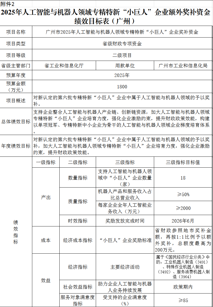
根据《广东省省级财政专项资金管理办法(2025年修订)》(粤府〔2025〕56号)《关于印发广东省工业和信息化厅经管省级财政专项资金管理办法(2024年修订)的通知》(粤财工〔2024〕17号)等有关规定,现将2025年人工智能与机器人领域专精特新“小巨人”企业额外奖补资金安排计划予以公示(见附件)。公示期自2026年2月24日至3月2日,共7天。对公示内容如有异议,请在公示期内向省工业和信息化厅反映。以个人名义反映情况的,请提供真实姓名、联系方式和反映事项证明材料等;以单位名义反映情况的,请提供真实单位名称(加盖公章)、联系人、联系方式和反映事项证明材料等。
附件:
1. 2025年人工智能与机器人领域专精特新“小巨人”企业额外奖补资金安排计划
2. 2025年人工智能与机器人领域专精特新“小巨人”企业额外奖补资金绩效目标表
广东省工业和信息化厅
2026年2月12日
(联系人及电话:人工智能产业发展组 苏曾珍、83133334;机器人产业发展组 范哲铭、83135890;廖立颖、83133274)
查看完整附件请点击https://gdii.gd.gov.cn/zwgk/tzgg1011/content/post_4859262.html?sessionid=

18925061970



