我司业务范围:快速开业注册/财税代理/专项审计及清缴报告/政府预决算/劳务派遣/资质证书申请认定/商标专利注册/高企、科技项目代理申报/股改上市融资
更多的科技政策信息,还可通过以下途径了解和咨询:
合作热线:
1.嘉应·广州办事处:广州市天河区燕岭路120号金燕大厦905房
189 2506 1970(王先生)
2.嘉应·佛山顺德嘉旺:佛山市顺德区大良南国中路29号顺兴花苑2层2号写字楼
137 2853 9668(袁小姐)
3.嘉应·梅州百业旺办事处:梅州市梅县区新县城剑英大道1号广东恩华集团办公楼三楼
151 1937 7484(饶小姐)
4.嘉应·清远办事处:清远市新城东二号区十三号商业大厦603号
131 7292 8590(邓小姐)
5.嘉应·中山办事处:中山市石岐区龙井南路3号置贤大厦2416房
135 5610 0770(钟小姐)
6.嘉应·南沙办事处:广州市南沙区丰泽东路106号(自编1号楼)
159 8929 6283(刘先生)
7.嘉应·深圳办事处:深圳市宝安区福海街道新和社区新型工业园4区厂房C3栋401房
159 1977 0284(赵先生)
8、嘉应·梅州企盈办事处:兴宁市兴城宝华园C栋第17卡门店
182 1128 9000(饶小姐)
————————————————————————————————————————————————
一、政策依据
二、申报条件
(一)软件企业须符合下列条件:
1.在广州市依法注册的以软件产品开发销售(营业)为主营业务的居民企业;
2.汇算清缴年度具有劳动合同关系且具有大学专科以上学历的职工人数占企业月平均职工总人数的比例不低于 40%,其中研究开发人员占企业月平均职工总数的比例不低于 20%;
3.拥有核心关键技术,并以此为基础开展经营活动,且汇算清缴年度研究开发费用总额占企业销售(营业)收入总额的比例不低于 6%;其中,企业在中国境内发生的研究开发费用金额占研究开发费用总额的比例不低于 60%;
4.汇算清缴年度软件产品开发销售(营业)收入占企业收入总额的比例不低于 50%(嵌入式软件产品和信息系统集成产品开发销售(营业)收入占企业收入总额的比例不低于 40%),其中:软件产品自主开发销售(营业)收入占企业收入总额的比例不低于 40%(嵌入式软件产品和信息系统集成产品开发销售(营业)收入占企业收入总额的比例不低于 30%);
5.主营业务拥有自主知识产权;
6.具有与软件开发相适应的软硬件设施及开发环境(如合法的开发工具等);
7.汇算清缴年度未发生重大安全、质量事故或严重环境违法行为。
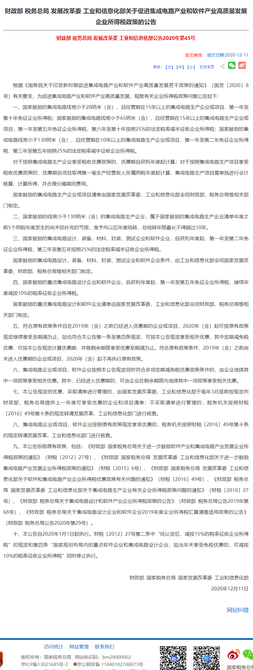
财政部 税务总局 发展改革委 工业和信息化部公告2020年第45号:国家鼓励的软件企业条件,由工业和信息化部会同国家发展改革委、财政部、税务总局等相关部门制定。
(二)重点软件企业须符合下列条件:
除了需符合软件企业条件,还应至少符合下列条件中的一项:
1.汇算清缴年度软件产品开发销售(营业)收入不低于2亿元,应纳税所得额不低于1000万元,研究开发人员占企业月平均职工总数的比例不低于25%;
2.在国家规定的重点软件领域内,汇算清缴年度软件产品开发销售(营业)收入不低于5000万元,应纳税所得额不低于250万元,研究开发人员占企业月平均职工总数的比例不低于25%,企业在中国境内发生的研究开发费用金额占研究开发费用总额的比例不低于 70%;
3.汇算清缴年度软件出口收入总额不低于800万美元,软件出口收入总额占本企业年度收入总额比例不低于50%,研究开发人员占企业月平均职工总数的比例不低于25%。
财政部 税务总局 发展改革委 工业和信息化部公告2020年第45号:国家鼓励的重点软件企业清单由国家发展改革委、工业和信息化部会同财政部、税务总局等相关部门制定。
(三)软件企业核查资料如下:
1.企业法人营业执照副本复印件;
2.企业开发销售的主要软件产品或技术服务列表;
3.主营业务为软件产品开发的企业,提供至少1 个主要产品的软件著作权或专利权等自主知识产权的有效证明文件,以及第三方检测机构提供的软件产品测试报告。主营业务仅为技术服务的企业提供核心技术说明;
4.企业职工人数、学历结构、研究开发人员及其占企业职工总数的比例说明,以及汇算清缴年度最后一个月社会保险缴纳证明等相关证明材料;
5.经具有资质的中介机构鉴证的企业财务会计报告(包括会计报表、会计报表附注和财务情况说明书)以及软件产品开发销售(营业)收入、软件产品自主开发销售(营业)收入、研究开发费用、境内研究开发费用等情况说明;
6.与主要客户签订的一至两份代表性的软件产品销售合同
或技术服务合同复印件及相关发票复印件;
7.企业开发环境相关证明材料;
8.核查年度经税务机关备案的企业所得税年度纳税申报表复印件、年度汇算清缴报告主表复印件;
9.企业法定代表人签署的《软件企业承诺书》,对所提交材料的真实性、准确性以及汇算清缴年度未发生重大安全、质量事故或严重环境违法行为等予以承诺;
10.核查过程中需要补充的其他材料。
国发〔2020〕8号:国家对软件企业实施的所得税优惠政策条件和范围,根据产业技术进步情况进行动态调整。
(四)重点软件企业核查资料如下:
1.提供(三)中软件企业核查资料;
2.符合第二类条件的,应提供在国家规定的重点软件领域内销售(营业)情况说明;
3.符合第三类条件的,应提供商务主管部门核发的软件出口合同登记证书,以及有效出口合同和结汇证明等材料。
国发〔2020〕8号:国家对软件企业实施的所得税优惠政策条件和范围,根据产业技术进步情况进行动态调整。
三、申报程序
财政部 税务总局 发展改革委 工业和信息化部公告2020年第45号:采取清单进行管理的,由国家发展改革委、工业和信息化部于每年3月底前按规定向财政部、税务总局提供上一年度可享受优惠的企业和项目清单;不采取清单进行管理的,税务机关按照财税〔2016〕49号第十条的规定转请发展改革、工业和信息化部门进行核查。
重点软件企业采取清单进行管理,软件企业按照财税〔2016〕49号第十条的规定转请发展改革、工业和信息化部门进行核查。
软件企业根据《国家税务总局关于发布修订后的<企业所得税优惠政策事项办理办法>的公告》(税务总局〔2018〕23号),享受优惠事项采取“自行判别、申报享受、相关资料留存备查”的办理方式。企业应当根据经营情况以及相关税收规定自行判断是否符合优惠事项规定的条件,符合条件的可以按照公告中《目录》列示的时间自行计算减免税额,并通过填报企业所得税纳税申报表享受税收优惠。在完成年度汇算清缴后,按照《目录》“后续管理要求”项目中列示的清单向税务机关提交资料。有关步骤如下:
(一)软件企业核查工作流程
1.登录系统。企业注册、登录“广东省软件和集成电路设计企业核查系统”,核对、补充核查资料。特别注意:每一份证明材料扫描为一个连续的文档,格式要求为PDF格式。
2.资料核查。广州市软件企业和集成电路设计企业由广州市工业和信息化主管部门登录“广东省软件和集成电路设计企业核查系统”进行系统核查,并按照不低于20%的比例进行实地核查。
3.结果公示。广州市工业和信息化局在官网和微信公众号对广州市软件企业核查结果进行公示(5个工作日)。
4.结果反馈。广州市工业和信息化局在收到享受优惠政策的企业名单和备案资料40天内将经公示的核查结果报送省工业和信息化厅。省工业和信息化厅在收到享受优惠政策的企业名单和备案资料两个月内,将核查结果反馈给省级税务部门。经核查,对不符合条件或存在违反国家法律法规、标准规范情况,或提供虚假核查备案资料的企业,将按有关规定进行处理。
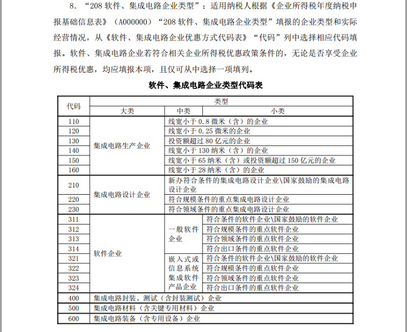
(二)纳税申报表需填内容:
四、常见问题
1.申请软件企业所得税优惠后,可否同时享受小微企业、高新企业所得税优惠?
答:如企业同时符合小型微利、高新企业条件,由于企业所得税的税率式优惠不可叠加,可比较后选择最优惠的税率进行享受。
2.申请“两免三减半”所得税优惠的企业可以自行选择批次吗?
答:企业可根据自身的核算进度在年度汇算清缴期结束前进行企业所得税申报,税务机关将在3月和6月分两批将已申报享受优惠政策的企业名单和相关资料报送相关部门核查。同时也要注意,对自身条件判断没有把握的企业应尽可能提前履行汇算清缴纳税申报工作,列入税务部门第一批提交核查的名单当中。如经核查不符合减免税条件的,可在汇算清缴期内补缴税款,避免加收滞纳金。
3.公司1997年成立,之前为商贸企业,于2017年起变更行业性质为软件企业,是否可以申请享受“两免三减半”?
答:申请“两免三减半”的软件企业自获利年度起计算优惠期,其获利年度是指软件企业开始生产经营后,第一个应纳税所得额大于零的纳税年度,包括对企业所得税实行核定征收方式的纳税年度。
4.2019年研发费用可以加计扣除75%吗?若是软件持续升级研发,研发费用能否持续享受加计扣除政策?
答:企业开展研发活动中实际发生的研发费用,未形成无形资产计入当期损益的,在按规定据实扣除的基础上,在2018年1月1日至2020年12月31日期间,再按照实际发生额的75%在税前加计扣除;形成无形资产的,在上述期间按照无形资产成本的175%在税前摊销。企业的研发费用只要符合税法相关规定,都可以享受加计扣除政策。
5.符合《财政部 税务总局 发展改革委 工业和信息化部关于促进集成电路产业和软件产业高质量发展企业所得税政策的公告》(2020年第45号,以下简称45号公告)第一条至第四条规定但不符合原有政策规定的企业或项目,在2019年(含)之前已进入优惠期的,如何享受税收优惠?
答:符合45号公告第一条至第四条规定但不符合原有政策规定的企业或项目,可按规定自获利年度或取得第一笔生产经营收入所属纳税年度起开始计算优惠期,从2020年开始,就剩余期限享受相应的优惠至期满为止。
6.45号公告执行以后,企业不符合新规定,还能否继续享受原有集成电路和软件产业所得税优惠政策?
答:对于符合原有政策条件且在2019年(含)之前已经进入优惠期的企业或项目,2020年(含)起可按原有政策规定继续享受至期满为止;2019年(含)之前尚未进入优惠期的企业或项目,2020年(含)起不再执行原有政策。
7.对于2019年(含)之前已经进入优惠期的企业和项目,符合原有政策和45号公告第一条至第四条规定的,如何享受优惠?
答:对于在2019年(含)之前已经进入优惠期的企业或项目,同时符合原有政策条件和45号公告政策条件的,可自行选择执行原有政策或45号公告政策。其中,选择执行45号公告政策的,就剩余期限享受优惠至期满为止。
8.与原有政策相比,45号公告第一至四条优惠政策的管理有什么变化?
答:按照原有政策规定,企业享受集成电路和软件产业优惠的,税务机关按照《财政部 国家税务总局 发展改革委 工业和信息化部关于软件和集成电路产业企业所得税优惠政策有关问题的通知》(财税〔2016〕49号)第十条的规定转请发展改革、工业和信息化部门进行核查。对于45号公告规定的优惠,不再全部转请核查,而是按是否采取清单管理区分为两种不同的管理方式:采取清单方式进行管理的,由国家发展改革委、工业和信息化部于每年3月底前按规定向财政部、税务总局提供上一年度可享受优惠的企业和项目清单;不采取清单管理方式的,税务机关仍按照财税〔2016〕49号第十条的规定转请发展改革、工业和信息化部门进行核查。
9.45号公告发布后,相关清单和条件公布之前,纳税人怎样判别和享受优惠政策?
答:45号公告发布后,纳税人在2020年第四季度(或12月份)预缴申报享受第一条至第四条规定的优惠时,在相关清单和条件公布之前,可暂按原有条件自行判别、申报享受;相关清单和条件正式发布后,纳税人应在2020年度企业所得税汇算清缴时按规定执行。
联系人:张美玉,咨询电话:020-38289551

18925061970



