我司业务范围:快速开业注册/财税代理/专项审计及清缴报告/政府预决算/劳务派遣/资质证书申请认定/商标专利注册/高企、科技项目代理申报/股改上市融资
更多的科技政策信息,还可通过以下途径了解和咨询:
合作热线:
1.嘉应·广州办事处:广州市天河区燕岭路120号金燕大厦905房
189 2506 1970(王先生)
2.嘉应·佛山顺德嘉旺:佛山市顺德区大良南国中路29号顺兴花苑2层2号写字楼
137 2853 9668(袁小姐)
3.嘉应·梅州百业旺办事处:梅州市梅县区新县城剑英大道1号广东恩华集团办公楼三楼
151 1937 7484(饶小姐)
4.嘉应·清远办事处:清远市新城东二号区十三号商业大厦603号
131 7292 8590(邓小姐)
5.嘉应·中山办事处:中山市石岐区龙井南路3号置贤大厦2416房
135 5610 0770(钟小姐)
6.嘉应·南沙办事处:广州市南沙区丰泽东路106号(自编1号楼)
159 8929 6283(刘先生)
7.嘉应·深圳办事处:深圳市宝安区福海街道新和社区新型工业园4区厂房C3栋401房
159 1977 0284(赵先生)
8、嘉应·梅州企盈办事处:兴宁市兴城宝华园C栋第17卡门店
182 1128 9000(饶小姐)
————————————————————————————————————————————————
广州市工业和信息化局关于征集“三个一批”企业(第四批)入库的通知
申报条件
申报主体是在我市行政区域内登记注册、具有独立法人资格的企业,企业财务状况健康,诚信体系良好,主要产品符合国家及省市产业政策和产业导向,特别是《广州建设2025试点示范城市实施方案》确定的八大重点领域,以及IAB(新一代信息技术、人工智能、生物医药)和NEM(新材料、新能源)产业等。
申报企业应符合以下任一类别的要求(同一类别项下的条件应同时满足):
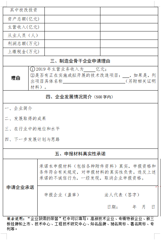
类别一:制造业骨干企业
1.2019年主营业务收入在5亿元以上;
2.企业整体运营态势良好,具有较大增长潜力;
3.有正在实施或拟开展技术改造项目的、通过国家两化融合管理体系评定的、近五年被认定为国家、省级示范企业(试点企业、培育企业)的企业优先考虑。
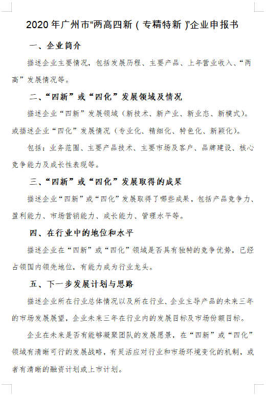
类别二:两高四新(专精特新)企业
拥有国家、省级制造业创新中心、企业技术中心、工业设计中心的工业和信息化领域企业、行业领先企业、国家级、省级制造业与物流业联动示范企业、生产服务业功能区示范单位、服务型制造示范企业、供应链管理试点示范企业、已认定的处于有效期内的“广东省高成长中小企业”、经省认定的2020年省专精特新企业等均直接列入属于“两高四新”企业范畴。
若不符合以上条件,则需同时满足以下条件:
1.2019年主营业务收入应在2000万元以上的工业领域企业或2019年主营业务收入在500万元以上的IAB(“新技术”领域中的电子信息和“新产业”领域中的智能装备及机器人、新一代信息技术)、NEM、关键基础材料、先进基础工业、产业技术基础,以及基础软件等领域的企业;
2.企业近两年营业收入复合增长率不低于15%;或者被认定为国家高新技术企业;或者在知识产权、产业技术方面有突出成就(三者符合其一);
3.符合“新技术、新产业、新业态、新模式”标准中的一项以上;或符合“专业化、精细化、特色化、新颖化”指标中的至少一类指标(二者符合其一)。
4.企业近两年的研发投入占销售收入的比重达到2%以上。
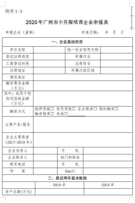
类别三:小升规培育企业
1.2019年主营业务收入在1000万-2000万之间且具备持续增长能力的工业企业。
2.2019年软件收入在300万-500万之间,主要从事软件研发、系统集成及相关信息技术服务的企业。
3.2019年服务收入不低于300万元,主要从事工业设计、检验检测等为制造业服务的生产性服务业企业。
4.2019年主营业务收入在500万-1000万之间、并有软件研发、系统集成及相关信息技术服务收入,且该收入占主营收入比30%以上的企业。
5.2019年主营业务收入在300万-500万之间,主要从事集成电路设计的企业,或其集成电路设计和测试的收入占本企业主营业务收入60%以上的企业。
拟采取的支持措施
(一)制造业骨干企业每年最多可获2个技术改造项目事中补助支持,最高可按固定资产投资额的30%比例予以资助,当年单个企业资助总额不超过500万元。
(二)投入财政资金,以直接股权融资方式优先支持“两高四新”企业发展。财政资金退出时给予让利(3年内无偿退出,3-5年退出按国债同期利率收取,5年以上退出按市场化方式)。
(三)降低企业的融资成本,对企业用于生产经营的银行贷款予以贴息,对贷款产生的担保费(保证保险费)予以补助;对企业利用融资租赁进行设备更新给予补助。市工信局相关专项同等条件下将优先支持有关入库企业。
(四)整合各类基金、创投、上市中介等资源推动符合条件的入库企业获得股权融资,完善公司治理制度,尽快进入资本市场。对符合相关条件的企业启动上市计划产生的费用,分阶段按照50%的比例予以补助,上限300万。
(五)对入库的企业开展人才培育计划,通过政府采购方式与知名高校合作,同等条件下优先录取入库企业高管,提高企业管理水平,助力企业发展。
申报程序
采取企业自荐和区级推荐相结合的方式,进行申报。
(一)企业申报。企业本着自愿申报原则,向各区工信部门、中小企业行政主管部门提出申请,并报送申报材料(报送地址见附件4);各区工信部门、中小企业行政主管部门根据工作实际直接推荐符合条件的企业。
(二)区级推荐。各区工信部门、中小企业行政主管部门组织本地企业申报推荐工作,审核企业申报资料,提出审核推荐意见,于10月23日前将《2020年广州市“三个一批”企业入库推荐汇总表》(附件2)及推荐的企业申报资料(含电子版)正式行文报送我局。
(三)专家评审。对各区工信部门、中小企业行政主管部门推荐报送的企业,由市工信局组织专家对企业申报材料进行评审,并将评审结果在市工信局网站予以公示。
(四)入库管理。公示期届满无投诉举报,或虽有投诉举报但经查证不属实的企业,统一纳入广州市“三个一批”企业库,实施动态管理。
申报材料
申报单位须提供以下材料:
(一)2020年广州市“三个一批”企业申报表(见附件1);
(二)其他证明材料:
1.营业执照副本和组织机构代码证复印件。
2.企业近两年的企业财务报表(申报类别二的高成长企业须提供近三年的企业财务报表),成立时间未满两年的企业,按实际年度提供财务报表。
3.申报类别二的证明材料:
(1)知识产权证书复印件、研发费用投入的证明材料(财务审计报告或研发费用专项审计报告等);
(2)企业获得资质认定的证明材料,如科技成果鉴定、产品获奖证书、经政府部门授权的检测报告、生产许可或销售发票(用户使用报告、产品出口合同)、研发组织管理制度、企业承担政府科技项目立项证书、市级及以上院士专家工作站认证,企业技术中心、企业工程中心认证、高新技术企业证、省高成长企业证等。
4.其他与申报书中所陈述内容相关的证明材料。
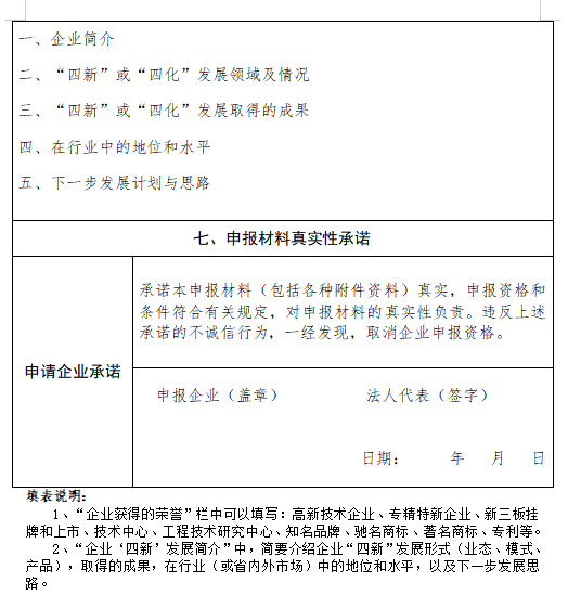
5.对申报材料真实性的声明。
申报材料要求一式两份、装订成册,并上报电子版。
附件:1.2020年广州市“三个一批”企业申报表.doc
2.2020年广州市“三个一批”企业推荐汇总表.doc
3.广州市“四新”重点领域发展导向.doc
4.各区行政主管部门联系方式.doc
(点击阅读原文下载附件)
广州市工业和信息化局
2020年9月7日
详情请点击:http://gxj.gz.gov.cn/gkmlpt/content/6/6535/post_6535843.html#96

18925061970



