我司业务范围:快速开业注册/财税代理/专项审计及清缴报告/政府预决算/劳务派遣/资质证书申请认定/商标专利注册/高企、科技项目代理申报/股改上市融资
更多的科技政策信息,还可通过以下途径了解和咨询:
合作热线:
1.嘉应·广州办事处:广州市天河区燕岭路120号金燕大厦905房18925061970(王先生)
2.嘉应·佛山顺德嘉旺:佛山市顺德区大良南国中路29号顺兴花苑2层2号写字楼 13728539668(袁小姐)
3.嘉应·梅州百业旺办事处:梅州市梅县区宪梓中路419号401房之一(原城管局大楼) 15119377484(饶小姐)
4.嘉应·清远办事处:清远市新城东二号区十三号商业大厦603号15989296283(刘先生)
5.嘉应·中山办事处:中山市石岐区龙井南路3号置贤大厦2416房13600321188(段先生)
6.嘉应·南沙办事处:广州市南沙区丰泽东路106号(自编1号楼)15989296283(刘先生)
7.嘉应·深圳办事处:深圳市宝安区福海街道新和社区新型工业园4区厂房C3栋401房 15919770284(赵先生)
————————————————————————————————————————————————
	  
		各地级以上市科技局(委),省直有关部门,有关单位:
	 
		  为全面贯彻落实习近平总书记建设粤港澳大湾区重要论述和对广东重要指示批示精神,根据《粤港澳大湾区发展规划纲要》和省委省政府“1+1+9”、“一核一带一区”等工作部署要求,积极推进粤港澳大湾区国际科技创新中心建设,结合《广东省科学技术厅与澳门科学技术发展基金科技创新交流合作的安排》,现启动2020~2021年度粤港澳科技合作专题(粤澳科技创新联合资助项目与港澳科技成果来粤转化项目)申报工作。有关事项通知如下。  
	 
		1
	 
		申报要求
	 
		  (一)申报单位应根据《2020~2021年度粤港澳科技合作专题(粤澳科技创新联合资助项目与港澳科技成果来粤转化项目)申报指南》及附件要求提供申报材料及所需证明材料,且保证项目内容真实可信,不得夸大自身实力与技术、经济指标。各单位须对申报资料的真实性负责,并提供申报材料真实性承诺函。项目一经立项,将根据申报书内容转化生成合同书,无正当合理的理由不予修改调整。
	 
		  (二)有以下情形之一的项目负责人或牵头申报单位不得进行申报或通过资格审查:
	 
		  1. 项目负责人有广东省级科技计划项目3项以上(含3项)未完成结题的;项目负责人或企业法人有项目逾期一年未完成结题的(平台类、普惠性政策类、后补助类项目除外);
	 
		  2. 在省级财政专项资金审计、检查过程中发现重大违规行为的;
	 
		  3. 同一项目通过变换课题名称等方式进行多头申报的;
	 
		  4. 项目主要内容已由该单位单独或联合其他单位申报并已获得省科技计划立项的;
	 
		  5. 省内单位项目未经主管部门组织推荐的;
	 
		  6. 有严重失信行为记录和相关社会领域信用“黑名单”记录的;
	 
		  7.  违背科研伦理道德的。
	 
		  (三)申报单位应认真做好项目经费预算,原则上应按申报指南指定数额申报,并按具体要求提供自筹经费。
	 
		2
	 
		评审及立项说明
	 
		  (一)公开竞争择优。符合条件的单位均可申报,由第三方专业机构组织进行竞争性评审,择优支持。
	 
		  (二)项目库管理。本年度粤港澳科技合作专题项目采用项目库管理方式,经竞争性专家评审后,按程序报批纳入项目库管理。
	 
		3
	 
		申报方式
	 
		  (一)网上申报。符合申报条件的企事业单位通过“广东省政务服务网”或“广东省科技业务管理阳光政务平台(http://pro.gdstc.gd.gov.cn)”提交有关资料进行申报。
	 
		  (二)平台注册。首次申报的单位可在广东政务服务网进行注册后转入省科技业务管理阳光政务平台进行申报;或者由单位科研管理人员在省科技业务管理阳光政务平台注册单位信息,获得单位用户名和密码,同时获得为本单位项目申报人开设用户帐号的权限,项目主要负责人从单位科研管理人员处获得用户名和密码,填写个人信息后进行申报。已注册的单位继续使用原有帐号进行申报和管理。
	 
		  (三)审核推荐。各级主管部门在省科技业务管理阳光政务平台对申报项目择优推荐。其中各地级以上市所属企事业单位的申报项目,应由地级以上市科技局审核推荐;其余省直等相关部门所属企事业单位的申报项目,由主管部门审核推荐。
	 
		  (四)网上申报时间。网上集中申报时间为2020年6月1日~6月30日17:00,主管部门网上审核推荐截止时间为2020年7月7日17:00。
	 
		  (五)纸质申报材料报送方式。本指南项目在申报阶段不需送交申报书纸质材料,待项目立项后,将合同书(一式6份)与申报书(一式1份)等纸质材料一并报送至省科技厅综合业务办理大厅。
	 
		4
	 
		联系方式
	 
		(一) 联系人及电话。
	 
		1.广东省科技合作研究促进中心(项目管理专业机构):
	 
		许莹莹、卢奕君、袁  艳:020-83163863、83163306、83562716
	 
		2.广东省科学技术厅交流合作处(政策咨询):
	 
		何  亮:020-81363697
	 
		3.业务受理及技术支持:020-83163338、83163469
	 
		4.资源配置与管理处(综合性业务咨询):司圣奇,020-83163838
	 
		(二) 纸质申报材料报送地址。
	 
		广州市连新路171号省科技信息大楼1楼综合业务办理大厅(邮编:510033,电话:020-83163930)。
	 
		 
		附 件:
	 
		1. 2020~2021年度粤港澳科技合作专题(粤澳科技创新联合资助项目与港澳科技成果来粤转化项目)申报指南
	 
		2. 2020~2021年度粤港澳科技合作专题(粤澳科技创新联合资助项目与港澳科技成果来粤转化项目)证明材料清单
	 
		3.内地与香港、内地与澳门科技合作委员会协商确定的港澳高校名单
	 
		省科技厅
	 
		2020年6月1日
	 
		 
		申报指南
	 
		专题一:粤澳科技创新联合资助项目(专题编号:20200508)
	 
		(一)支持内容
	 
		粤澳科技创新联合资助项目由广东省科学技术厅和澳门科学技术发展基金联合征集、联合资助。支持广东省创新主体联合澳门合作伙伴,在电子信息、生物医药(中医药)、节能环保、智慧城市、海洋科学等涉及两地民生发展和前沿科技的领域开展联合技术研发、技术转移及产业化合作。项目实施周期为2年。同等条件下,优先支持两类项目:一是粤港澳联合实验室依托单位组织的项目;二是生物医药(中医药)领域与新冠病毒疫情防控有关的研发项目。
	 
		(二)申报条件
	 
		1.本专题粤澳双方牵头申报单位中必须有一方为企业。
	 
		2.粤澳两地牵头申报单位须就同一合作项目分别向各自科技管理部门进行申报,单方提交的项目申报材料无效。立项后两地科技管理部门将分别对粤澳两地牵头申报单位给予资助。
	 
		3.双方项目申报书中关于项目名称、双方牵头申报单位、双方项目负责人和实施周期等关键信息必须一致。澳门牵头申报单位须按澳方科技管理部门要求提交项目申请,具体信息可登录澳门科学技术发展基金官网(http://www.fdct.gov.mo/zh_tw/union_funding_detail/article/jw63vcqr.html)查询。
	 
		4.项目参与各方就合作项目签订合作协议,明确各方研发任务、分工与知识产权归属,且必须符合内地与澳门有关法律法规要求。未签署合作协议的单位不得列为项目的合作单位。
	 
		5.项目组成员须包括合作各方1名及以上成员。
	 
		6.内地企业作为牵头单位或参与单位申报本专题,须提供自筹经费。企业自筹经费总额不低于本专题项目财政资助金额。鼓励企业根据项目实际需要投入充足的配套资金,自筹经费配套情况将作为衡量项目可行性的重要依据之一。
	 
		7.项目负责人应为1955年1月1日以后出生;具有相关专业博士学历且从事本领域科研工作3年以上,或具有副高及以上职称且从事相关科研工作10年以上。受聘于广东单位的外籍科研人员及港澳台地区科研人员可作为项目负责人,但不得同时以境内、境外两种身份负责或参与项目。
	 
		8.项目负责人应无在研的省级粤港澳联合创新领域或国际科技合作领域项目。
	 
		(三)考核指标
	 
		1.攻克关键技术,形成具有自主知识产权,在成果转化、支撑产业发展等方面具有良好市场前景的科技成果不少于1项。
	 
		2.培养或引进高层次创新人才不少于1名。
	 
		3.产生良好经济效益(需提供有效证明)。
	 
		(四)资助方式
	 
		经专家评估评审,择优予以事前立项资助,每项资助100万元。
	 
		专题二:港澳科技成果来粤转化项目(专题编号:20200509)
	 
		(一)支持内容
	 
		支持港澳机构以拥有知识产权、目标市场明确、产业化前景良好的技术成果为基础,与广东省创新主体合作,开展以产业化为目标的研究开发,向市场提供新产品或新服务。重点领域为新一代信息技术、高端装备制造、绿色低碳、生物医药、数字经济、新材料、海洋经济、现代种业和精准农业、现代工程技术,重点关注我省“双十产业集群”发展。项目实施周期为2年。同等条件下,优先支持三类项目:一是粤港澳联合实验室依托单位组织的成果转化项目;二是生物医药领域与新冠病毒疫情防控有关的技术成果转化项目;三是集成电路领域的技术成果转化项目。
	 
		(二)申报条件
	 
		本专题牵头申报单位应在“内地与香港、内地与澳门科技合作委员会协商确定的港澳高校名单”中(名单见附件3),或者是特区政府依法设立、具有独立法人资格的公立非牟利研发机构。
	 
		2.本专题申报必须包括至少1家广东企业作为参与单位。鼓励牵头申报单位联合其他国家的创新主体共同申报。
	 
		3.项目参与各方就合作项目签订合作协议,明确各方研发任务、分工与知识产权归属,必须包含在广东省内进行产业化的条款,且须符合内地与香港、澳门有关法律法规要求。未签署合作协议的单位不得列为项目的合作单位。
	 
		4.项目组成员须包括合作各方1名及以上成员。
	 
		5.内地参与合作的企业须提供自筹经费。企业自筹经费总额不低于本专题项目财政资助金额。鼓励企业根据项目实际需要投入充足的配套资金,自筹经费配套情况将作为衡量项目可行性的重要依据之一。
	 
		6.项目负责人应为1955年1月1日以后出生;具有相关专业博士学历且从事本领域科研工作3年以上,或具有副高及以上职称且从事相关科研工作10年以上。受聘于广东单位的港澳地区科研人员可作为项目组成员,但不得同时以境内、境外两种身份负责或参与项目。
	 
		7.同一项目已申报本指南专题一或“2020~2021年度国际科技合作专题”的,不得重复申报本专题。
	 
		8.项目负责人应无在研的省级粤港澳联合创新领域或国际科技合作领域项目。
	 
		9.项目牵头申报单位需根据《广东省科学技术厅广东省财政厅关于香港特别行政区、澳门特别行政区高等院校和科研机构参与广东省财政科技计划(专项、基金等)组织实施的若干规定(试行)》及本指南要求完成申报及相关后续程序。
	 
		(三)考核指标
	 
		1.开展科技成果转化,形成新产品或新服务、新工艺等不少于1项;或对新产品、新服务、新工艺等进行应用推广不少于2项。(需提供必须的生产批文、认证认可、资质证书、产品质量检验报告等证明材料)
	 
		2.培养或引进高层次创新人才不少于1名。
	 
		3.具有良好的市场前景,社会、经济效益明显。(需提供有效证明)
	 
		(四)资助方式
	 
		经专家评估评审,择优予以事前立项资助,每项资助100万元。
	 
		 
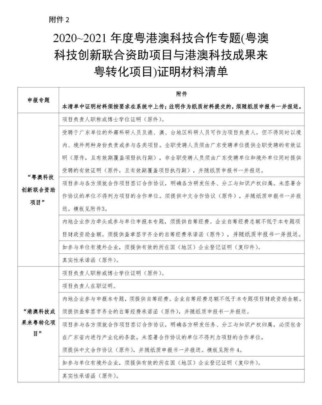
		证明材料清单
	 
		 
		 
		 
		 
		内地与香港、内地与澳门科技合作委员会协商确定的
	 
		港澳高校名单 
	 
		 
		
	
	
	
	
	
	
	
	
	
          
18925061970
        
        


