我司业务范围:快速开业注册/财税代理/专项审计及清缴报告/政府预决算/劳务派遣/资质证书申请认定/商标专利注册/高企、科技项目代理申报/股改上市融资
更多的科技政策信息,还可通过以下途径了解和咨询:
合作热线:
1.嘉应·广州办事处:广州市天河区燕岭路120号金燕大厦905房18925061970(王先生)
2.嘉应·佛山顺德嘉旺:佛山市顺德区大良南国中路29号顺兴花苑2层2号写字楼 13728539668(袁小姐)
3.嘉应·梅州百业旺办事处:梅州市梅县区宪梓中路419号401房之一(原城管局大楼) 15119377484(饶小姐)
4.嘉应·清远办事处:清远市新城东二号区十三号商业大厦603号15989296283(刘先生)
5.嘉应·中山办事处:中山市石岐区龙井南路3号置贤大厦2416房13600321188(段先生)
6.嘉应·南沙办事处:广州市南沙区丰泽东路106号(自编1号楼)15989296283(刘先生)
7.嘉应·深圳办事处:深圳市宝安区福海街道新和社区新型工业园4区厂房C3栋401房 15919770284(赵先生)
————————————————————————————————————————————————
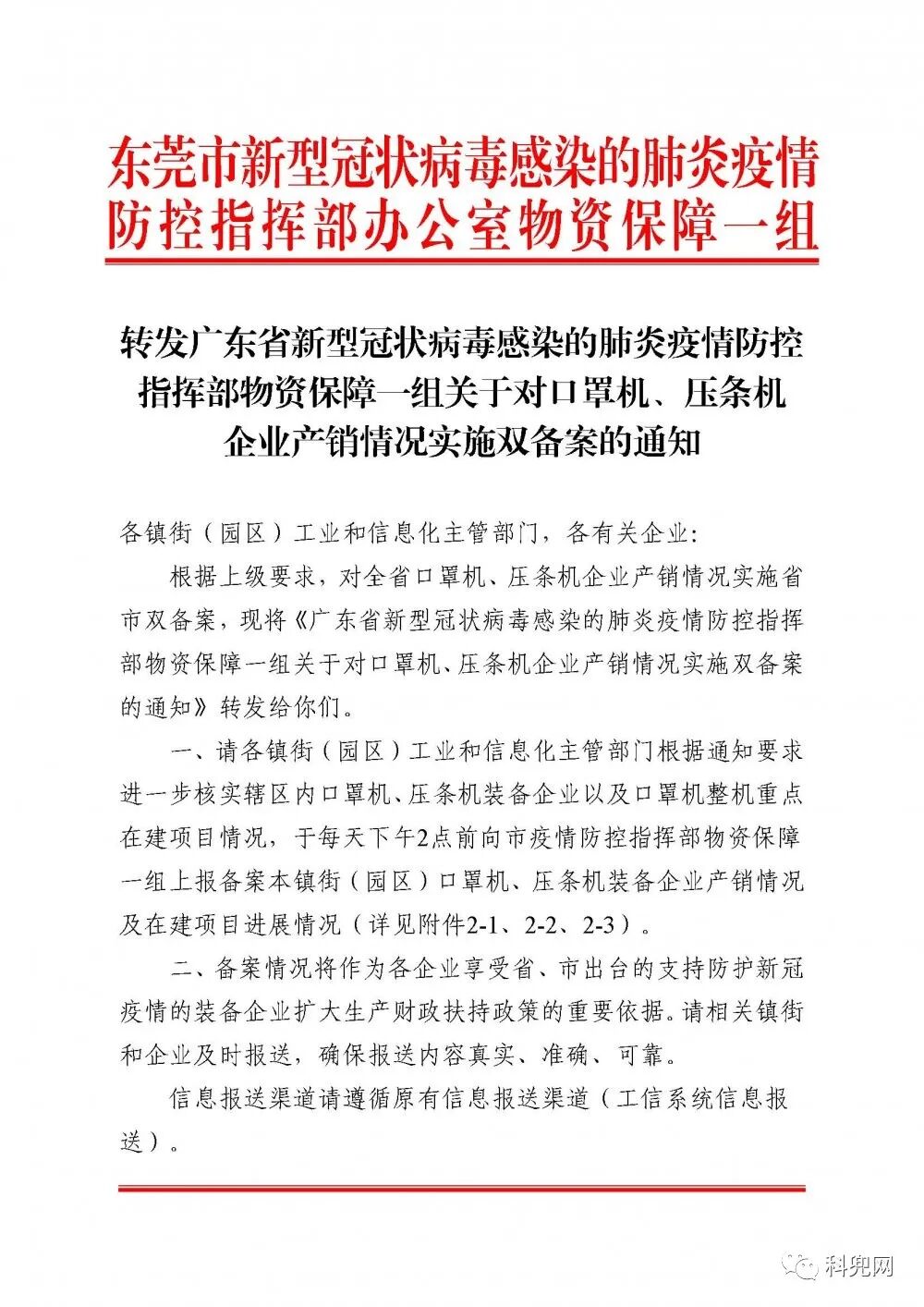
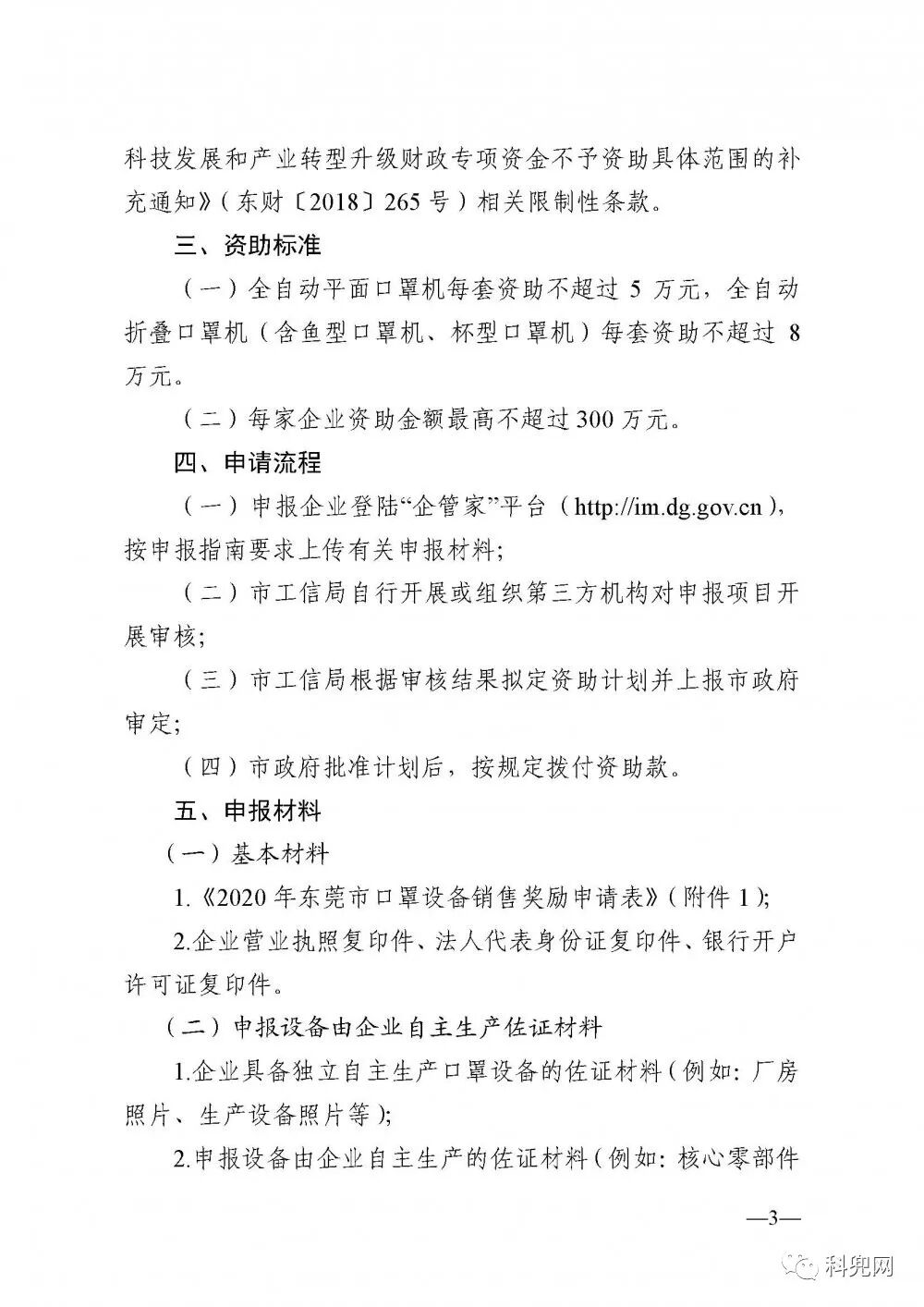
根据《关于开展2020年口罩设备售后奖补申报的通知》(东工信函〔2020〕7号)、《关于开展2020年口罩设备售后奖补申报的补充通知》(东工信函〔2020〕9号)安排,现组织开展2020年市口罩设备售后奖补申报工作,有关事项通知如下:
一、根据我市口罩设备的生产和销售实际情况,我局对2020年东莞市口罩设备售后奖补申报指南作了适当调整;
二、请各镇(街)、园区组织企业登录“企管家”平台(http://im.dg.gov.cn),按照申报指南要求上传有关申报材料;
三、申报截止日期为2020年5月20日。
附件:2020年东莞市口罩设备售后奖补申报指南
下滑查看申报指南↓
详情请点击https://im.dg.gov.cn/gkmlpt/content/3/3138/post_3138991.html#368

18925061970



