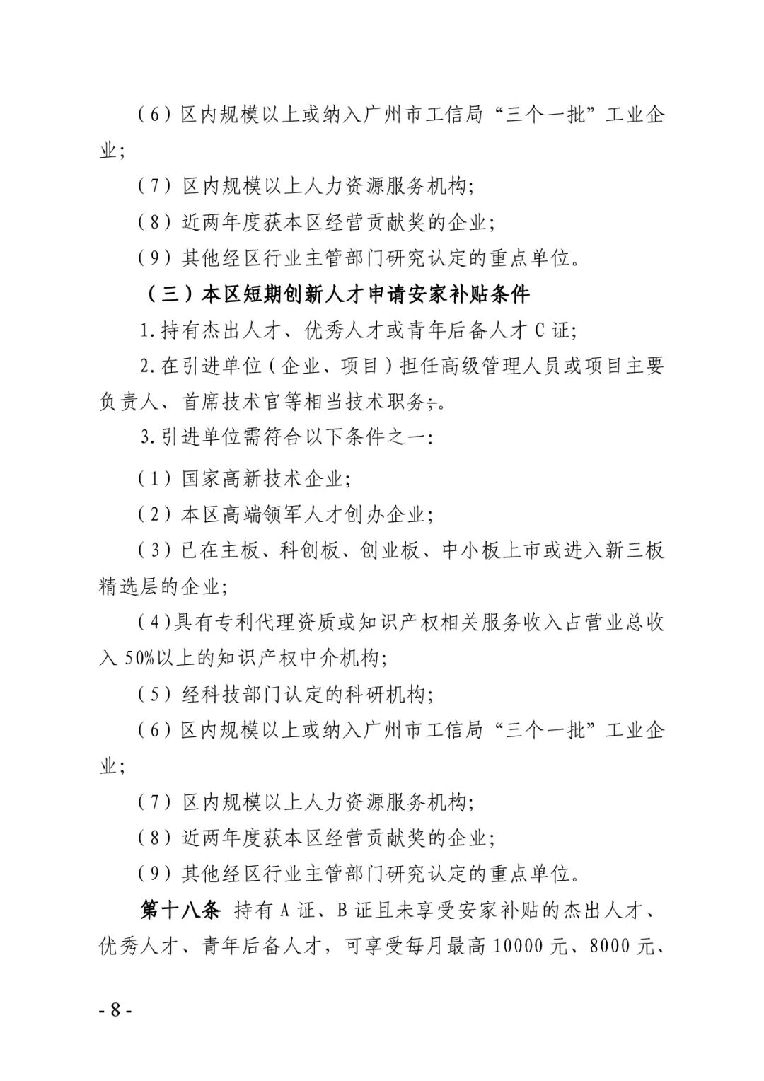
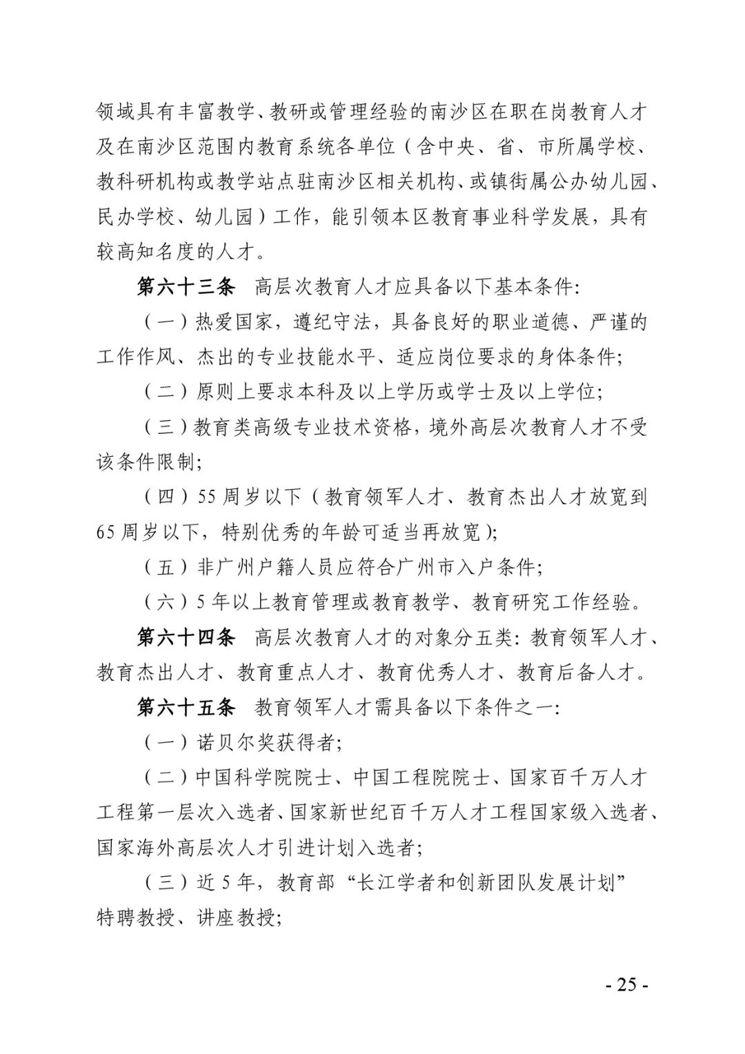
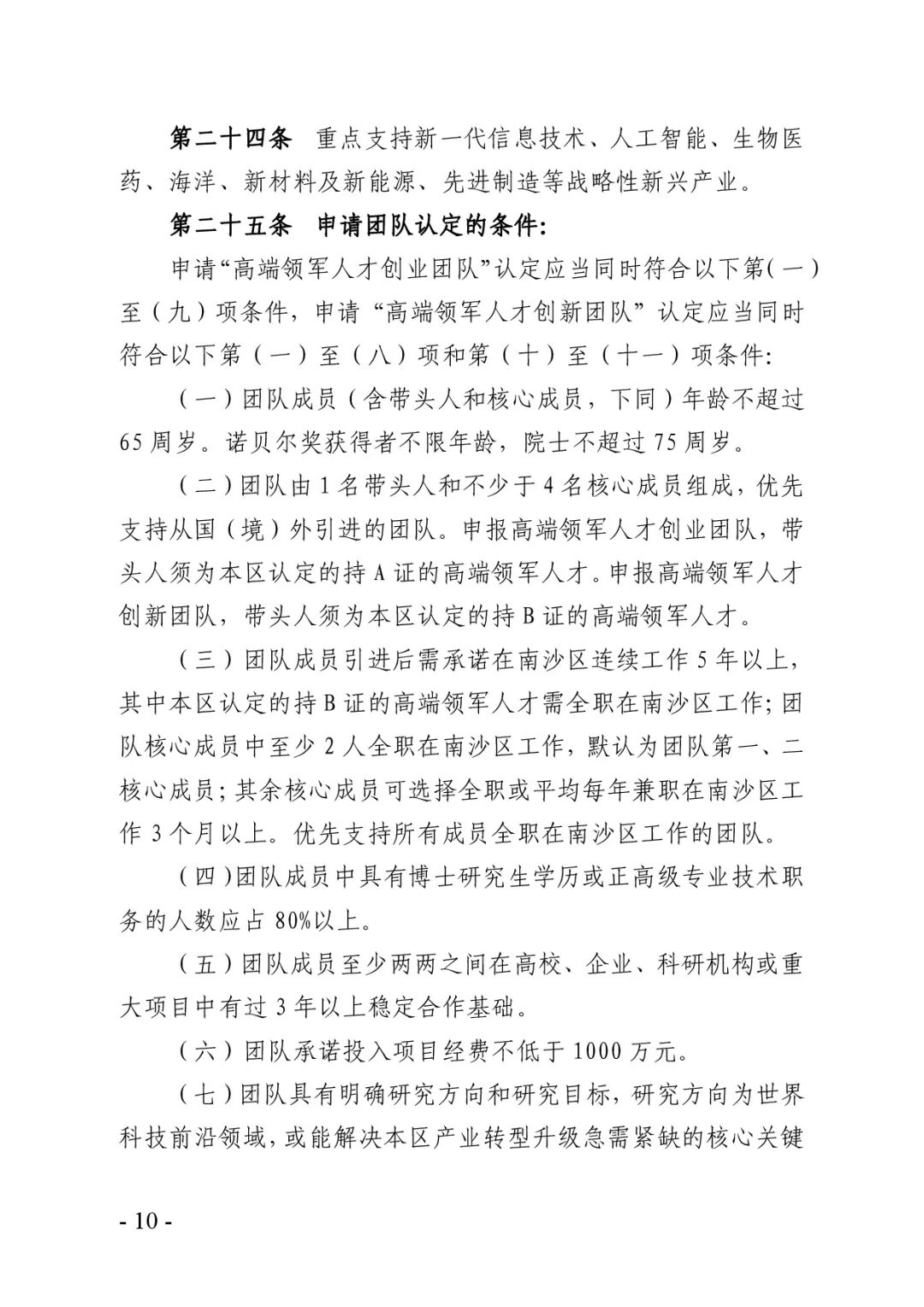
广州【切换】

科企之嘉-科技项目申报一站式服务平台

当前位置:首页 > 新闻资讯 > 公司新闻 > 详情

【征求意见】广州南沙新区(自贸片区)集聚人才创新发展若干措施实施细则》(修订征求意见稿)

发布时间:2020/4/15 20:41:36 流览量:1968
导 读:

我司业务范围:快速开业注册/财税代理/专项审计及清缴报告/政府预决算/劳务派遣/资质证书申请认定/商标专利注册/高企、科技项目代理申报/股改上市融资 更多的科技政策信息,还可通过以下途径了解和咨询: 合作热线: 1.嘉应·广州办事处:广州市天河区燕岭路120号金燕大厦905房18925061970(王先生) 2.嘉应·佛山顺德嘉...

我司业务范围:快速开业注册/财税代理/专项审计及清缴报告/政府预决算/劳务派遣/资质证书申请认定/商标专利注册/高企、科技项目代理申报/股改上市融资

更多的科技政策信息,还可通过以下途径了解和咨询:

合作热线:

1.嘉应·广州办事处:广州市天河区燕岭路120号金燕大厦90518925061970(王先生)

 

2.嘉应·佛山顺德嘉旺:佛山市顺德区大良南国中路29号顺兴花苑22号写字楼 13728539668(袁小姐)

 

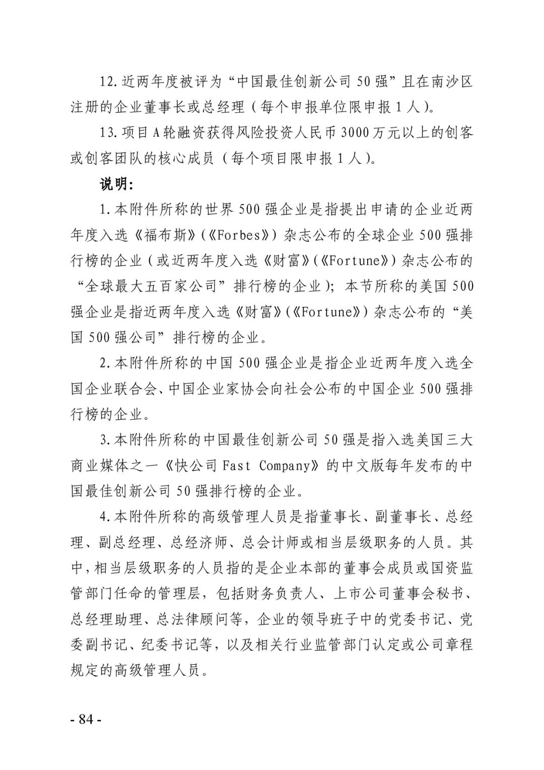
3.嘉应·梅州百业旺办事处:梅州市梅县区宪梓中路419401房之一(原城管局大楼)  15119377484(饶小姐)

 

4.嘉应·清远办事处:清远市新城东二号区十三号商业大厦60315989296283(刘先生)

 

5.嘉应·中山办事处:中山市石岐区龙井南路3号置贤大厦241613600321188(段先生)

 

6.嘉应·南沙办事处:广州市南沙区丰泽东路106号(自编1号楼)15989296283(刘先生)

————————————————————————————————————————————————

 

 

 

征求意见稿


关于《广州南沙新区(自贸片区)集聚人才创新发展若干措施实施细则》(修订征求意见稿)公开征求意见的公告

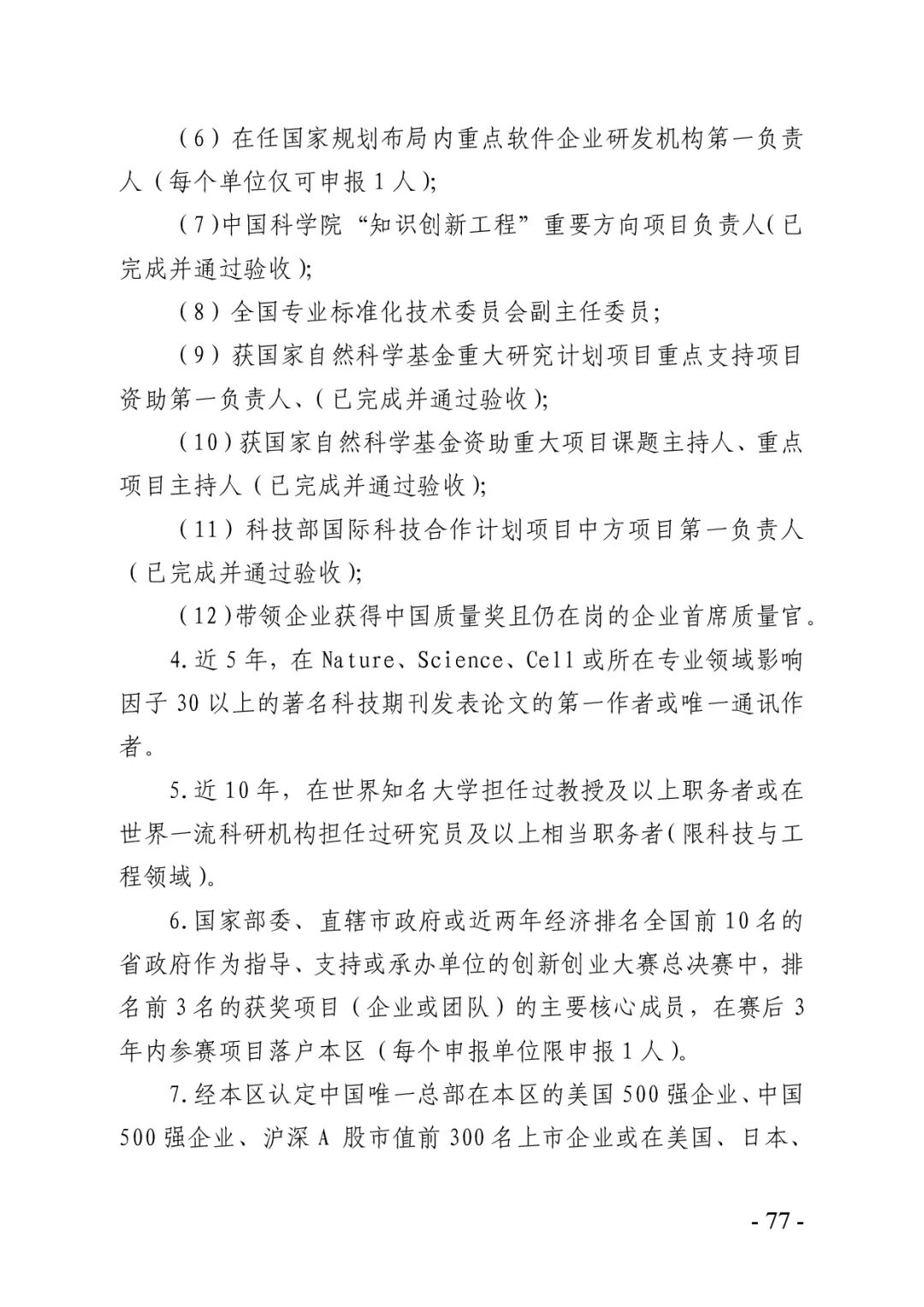
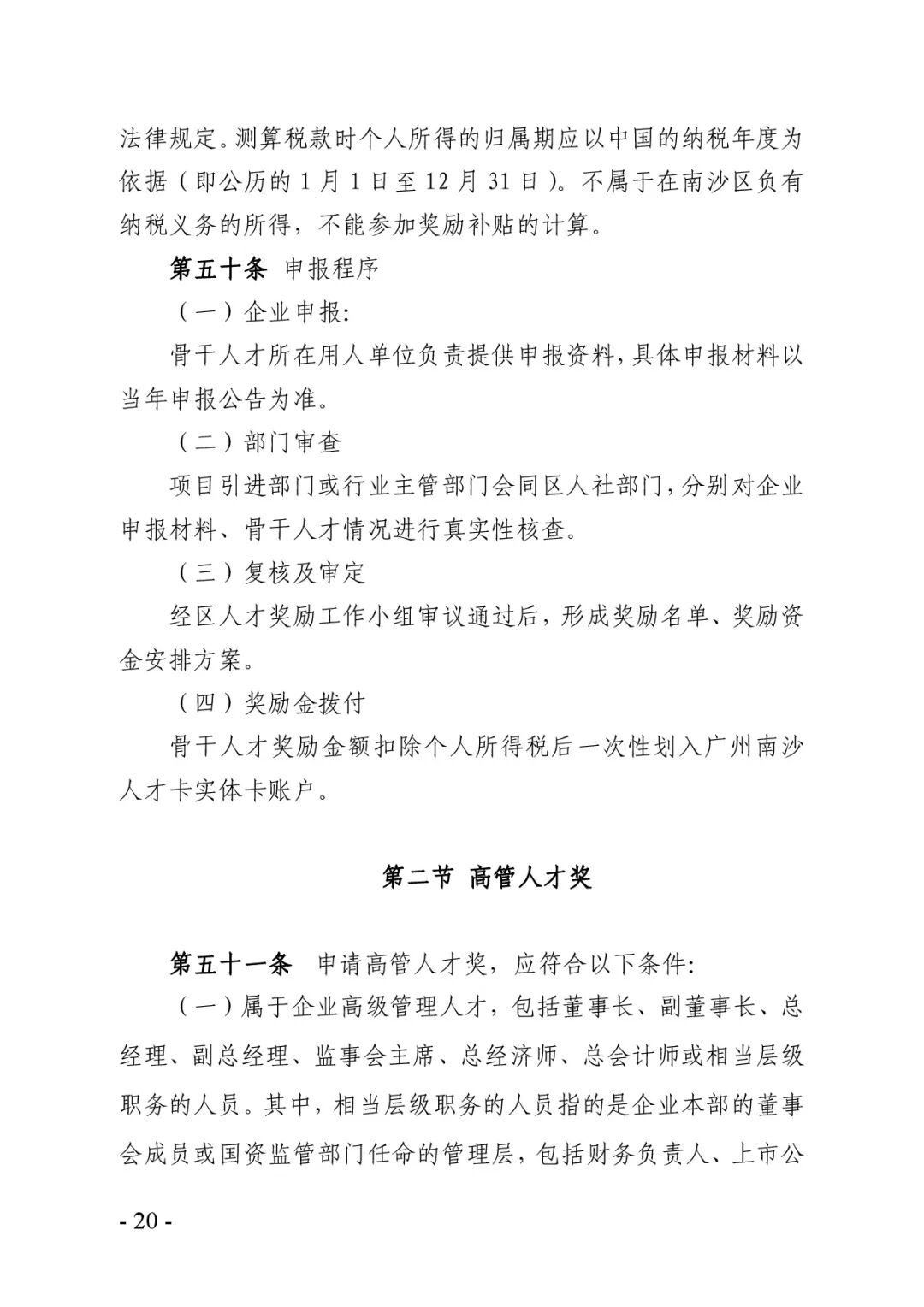
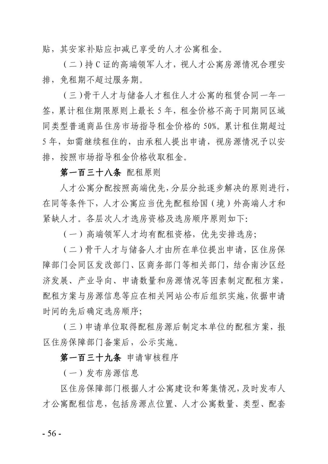
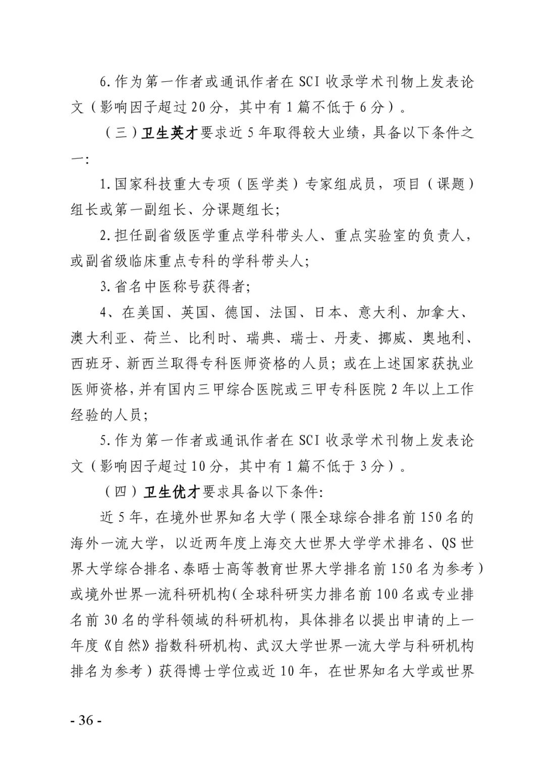
根据《广州南沙新区(自贸片区)集聚人才创新发展若干措施》(穗南开管办〔2017〕1号)规定,围绕我区产业发展和人才需求状况,我局牵头各政策制定部门对《广州南沙新区(自贸片区)集聚人才创新发展若干措施实施细则》(穗南开组发〔2018〕1号)部分条款内容进行了梳理和修订,形成了《广州南沙新区(自贸片区)集聚人才创新发展若干措施实施细则》(修订稿)。按照有关规定,现向社会公众公开征求意见和建议,有关事项具体如下:

一、公开征求意见的起止时间:

2020年4月15日至4月24日。

二、意见反馈途径:

(一)电子邮件:nsqrcj@126.com。

(二)联系电话:020-39053678。

公众在提交意见时请留下姓名和联系方式,以便必要时进一步联系。

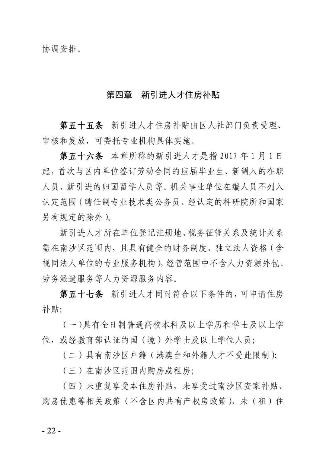
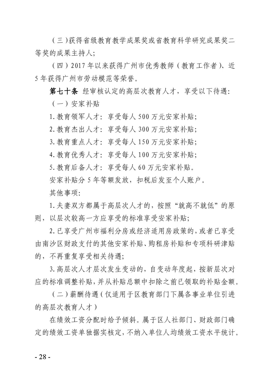
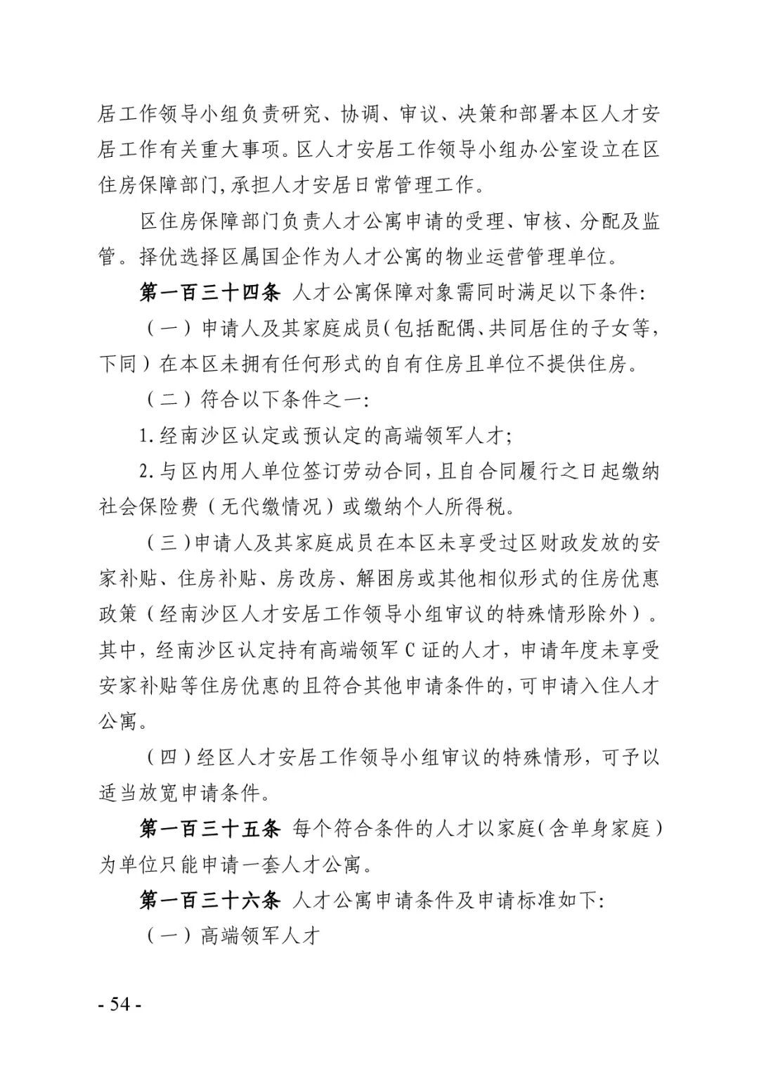
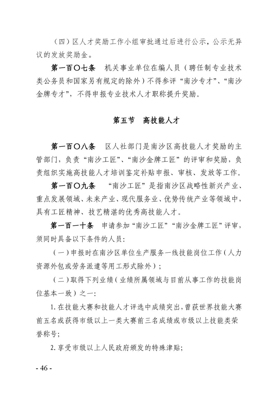
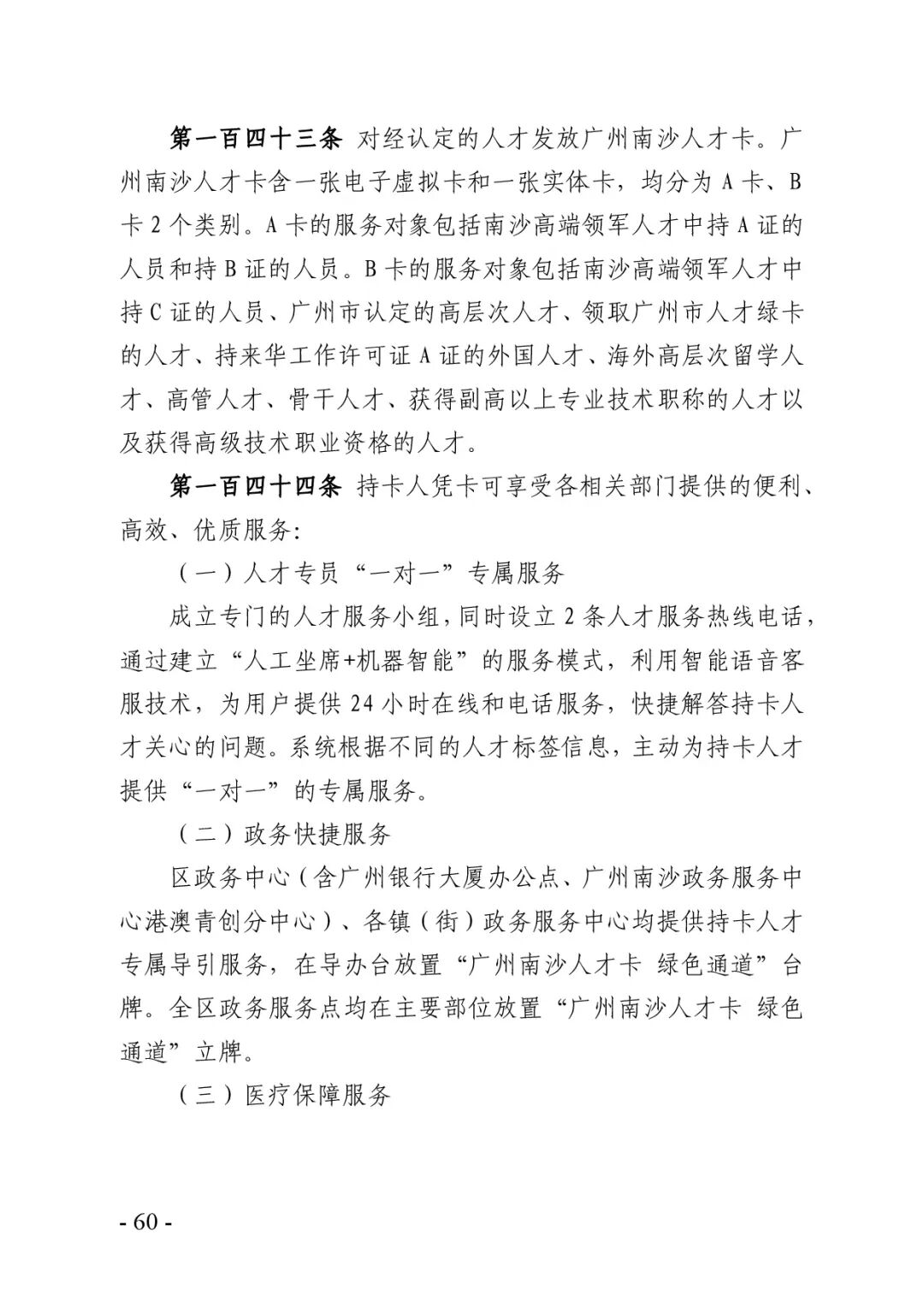
附件:《广州南沙新区(自贸片区)集聚人才创新发展若干措施实施细则》(修订征求意见稿)