我司业务范围:快速开业注册/财税代理/专项审计及清缴报告/政府预决算/劳务派遣/资质证书申请认定/商标专利注册/高企、科技项目代理申报/股改上市融资
更多的科技政策信息,还可通过以下途径了解和咨询:
合作热线:
1.嘉应·广州办事处:广州市天河区燕岭路120号金燕大厦905房18925061970(王先生)
2.嘉应·佛山顺德嘉旺:佛山市顺德区大良南国中路29号顺兴花苑2层2号写字楼 13728539668(袁小姐)
3.嘉应·梅州百业旺办事处:梅州市梅县区宪梓中路419号401房之一(原城管局大楼) 15119377484(饶小姐)
4.嘉应·清远办事处:清远市新城东二号区十三号商业大厦603号 15989296283(刘先生)
5.嘉应·中山办事处:中山市石岐区龙井南路3号置贤大厦2416房13600321188(段先生)
6.嘉应·南沙办事处:广州市南沙区丰泽东路106号(自编1号楼)15989296283(刘先生)
————————————————————————————————————————————————
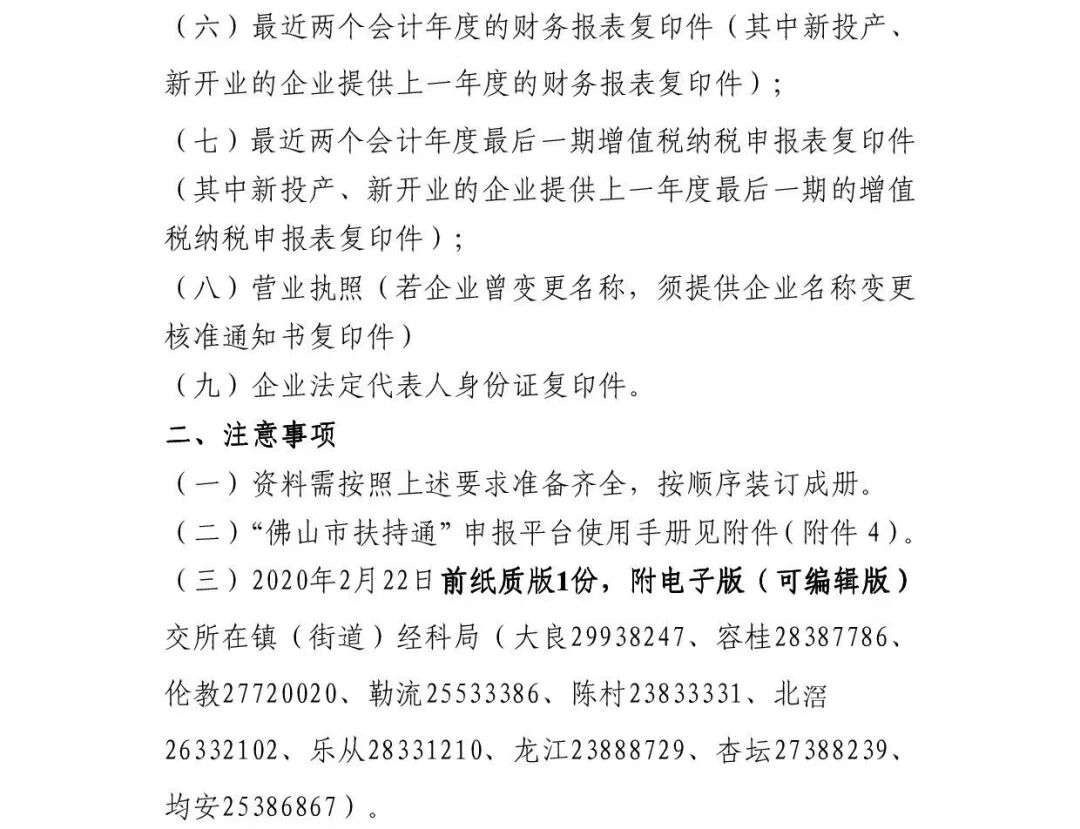
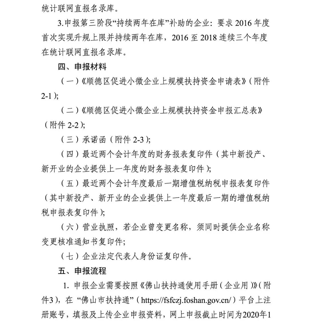
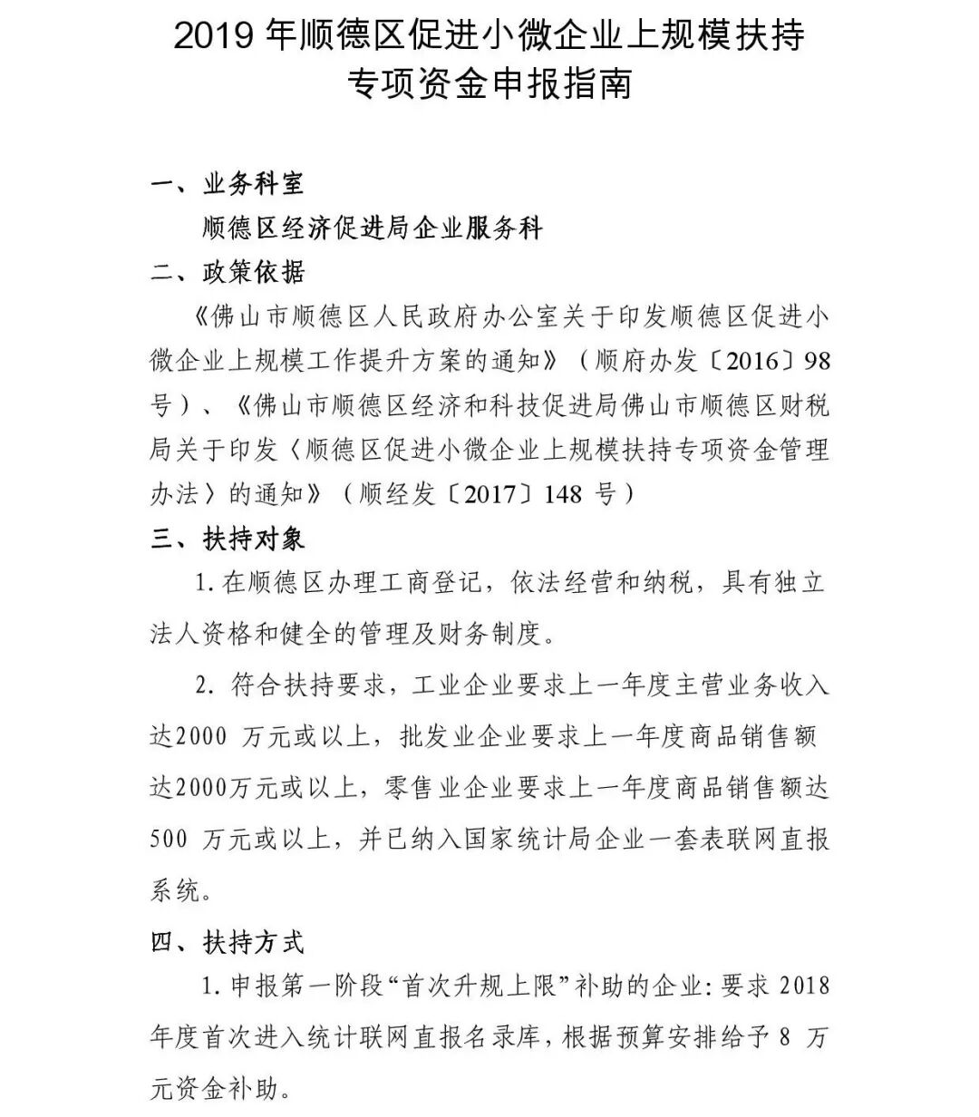
根据《佛山市顺德区人民政府办公室关于印发顺德区促进小微企业上规模工作提升方案的通知》(顺府办发〔2016〕98号)和《佛山市顺德区经济和科技促进局佛山市顺德区财税局关于印发〈顺德区促进小微企业上规模扶持专项资金管理办法〉的通知》(顺经发〔2017〕148号)文件精神,现开展2019年顺德区促进小微企业上规模扶持专项资金申报工作。具体通知请参考附件。
通知文件
申报指南
佛山市顺德区经济促进局关于开展2019年顺德区促进小微企业上规模扶持专项资金申报的通知
详情请点击http://www.shunde.gov.cn/est/info.php?aid=330869&fid=7230044

18925061970



