广州【切换】

科企之嘉-科技项目申报一站式服务平台

当前位置:首页 > 新闻资讯 > 公司新闻 > 详情

【名单公示】2019年度国家备案众创空间拟推荐名单的公示

发布时间:2019/12/24 21:29:56 流览量:1517
导 读:

我司业务范围:快速开业注册/财税代理/专项审计及清缴报告/政府预决算/劳务派遣/资质证书申请认定/商标专利注册/高企、科技项目代理申报/股改上市融资 更多的科技政策信息,还可通过以下途径了解和咨询: 合作热线: 1.嘉应·广州办事处:广州市天河区燕岭路120号金燕大厦905房18925061970(王先生) ...

我司业务范围:快速开业注册/财税代理/专项审计及清缴报告/政府预决算/劳务派遣/资质证书申请认定/商标专利注册/高企、科技项目代理申报/股改上市融资

更多的科技政策信息,还可通过以下途径了解和咨询:

合作热线:

1.嘉应·广州办事处:广州市天河区燕岭路120号金燕大厦90518925061970(王先生)

 

2.嘉应·佛山顺德嘉旺:佛山市顺德区大良南国中路29号顺兴花苑22号写字楼 13728539668(袁小姐)

 

3.嘉应·梅州百业旺办事处:梅州市梅县区宪梓中路419401房之一(原城管局大楼)  15119377484(饶小姐)

 

4.嘉应·清远办事处:清远市清城区滨江路51号汇达商务大厦0912136 0293 7238(李先生)

 

5.嘉应·中山办事处:中山市石岐区龙井南路3号置贤大厦241613600321188(段先生)

 

6.嘉应·南沙办事处:广州市南沙区丰泽东路106号(自编1号楼)15989296283(刘先生)

————————————————————————————————————————————————

 

 

 

 

 

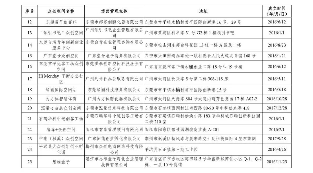
国家备案众创空间

广东省科学技术厅关于2019年度国家备案众创空间拟推荐名单的公示

现对linked@work联我创意精英社区等27家推荐为国家备案众创空间的信息进行公示,公示期为2019年12月24~30日

任何单位和个人如对评审结果有异议,可于公示期内以书面形式向省科技厅提出。异议需签署真实姓名或加盖单位公章,并注明联系方式,否则不予受理。

联系人:李传印

电话:020-83163875

传真:020-83163879

地址:广州市连新路171号科技信息大楼一楼综合业务办理大厅

邮编:510033

附件:广东省2019年度国家备案众创空间拟推荐名单