我司业务范围:快速开业注册/财税代理/专项审计及清缴报告/政府预决算/劳务派遣/资质证书申请认定/商标专利注册/高企、科技项目代理申报/股改上市融资
更多的科技政策信息,还可通过以下途径了解和咨询:
合作热线:
1.嘉应·广州办事处:广州市天河区燕岭路120号金燕大厦905房
189 2506 1970(王先生)
2.嘉应.语晨知识产权 广州办事处:广州市天河区粤垦路628号9楼18665633222(贺先生)
3.嘉应·佛山顺德嘉旺:佛山市顺德区大良南国中路29号顺兴花苑2层2号写字楼
136 0032 1188(段先生)
4.嘉旺·睿旺公司:佛山市顺德区大良南国中路29号顺兴花苑2层3号写字楼
136 0032 1188(段先生)
5.嘉应·梅州百业旺办事处:梅州市梅区县剑英大道山水城锦绣国际家具博览中心B10栋4楼430
151 1937 7484(饶小姐)
6.嘉应·清远办事处:清远市新城东二号区十三号商业大厦603号
151 1372 2640(肖小姐)
7.嘉应·中山办事处:中山市石岐区龙井南路3号置贤大厦2416房
135 5610 0770(钟小姐)
8.嘉应·深圳办事处:深圳市南山区深南大道12069号海岸时代公寓东座2319
159 1977 0284(赵先生)
9.嘉应·梅州企盈办事处:兴宁市兴城宝华园C栋第17卡门店
189 3345 8933(陈小姐)
————————————————————————————————————————————————
各有关企业:
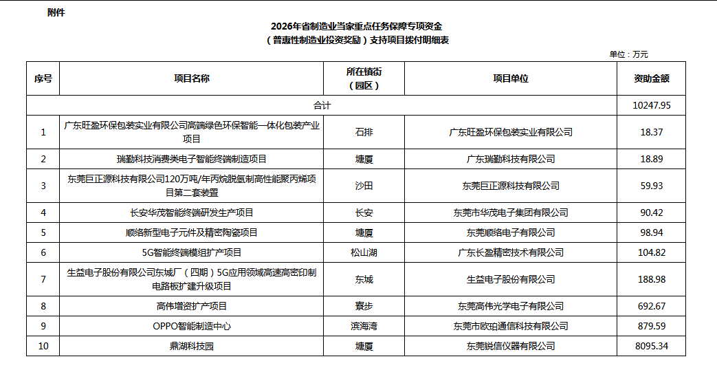
根据《东莞市落实省级先进制造业发展专项资金(普惠性制造业投资奖励)管理实施细则》,现将2026年省制造业当家重点任务保障专项资金(普惠性制造业投资奖励)10247.95万元拨付给你们(见附件)。请你们按照适用的会计准则,做好账目处理。如有问题,请及时向市工信局、市财政局反映。市工信局联系电话:22221295;市财政局联系电话:22830537。
附件:2026年省制造业当家重点任务保障专项资金(普惠性制造业投资奖励)支持项目拨付明细表
东莞市工业和信息化局
2026年3月16日
查看完整附件请点击https://im.dg.gov.cn/dtxw/tzgg/content/post_4517296.html?sessionid=

18925061970



