我司业务范围:快速开业注册/财税代理/专项审计及清缴报告/政府预决算/劳务派遣/资质证书申请认定/商标专利注册/高企、科技项目代理申报/股改上市融资
更多的科技政策信息,还可通过以下途径了解和咨询:
合作热线:
1.嘉应·广州办事处:广州市天河区燕岭路120号金燕大厦905房
189 2506 1970(王先生)
2.嘉应.语晨知识产权 广州办事处:广州市天河区粤垦路628号9楼18665633222(贺先生)
3.嘉应·佛山顺德嘉旺:佛山市顺德区大良南国中路29号顺兴花苑2层2号写字楼
136 0032 1188(段先生)
4.嘉旺·睿旺公司:佛山市顺德区大良南国中路29号顺兴花苑2层3号写字楼
136 0032 1188(段先生)
5.嘉应·梅州百业旺办事处:梅州市梅区县剑英大道山水城锦绣国际家具博览中心B10栋4楼430
151 1937 7484(饶小姐)
6.嘉应·清远办事处:清远市新城东二号区十三号商业大厦603号
151 1372 2640(肖小姐)
7.嘉应·中山办事处:中山市石岐区龙井南路3号置贤大厦2416房
135 5610 0770(钟小姐)
8.嘉应·深圳办事处:深圳市南山区深南大道12069号海岸时代公寓东座2319
159 1977 0284(赵先生)
9.嘉应·梅州企盈办事处:兴宁市兴城宝华园C栋第17卡门店
189 3345 8933(陈小姐)
————————————————————————————————————————————————
各有关单位:
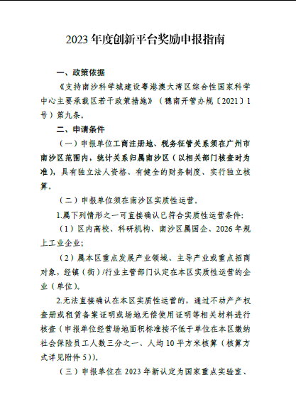
根据《支持南沙科学城建设粤港澳大湾区综合性国家科学中心主要承载区若干政策措施》(穗南开管办规〔2021〕1号)第九条,我局现开展2023年度创新平台奖励兑现申报工作。现就有关事项通知如下:
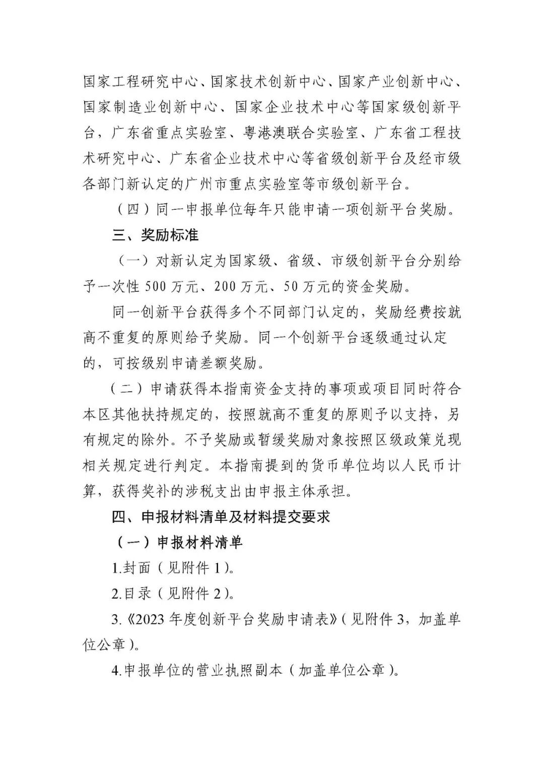
一、申报时间
2026年3月16日9:00至2026年4月3日17:00,逾期视为放弃奖励申请。
二、申报事项
2023年度创新平台奖励。
三、申报条件与申报材料
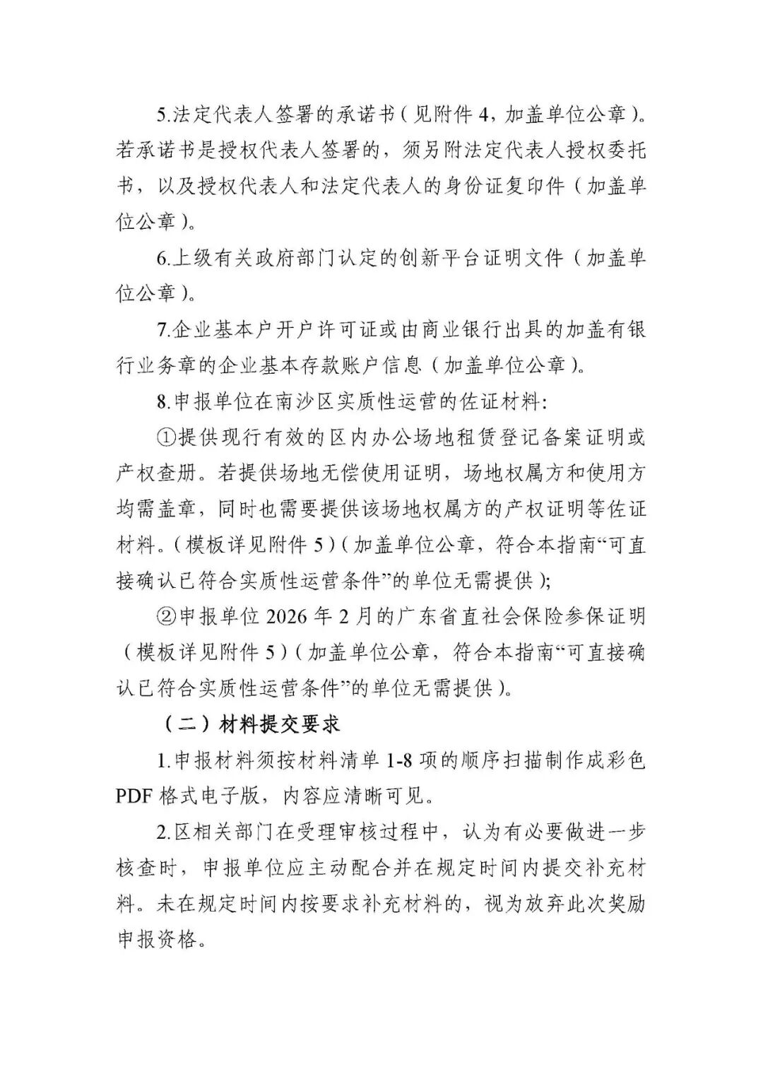
相关事项申请条件及申报材料详见附件《2023年度创新平台奖励申报指南》。
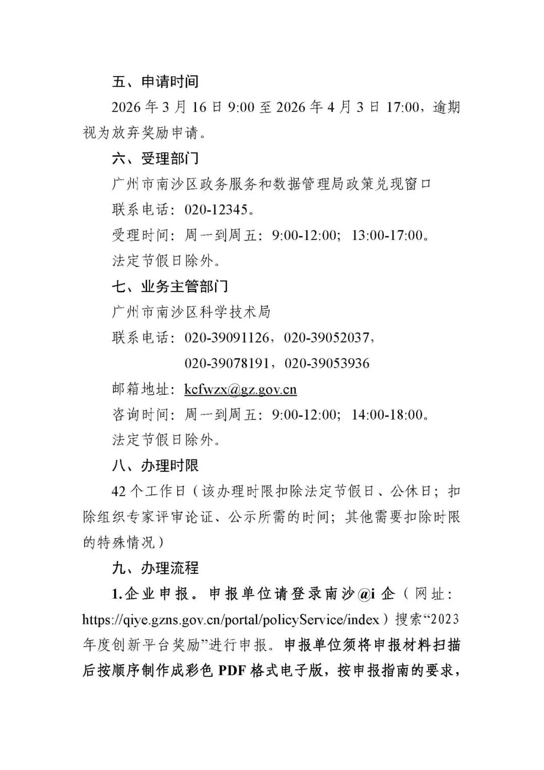
四、申报流程
凡符合申报条件的单位,登录南沙@i企(网址:https://qiye.gzns.gov.cn/portal/policyService/index)在“政策服务”专栏点击“兑资金”模块,兑现事项关键字搜索“2023年度创新平台奖励”进行申报。区政数局负责形式审查,符合条件且提交的申请资料齐全的,予以受理,并移交业务主管部门。
五、受理部门
广州市南沙区政务服务和数据管理局政策兑现窗口
联系电话:020-12345
受理时间:周一到周五:9:00-12:00;13:00-17:00。
法定节假日除外。
六、政策咨询及联系方式
本批兑现事项具体情况可与我局工作人员联系。
联系地址:广州市南沙区凤凰大道1号行政中心1号办公楼4楼;
联系电话:020-39091126,020-39052037,
020-39078191,020-39053936
咨询时间:周一到周五:9:00-12:00;14:00-18:00。
特此通知。
附件:2023年度创新平台奖励申报指南
广州南沙经济技术开发区科学技术局
2026年3月12日
*附件请点击阅读原文查看
查看完整附件请点击http://www.gzns.gov.cn/gznskjj/gkmlpt/content/10/10723/post_10723184.html?sessionid=#14934

18925061970



