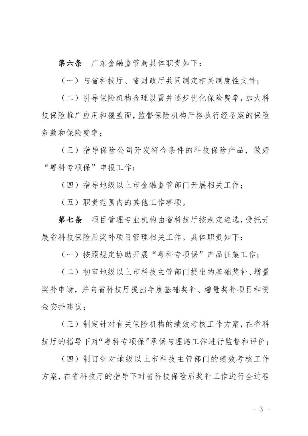
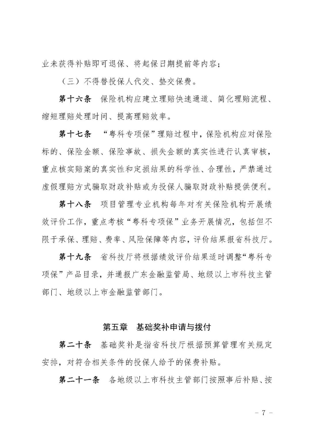
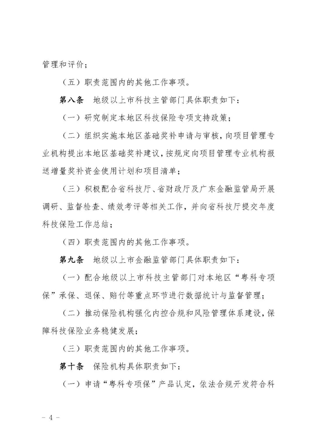
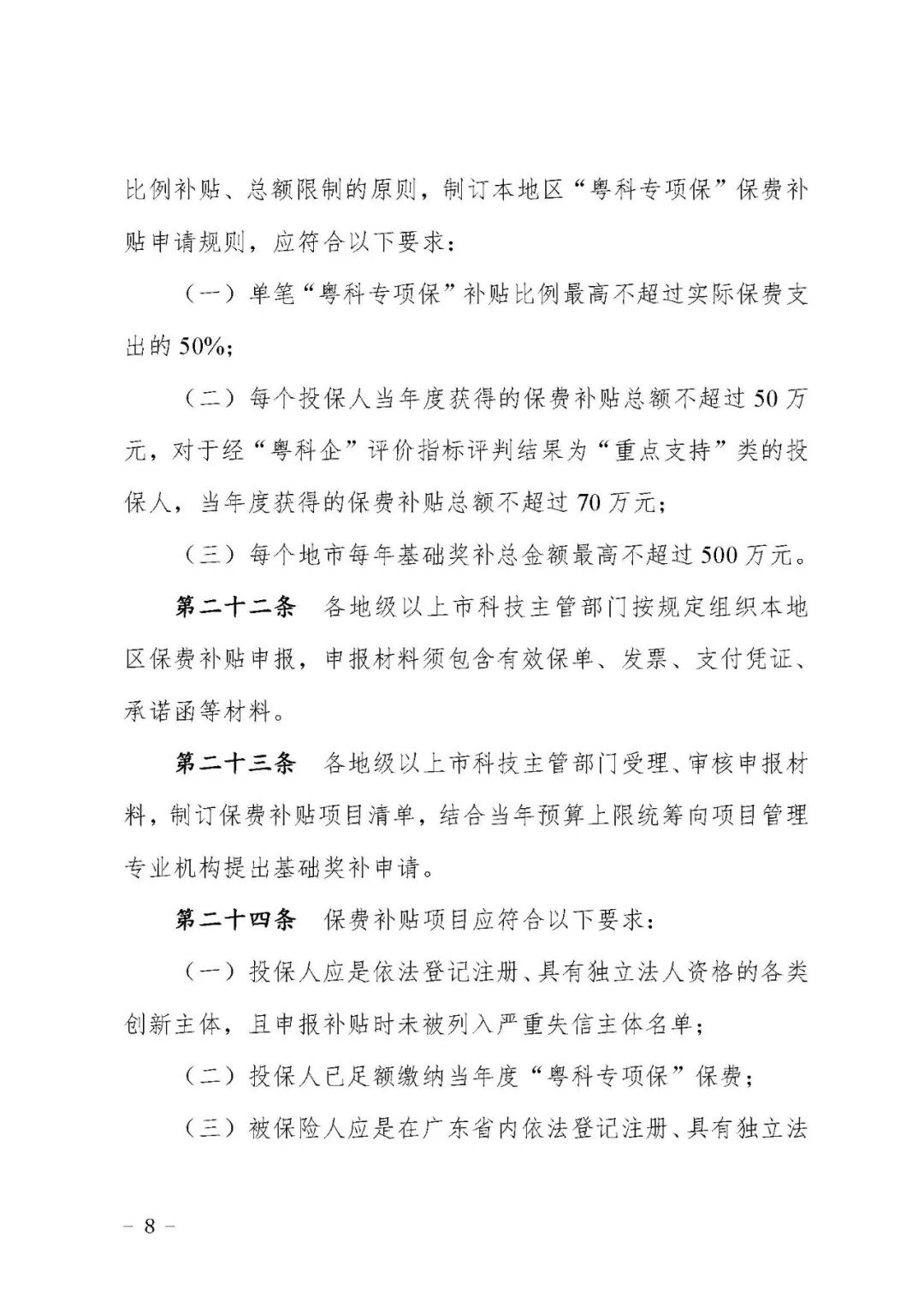
我司业务范围:快速开业注册/财税代理/专项审计及清缴报告/政府预决算/劳务派遣/资质证书申请认定/商标专利注册/高企、科技项目代理申报/股改上市融资
更多的科技政策信息,还可通过以下途径了解和咨询:
合作热线:
1.嘉应·广州办事处:广州市天河区燕岭路120号金燕大厦905房
189 2506 1970(王先生)
2.嘉应.语晨知识产权 广州办事处:广州市天河区粤垦路628号9楼18665633222(贺先生)
3.嘉应·佛山顺德嘉旺:佛山市顺德区大良南国中路29号顺兴花苑2层2号写字楼
136 0032 1188(段先生)
4.嘉旺·睿旺公司:佛山市顺德区大良南国中路29号顺兴花苑2层3号写字楼
136 0032 1188(段先生)
5.嘉应·梅州百业旺办事处:梅州市梅区县剑英大道山水城锦绣国际家具博览中心B10栋4楼430
151 1937 7484(饶小姐)
6.嘉应·清远办事处:清远市新城东二号区十三号商业大厦603号
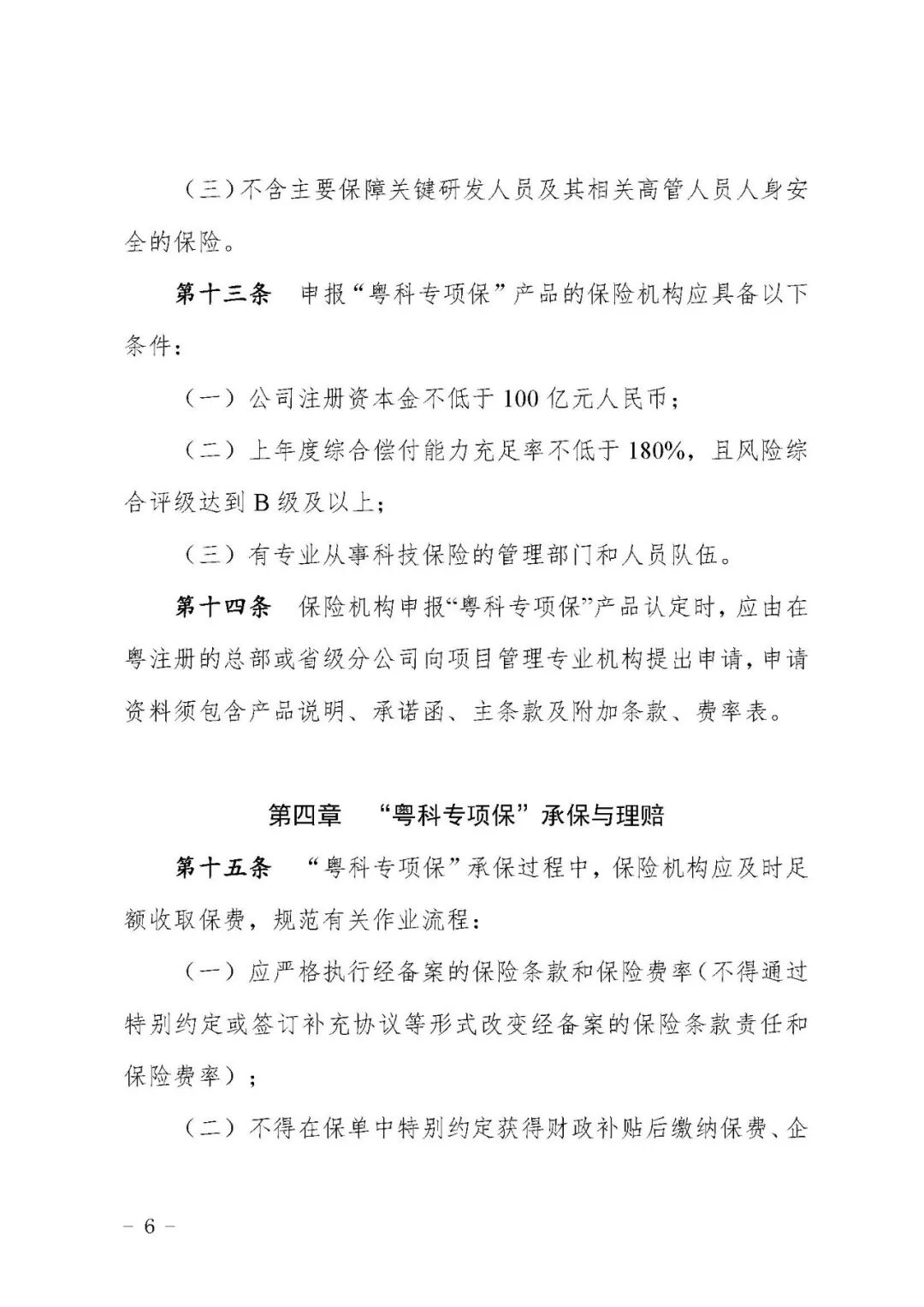
151 1372 2640(肖小姐)
7.嘉应·中山办事处:中山市石岐区龙井南路3号置贤大厦2416房
135 5610 0770(钟小姐)
8.嘉应·深圳办事处:深圳市南山区深南大道12069号海岸时代公寓东座2319
159 1977 0284(赵先生)
9.嘉应·梅州企盈办事处:兴宁市兴城宝华园C栋第17卡门店
189 3345 8933(陈小姐)
————————————————————————————————————————————————
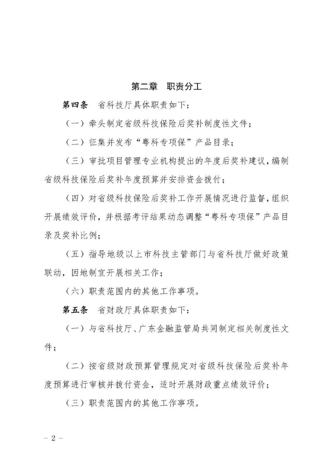
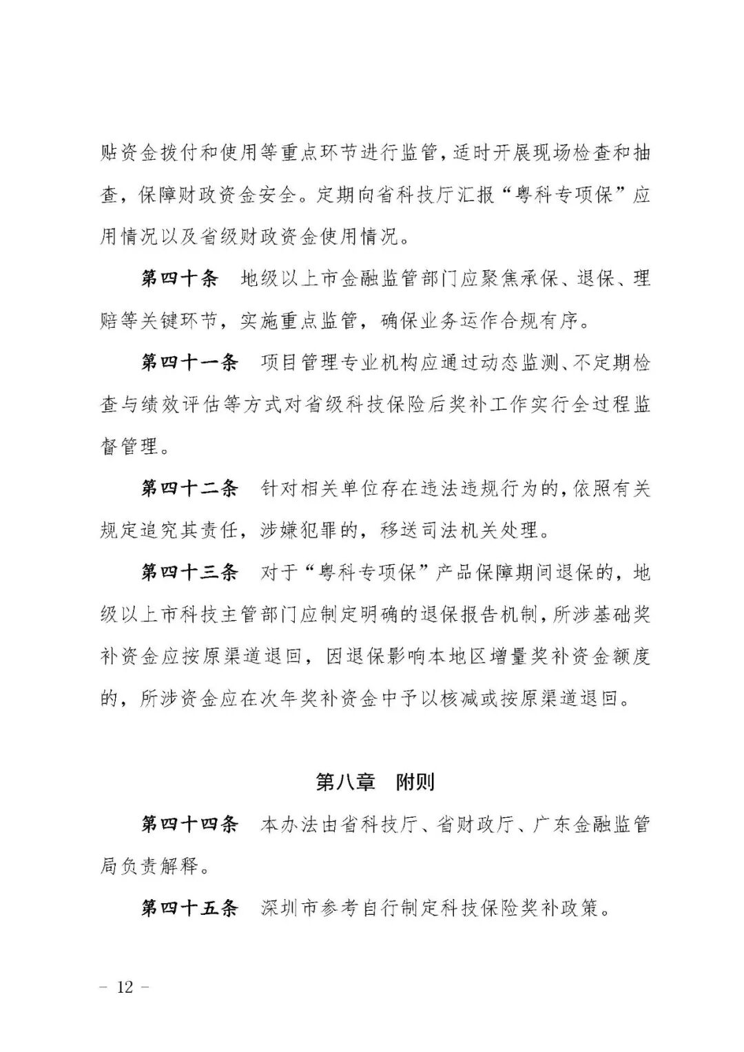
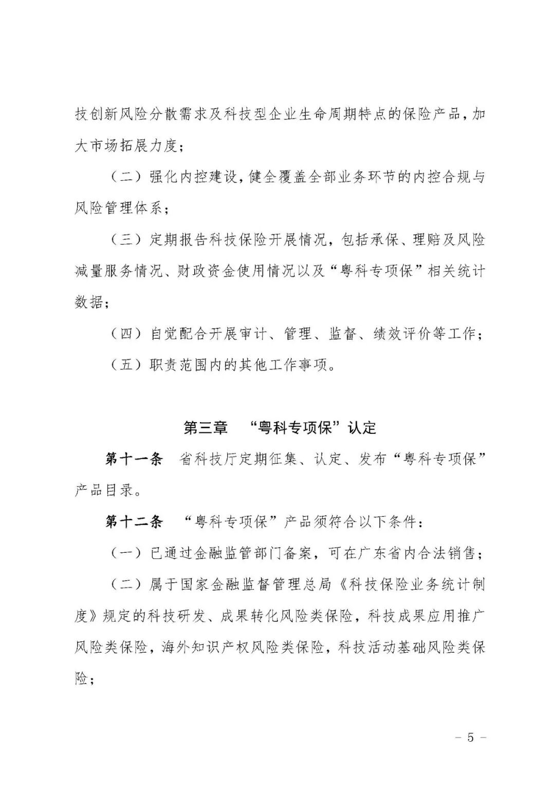
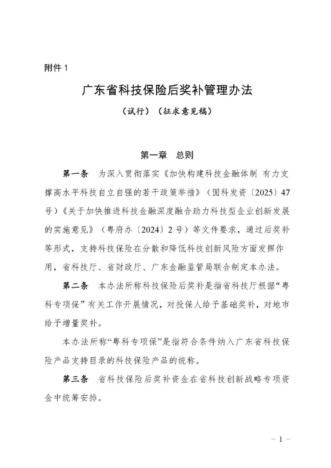
为贯彻落实国家及省关于发展科技金融、支持高水平科技自立自强的决策部署,健全我省科技风险分担机制,省科技厅牵头起草形成了《广东省科技保险后奖补管理办法(试行)(征求意见稿)》(附件1),现向社会公开征求意见。
欢迎有关单位和个人提出修改意见和建议。有关修改意见和建议请按照附件3格式要求填写,并于2026年3月12日前发送电子邮件至huangr@gdppnet.com,邮件主题请注明“广东省科学技术厅关于公开征求《广东省科技保险后奖补管理办法(试行)(征求意见稿)》反馈意见”。
附件:
1.广东省科技保险后奖补管理办法(试行)(征求意见稿)
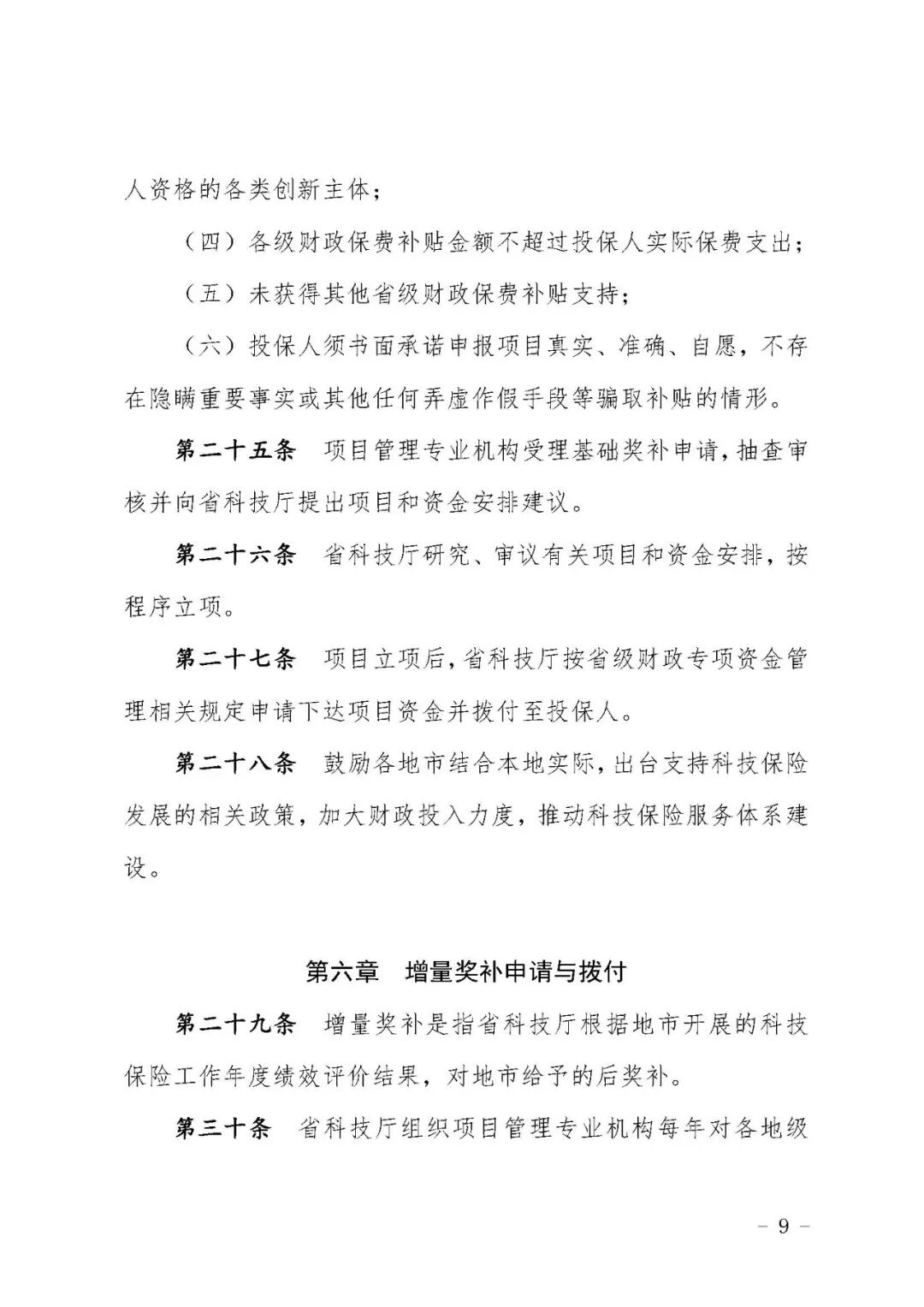
2.《广东省科技保险后奖补管理办法(试行)》起草说明
3.意见反馈表
省科技厅
2026年3月4日
(联系人及电话:黄容020-87686116)
查看完整附件请点击http://gdstc.gd.gov.cn/zwgk_n/tzgg/content/post_4862820.html?sessionid=

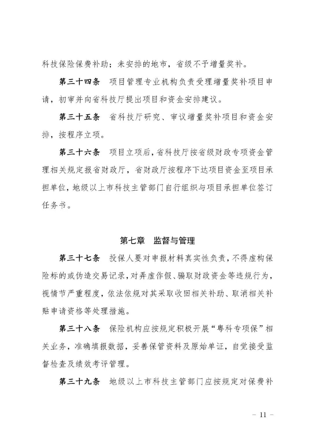
18925061970



