我司业务范围:快速开业注册/财税代理/专项审计及清缴报告/政府预决算/劳务派遣/资质证书申请认定/商标专利注册/高企、科技项目代理申报/股改上市融资
更多的科技政策信息,还可通过以下途径了解和咨询:
合作热线:
1.嘉应·广州办事处:广州市天河区燕岭路120号金燕大厦905房
189 2506 1970(王先生)
2.嘉应.语晨知识产权 广州办事处:广州市天河区粤垦路628号9楼18665633222(贺先生)
3.嘉应·佛山顺德嘉旺:佛山市顺德区大良南国中路29号顺兴花苑2层2号写字楼
136 0032 1188(段先生)
4.嘉旺·睿旺公司:佛山市顺德区大良南国中路29号顺兴花苑2层3号写字楼
136 0032 1188(段先生)
5.嘉应·梅州百业旺办事处:梅州市梅区县剑英大道山水城锦绣国际家具博览中心B10栋4楼430
151 1937 7484(饶小姐)
6.嘉应·清远办事处:清远市新城东二号区十三号商业大厦603号
151 1372 2640(肖小姐)
7.嘉应·中山办事处:中山市石岐区龙井南路3号置贤大厦2416房
135 5610 0770(钟小姐)
8.嘉应·深圳办事处:深圳市南山区深南大道12069号海岸时代公寓东座2319
159 1977 0284(赵先生)
9.嘉应·梅州企盈办事处:兴宁市兴城宝华园C栋第17卡门店
189 3345 8933(陈小姐)
————————————————————————————————————————————————
各区工业和信息化、中小企业主管部门,各有关单位:
为深入贯彻落实市委、市政府关于“产业第一、制造业立市”战略部署,充分发挥市级财政专项资金引导作用,全力推动工信经济扩量提质,现发布2026年广州市促进工业和信息化产业高质量发展专项资金集中申报指南(第一批),有关事项通知如下:
一、资金支持的重点
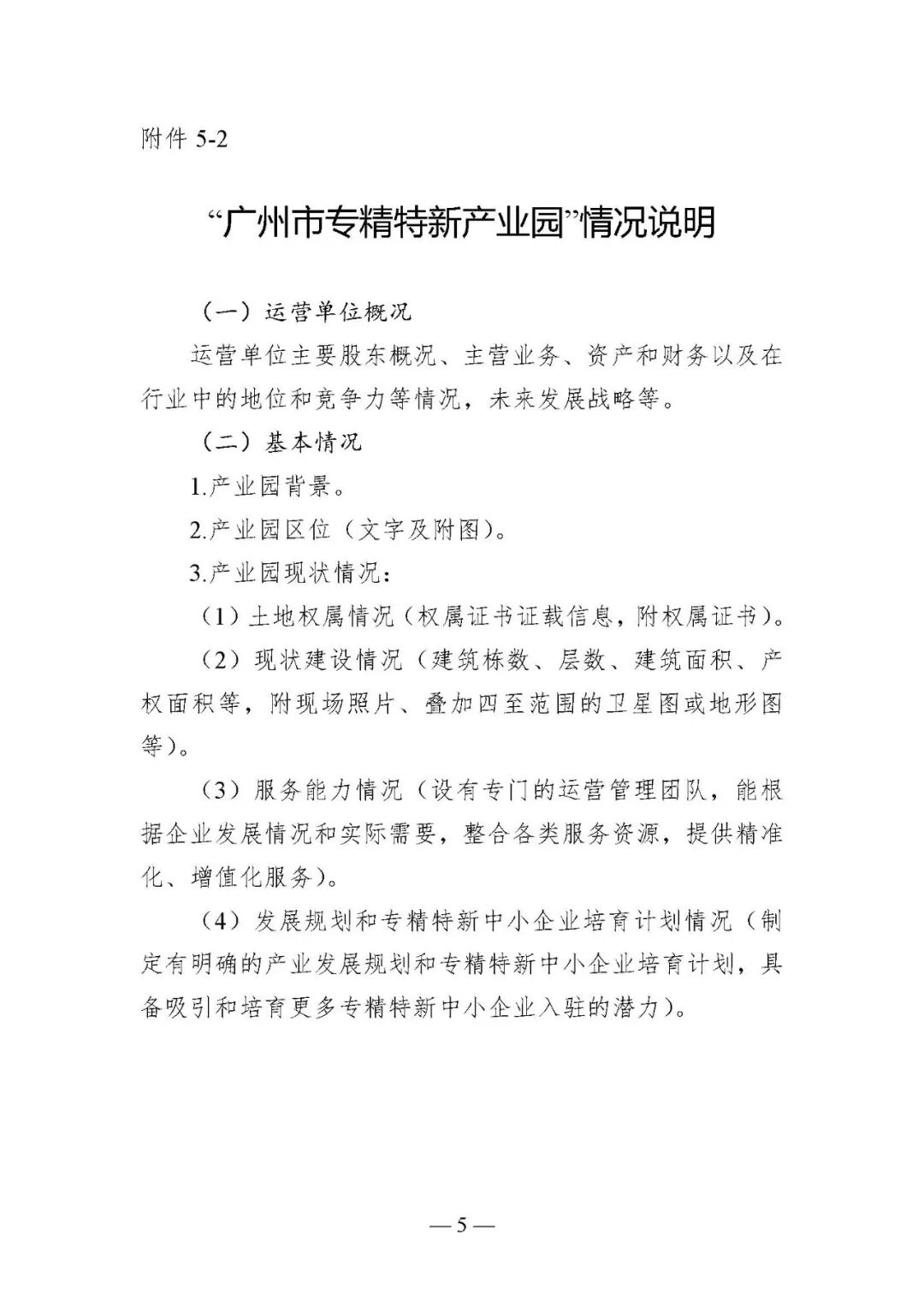
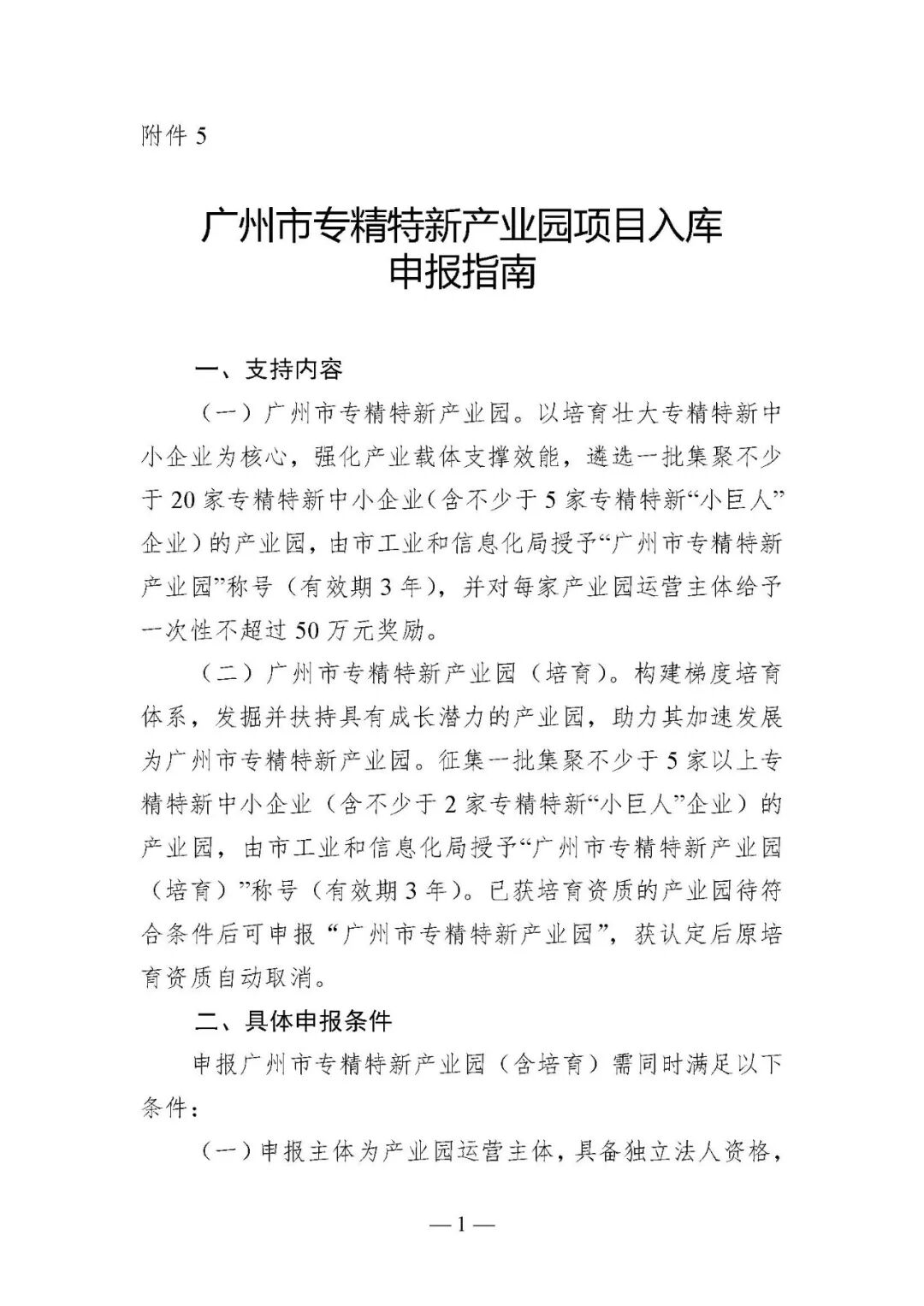
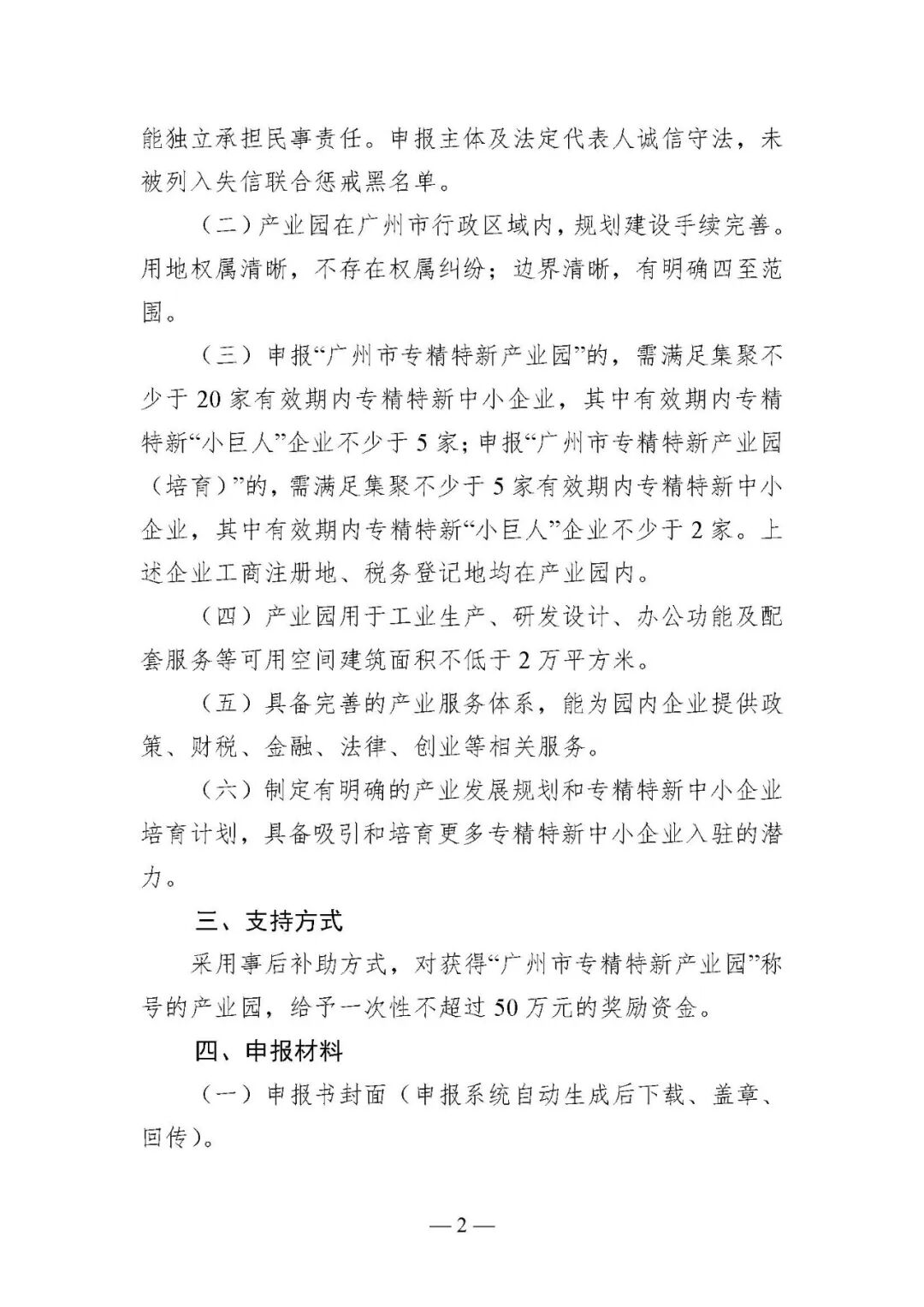
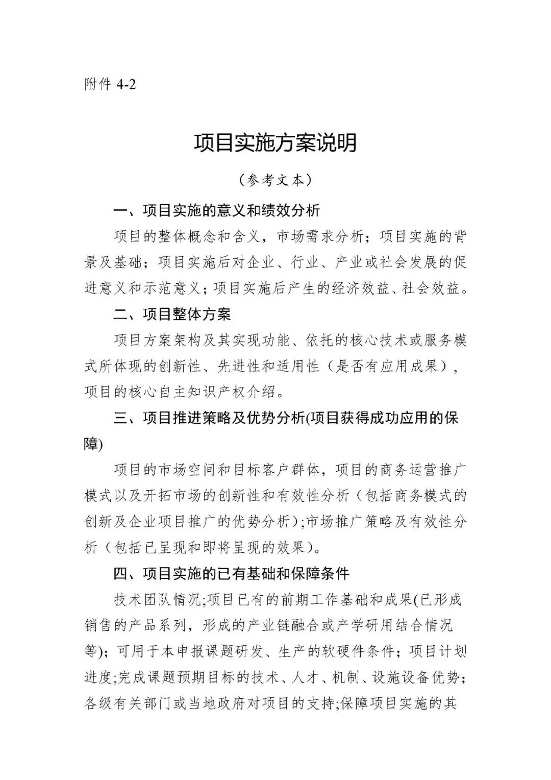
重点支持“首版次软件产品研发”、“车网互动试点”、“智能眼镜产业化建设”、“广州市专精特新产业园”四个专题,项目详细信息见各专题《申报指南》(附件2-5)。
二、项目申报条件
(一)申报单位应是依法在广州市行政区域内开展实质性生产经营活动的企业。
(二)不支持联合申报。项目应按照所对应的专题方向提出申请,同一项目只能申报一个专题。
(三)同一申报单位(含母子公司)原则上不得以同一项目重复获得市级财资金。
(四)申报单位生产经营正常,财务状况良好,且未被列入严重失信主体名单。
(五)满足《广州市市级财政专项资金管理办法》的其他规定。
(六)满足《申报指南》明确的专项申报条件。
三、申报流程
(一)本次项目入库采用无纸化评审,申报单位应按照《申报指南》要求编制申报材料,扫描上传至广州市工业和信息化发展专项资金项目管理系统(下简称“申报系统”,网址:http://shenbao.gxj.gz.gov.cn)。如遇系统操作问题,可参考《用户操作手册》(系统登录页面下载)或联系技术支持电话、QQ(附件1)。申报材料由各区工业和信息化、中小企业主管部门负责受理,向市工业和信息化局推荐。市工业和信息化局组织评审、公示等程序后,下达项目扶持资金。经公示获得扶持资金的申报单位如需提供纸质材料另行通知。
(二)具体流程
1.企业申报流程
(1)注册:首次使用申报系统的企业,请点击申报系统首页“企业注册”链接,在广东省统一身份认证平台注册企业管理员账号(法人注册)。完成注册后,跳转回申报系统,补充核对企业基础信息后,可通过“申报人管理”创建本单位项目申报人账号。
如企业在“广东省统一身份认证平台”已有法人账号,可通过申报系统首页“企业管理员”跳转至“广东省统一身份认证平台”,通过认证后登录企业管理员账号。
(2)填报:项目申报人账号登录后即可填报项目内容,填报完毕后提交企业管理员审核。
(3)网上提交:企业管理员审核完毕后,在申报系统提交给区初审。
申报系统于1月30日9:00开放申报,3月1日18:00关闭申报通道,逾期不予受理(其中:首版次软件产品研发专题开放时间不变,关闭时间延长至3月15日18:00)。
2.区主管部门工作流程:
(1)区主管部门需对企业申报资料的完整性、符合性进行审核,并在3月4日18:00前在申报系统完成提交工作,此后系统将关闭提交通道(其中:首版次软件产品研发专题截止时间延长至3月18日18:00)。
(2)各区工业和信息化、中小企业主管部门审核后,分专题汇总,于3月4日18:00前分专题正式行文推荐至市工业和信息化局,并在申报系统下载《推荐申报汇总表》,盖章后回传(其中:首版次软件产品研发专题截止时间延长至3月18日18:00)。
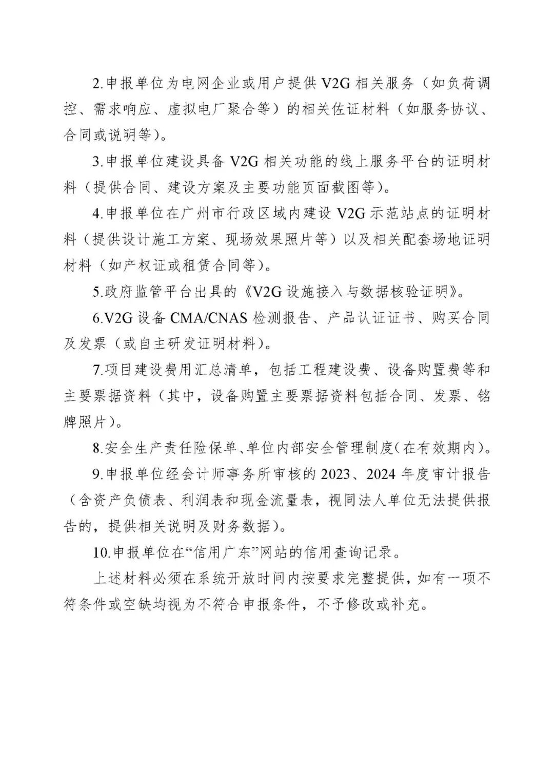
四、项目申报材料
申报单位应按对应专题《申报指南》和主管处室要求提供申报材料,并根据要求扫描上传至申报系统。具体申报材料如下:
(一)申报书封面(由申报系统生成后下载、盖章、回传)。
(二)申报承诺书(格式见附件6,加盖公章后上传)。
(三)项目申请表(在申报系统填报后下载、盖章、回传)。
(四)申报单位在“信用广东”网站的信用查询记录。
(五)法定代表人身份证扫描件。
(六)《申报指南》要求的其他材料(详见附件2-5)。
五、工作要求
(一)申报单位对申报项目及申报材料的真实性、完整性、合法性和可行性负责。申报材料如果涉及发票,需按单张发票逐一清晰扫描上传,杜绝发票重叠遮挡等情况。
(二)各区工业和信息化主管部门要加大对财政资金项目申报政策的宣传力度,加强对项目的推荐工作。要切实强化审核推荐责任,对申报材料内容的真实性严格审核把关,防止资金项目申报骗补。
附件:
1.联系方式
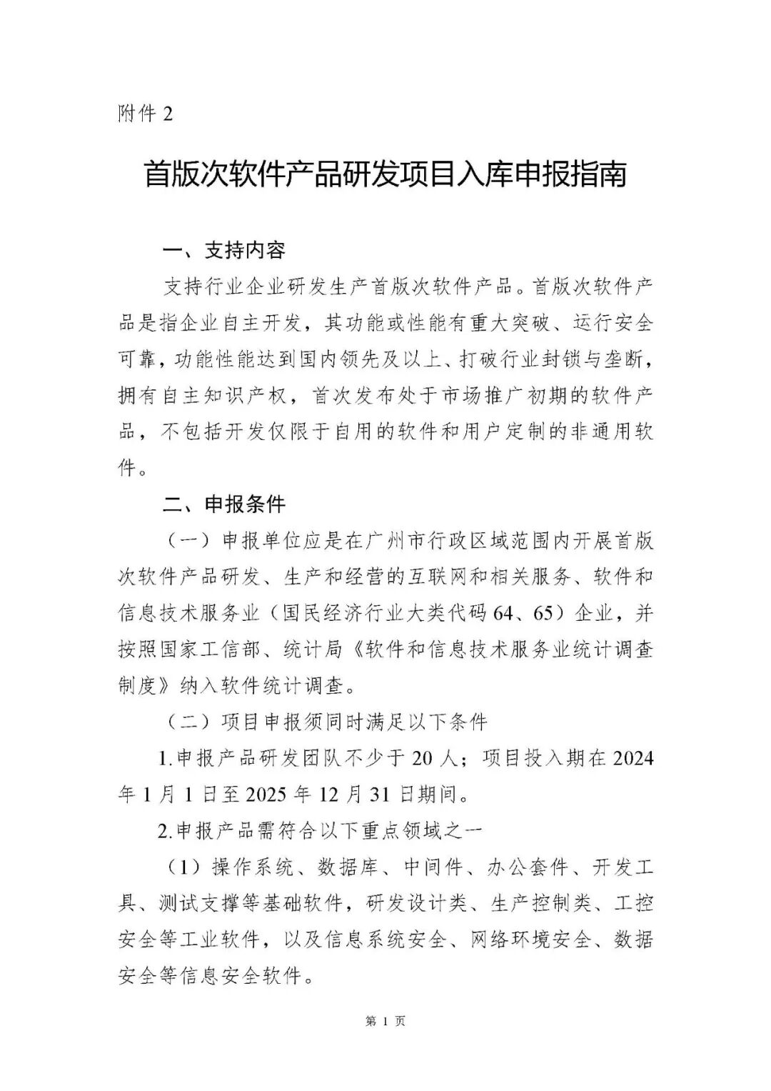
2.首版次软件产品研发项目入库申报指南
3.车网互动试点项目入库申报指南
4.智能眼镜产业化建设项目入库申报指南
5.广州市专精特新产业园项目入库申报指南
6.申报承诺书
广州市工业和信息化局
2026年1月30日
查看完整附件请点击https://gxj.gz.gov.cn/yw/tzgg/content/post_10670612.html?sessionid=

18925061970



