我司业务范围:快速开业注册/财税代理/专项审计及清缴报告/政府预决算/劳务派遣/资质证书申请认定/商标专利注册/高企、科技项目代理申报/股改上市融资
更多的科技政策信息,还可通过以下途径了解和咨询:
合作热线:
1.嘉应·广州办事处:广州市天河区燕岭路120号金燕大厦905房
189 2506 1970(王先生)
2.嘉应.语晨知识产权 广州办事处:广州市天河区粤垦路628号9楼18665633222(贺先生)
3.嘉应·佛山顺德嘉旺:佛山市顺德区大良南国中路29号顺兴花苑2层2号写字楼
136 0032 1188(段先生)
4.嘉旺·睿旺公司:佛山市顺德区大良南国中路29号顺兴花苑2层3号写字楼
136 0032 1188(段先生)
5.嘉应·梅州百业旺办事处:梅州市梅区县剑英大道山水城锦绣国际家具博览中心B10栋4楼430
151 1937 7484(饶小姐)
6.嘉应·清远办事处:清远市新城东二号区十三号商业大厦603号
151 1372 2640(肖小姐)
7.嘉应·中山办事处:中山市石岐区龙井南路3号置贤大厦2416房
135 5610 0770(钟小姐)
8.嘉应·深圳办事处:深圳市南山区深南大道12069号海岸时代公寓东座2319
159 1977 0284(赵先生)
9.嘉应·梅州企盈办事处:兴宁市兴城宝华园C栋第17卡门店
189 3345 8933(陈小姐)
————————————————————————————————————————————————
各有关单位:
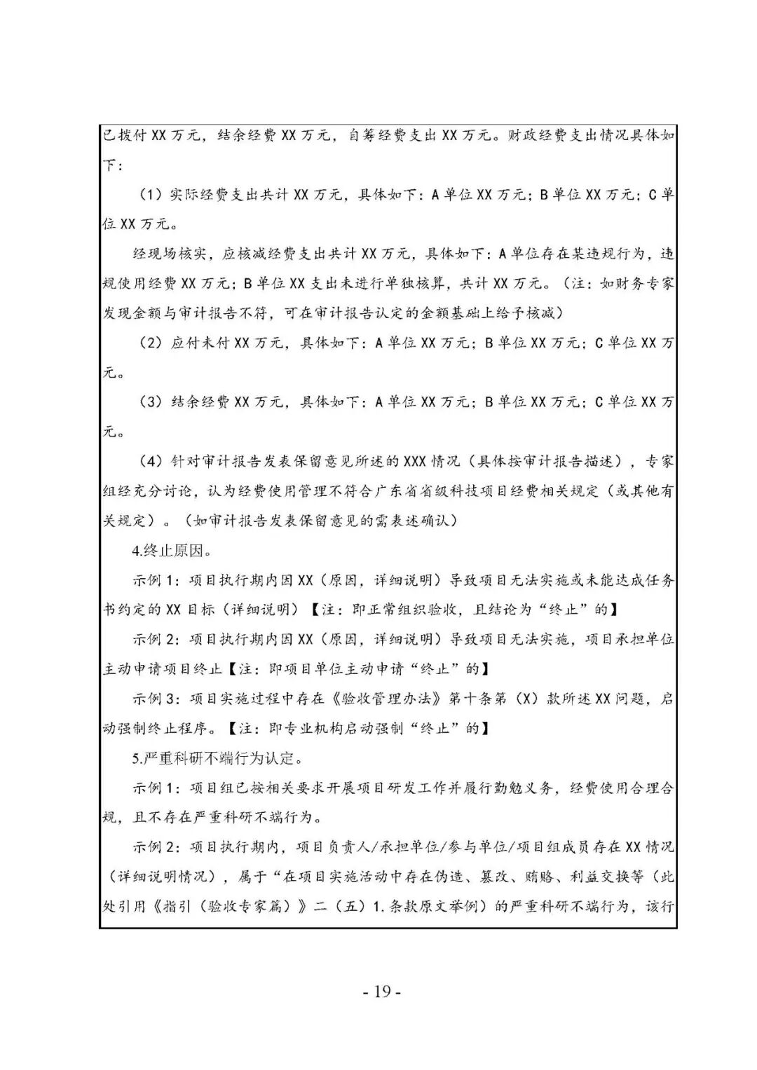
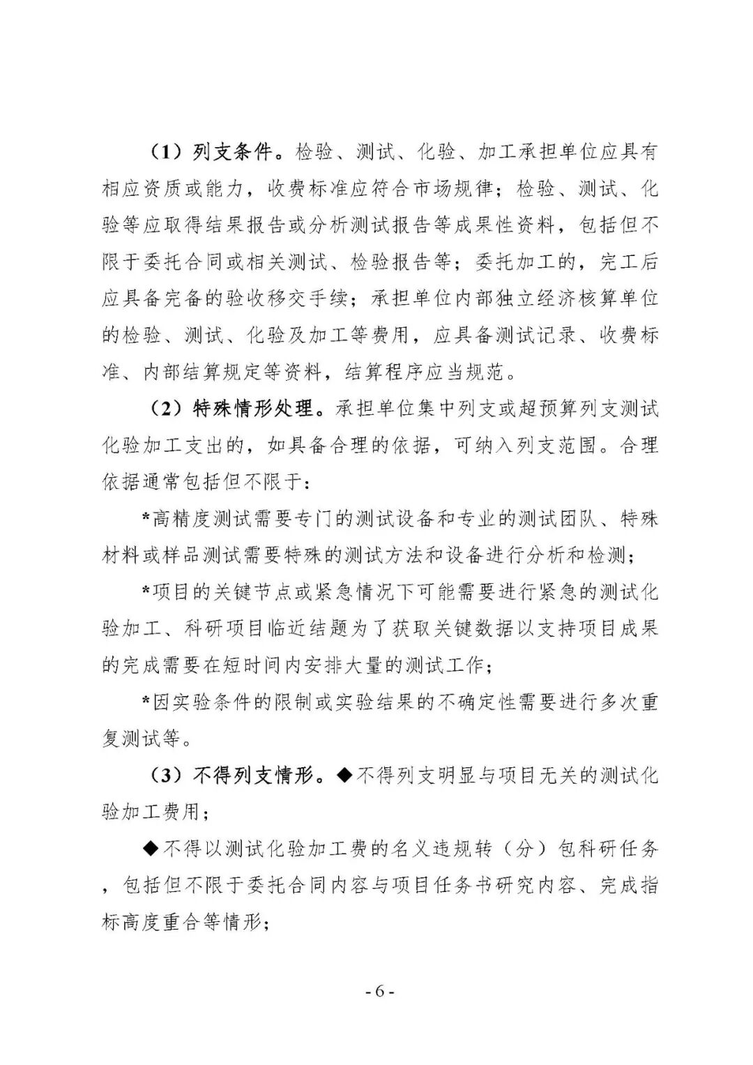
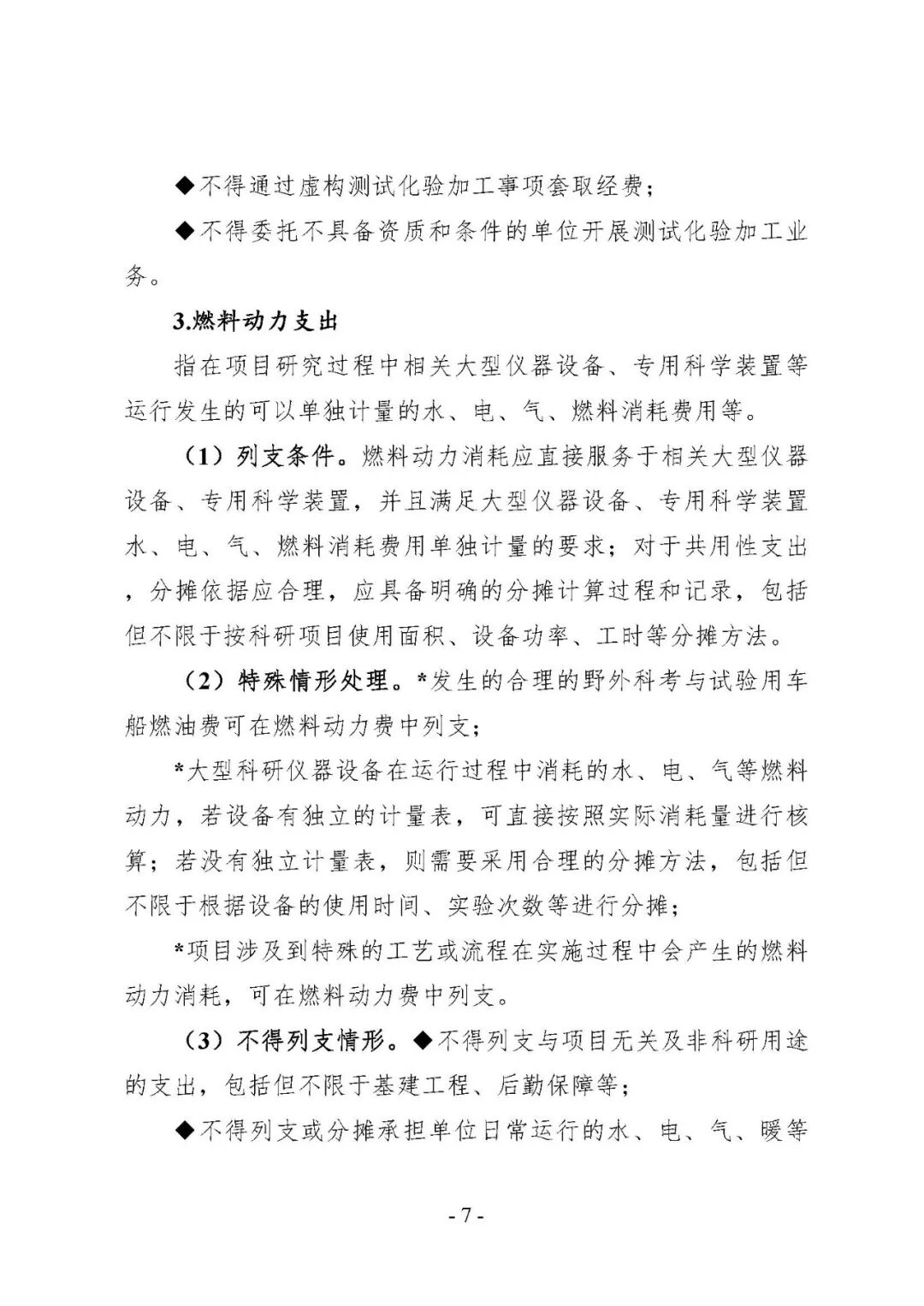
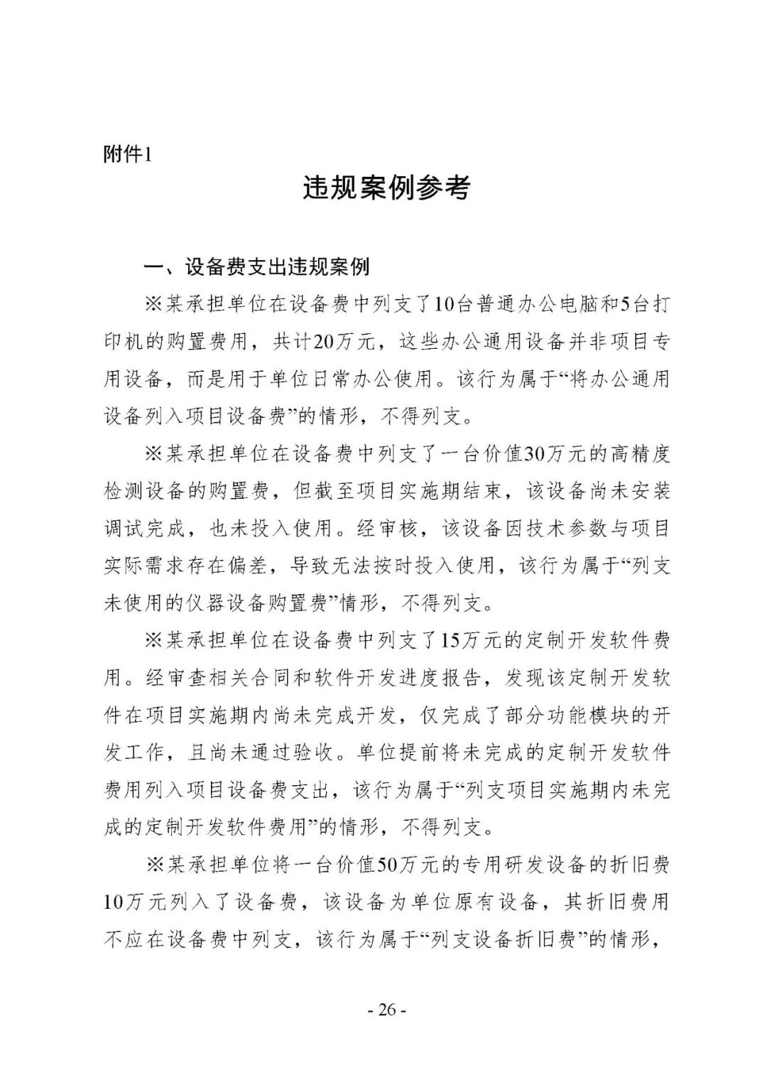
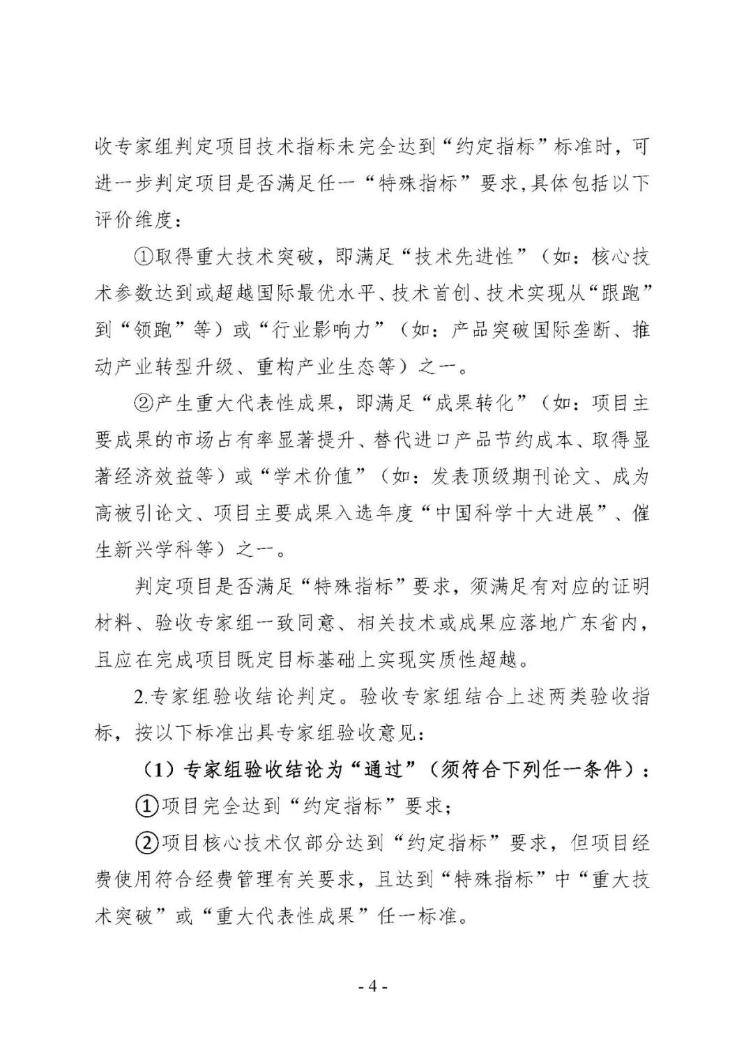
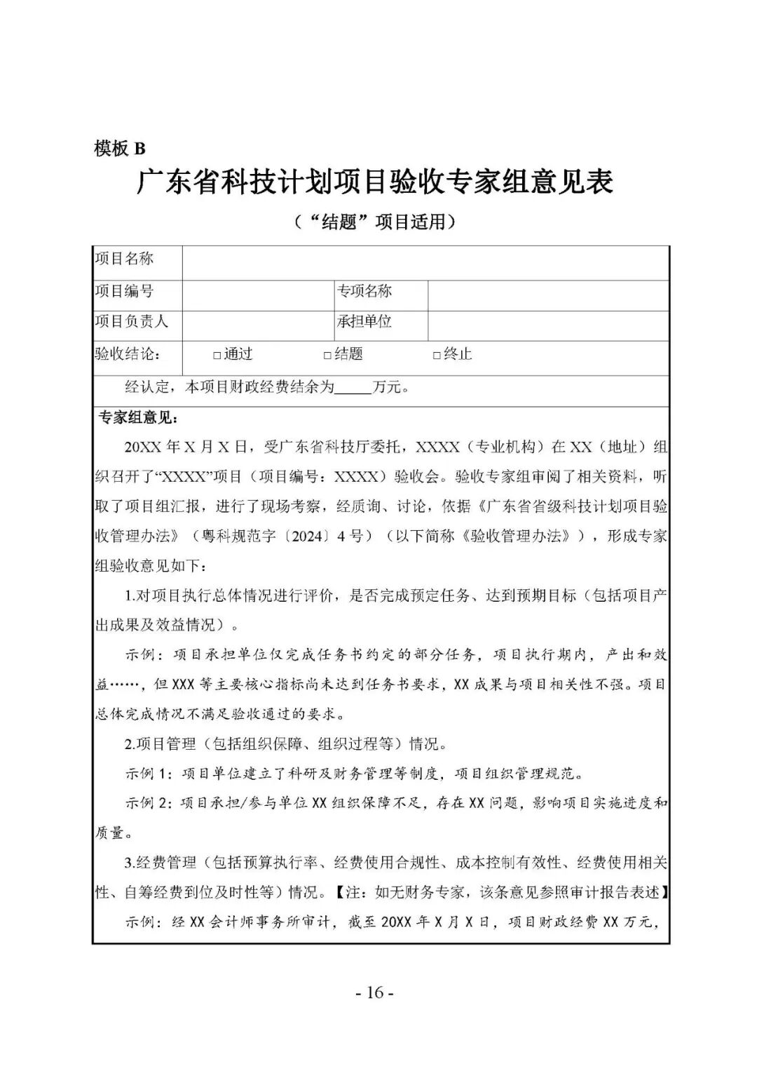
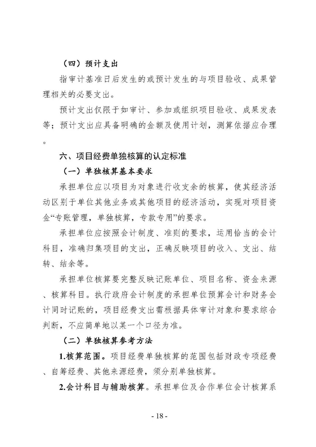
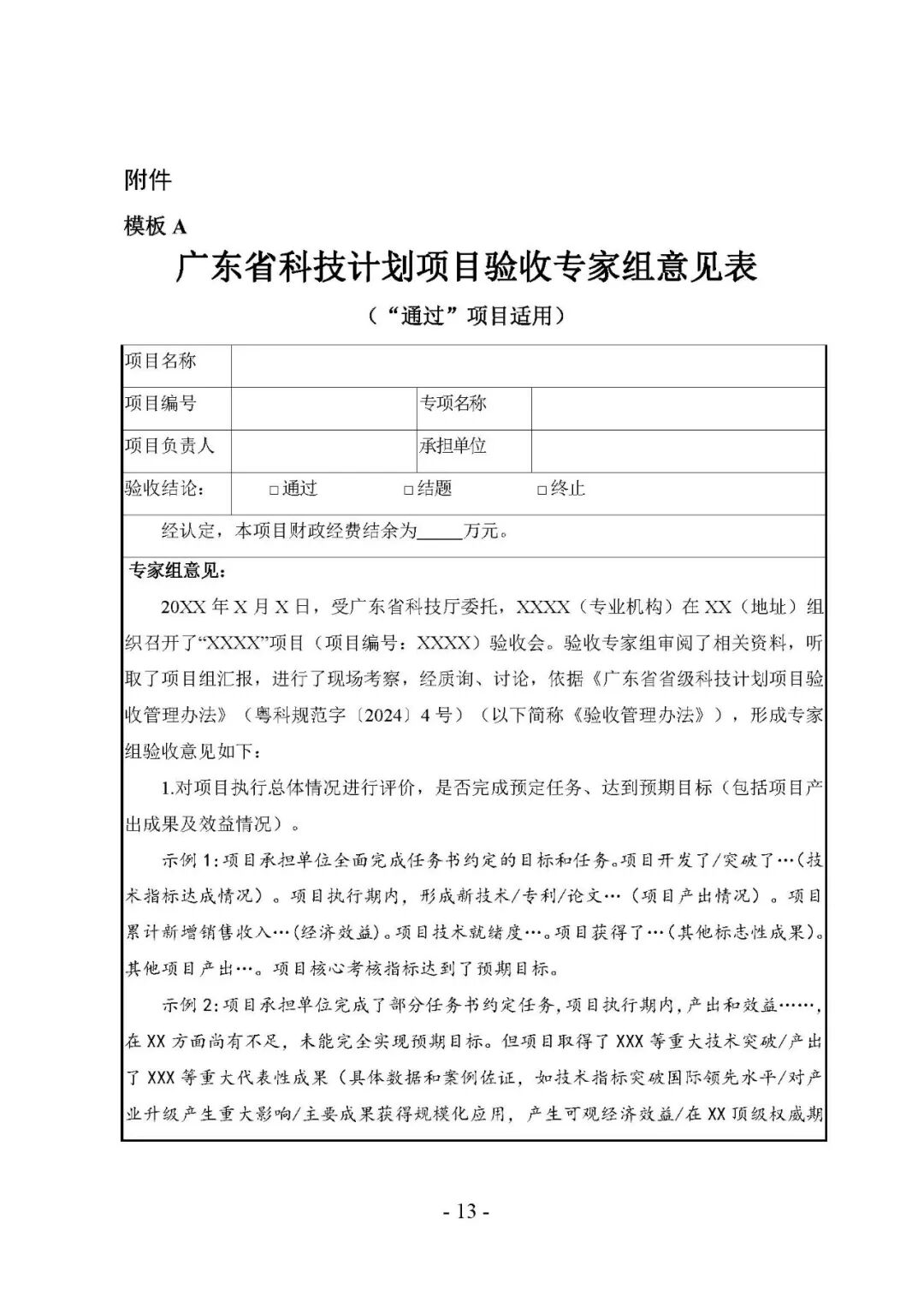
为提高省级科技计划项目验收质量,指导验收专家更好履行职责,规范项目验收经费审核工作,省科技厅制定了《广东省省级科技计划项目验收工作指引(验收专家篇)》《广东省省级科技计划项目验收工作指引(经费审核篇)》,现对外公开发布,请参与省级科技计划项目验收工作的相关单位和人员遵照执行。执行过程中如遇任何问题,请径直向省科技厅科技监督与诚信建设处反馈。
联系人:万邦霖
邮 箱:skjt_huangjj@gd.gov.cn
附件:1.《广东省省级科技计划项目验收工作指引(验收专家篇)》
2.《广东省省级科技计划项目验收工作指引(经费审核篇)》
广东省科学技术厅
2026年1月20日
查看完整附件请点击http://gdstc.gd.gov.cn/zwgk_n/tzgg/content/post_4845842.html?sessionid=

18925061970



