我司业务范围:快速开业注册/财税代理/专项审计及清缴报告/政府预决算/劳务派遣/资质证书申请认定/商标专利注册/高企、科技项目代理申报/股改上市融资
更多的科技政策信息,还可通过以下途径了解和咨询:
合作热线:
1.嘉应·广州办事处:广州市天河区燕岭路120号金燕大厦905房
189 2506 1970(王先生)
2.嘉应·佛山顺德嘉旺:佛山市顺德区大良南国中路29号顺兴花苑2层2号写字楼
136 0032 1188(段先生)
3.嘉旺·睿旺公司:佛山市顺德区大良南国中路29号顺兴花苑2层3号写字楼
136 0032 1188(段先生)
4.嘉应·梅州百业旺办事处:梅州市梅区县剑英大道山水城锦绣国际家具博览中心B10栋4楼430
151 1937 7484(饶小姐)
5.嘉应·清远办事处:清远市新城东二号区十三号商业大厦603号
151 1372 2640(肖小姐)
6.嘉应·中山办事处:中山市石岐区龙井南路3号置贤大厦2416房
135 5610 0770(钟小姐)
7.嘉应·深圳办事处:深圳市南山区深南大道12069号海岸时代公寓东座2319
159 1977 0284(赵先生)
8.嘉应·梅州企盈办事处:兴宁市兴城宝华园C栋第17卡门店
189 3345 8933(陈小姐)
9.嘉应·广州语晨科技金融:广州市天河区黄埔大道中336号第六层18665633222 (贺先生)
————————————————————————————————————————————————
省直有关部门、地级以上市科技部门,有关单位:
为加强广东省重点实验室运行管理,推动优胜劣汰和以评促建,提升实验室整体建设水平,根据《广东省重点实验室管理办法》有关规定,近期拟组织开展省重点实验室考核评估工作,现将有关事项通知如下。
一、考评对象
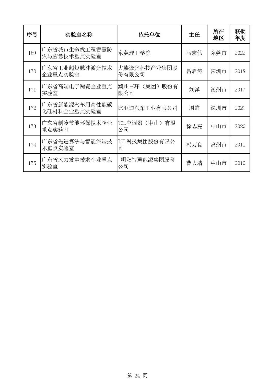
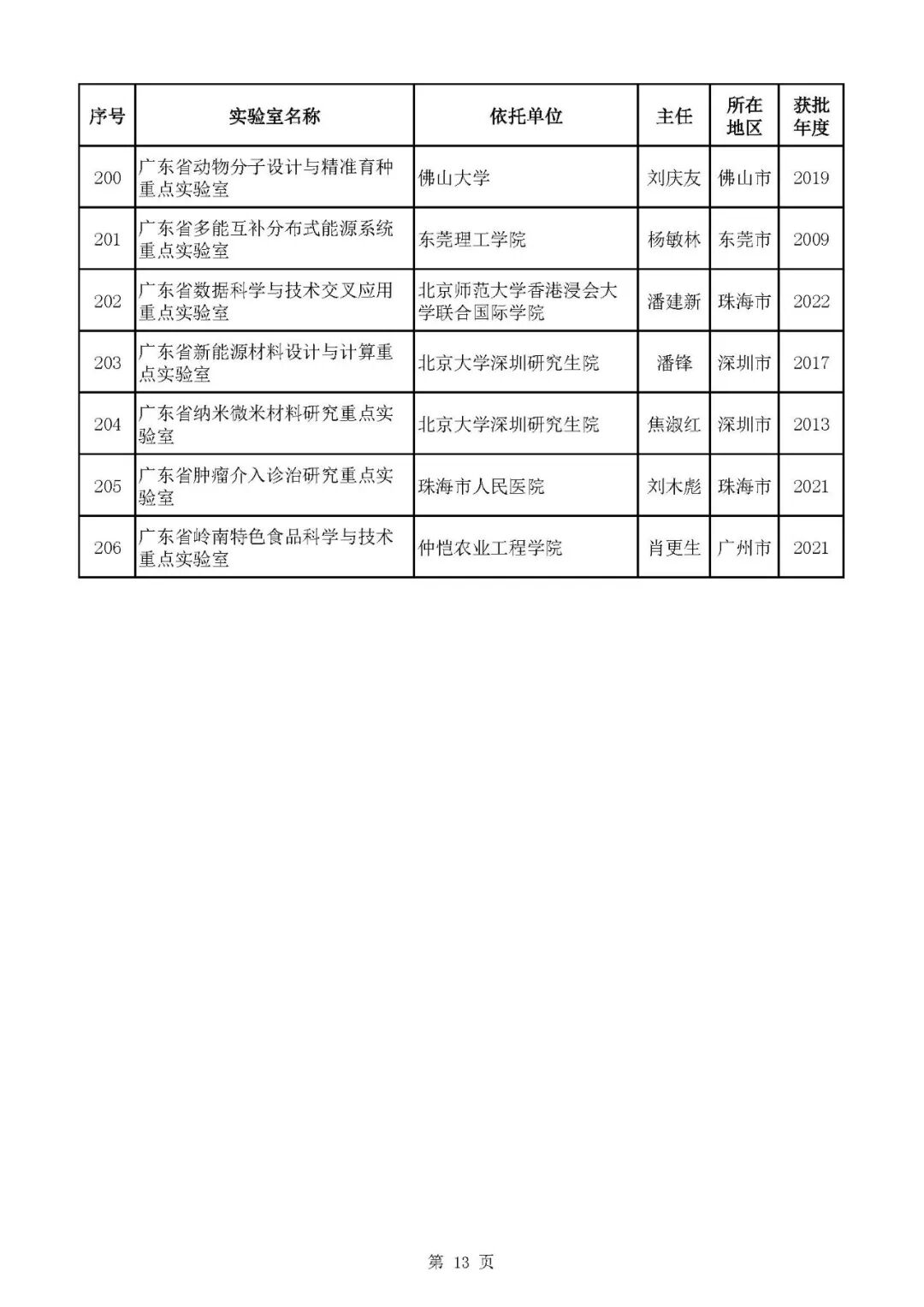
截至2025年6月30日建设运行期满3年或通过实验室项目验收的省重点实验室,具体名单见附件1。
与全国重点实验室(以下简称全重)重叠建设的省重点实验室纳入已建全重,省级财政专项资金按照500万元/家/年标准支持所在全重;这部分实验室继续保留省重点实验室资格,不再参加本年度考评。
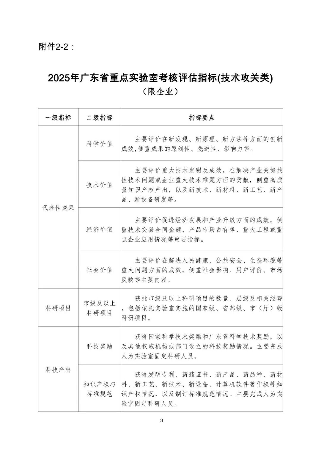
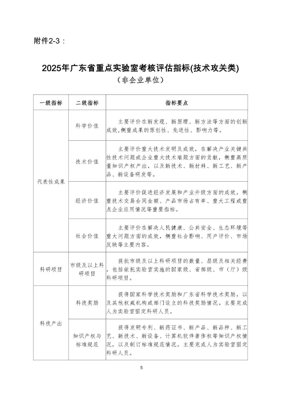
二、考评要点
(一)考评时限:2022年1月1日~2024年12月31日。
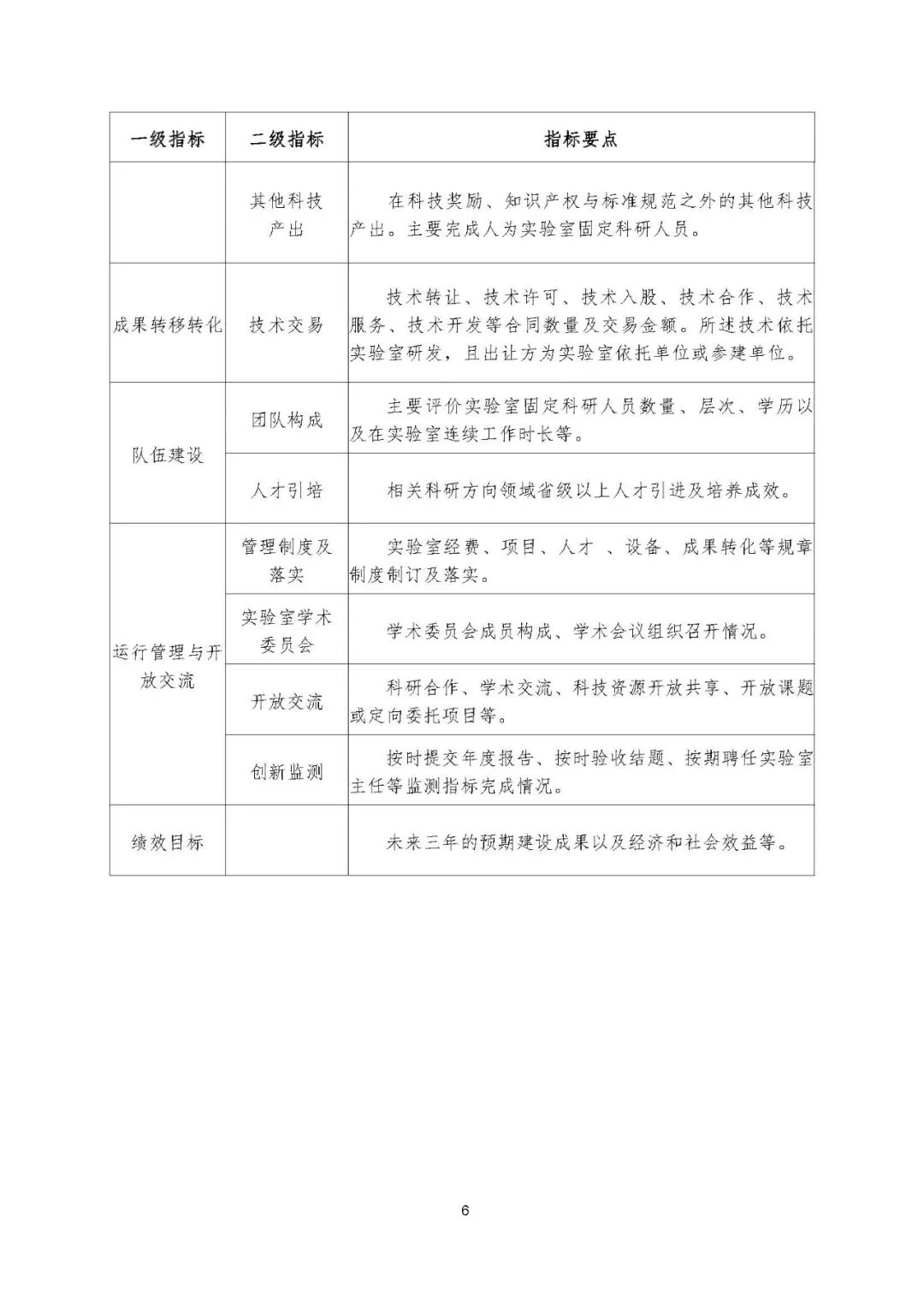
(二)考评内容:上述考评时限内,省重点实验室在代表性成果、科研项目、科技产出、人才队伍、运行管理、开放交流等方面的主要建设成效,具体指标见附件2。
(三)类别侧重:基础研究类省重点实验室侧重考评原始创新能力、科学前沿竞争力、支撑服务国家和广东重大战略的能力;技术攻关类省重点实验室侧重考评行业共性关键技术研发、成果转化应用能力,以及对行业技术进步的引领带动。
三、考评结果及应用
考评结果分为优秀、良好、合格和不合格4个等级。其中,优秀、良好等级的省重点实验室,按标准给予省级财政经费支持;合格等级的省重点实验室,不予省级财政经费支持,继续保留在省重点实验室序列(重复布局的除外);不合格等级的省重点实验室安排退出。
同一依托单位二级机构(学院、研究所等)建有多家省重点实验室的,由依托单位结合本次考评结果进行整合。考评结果为优秀、良好等级的省重点实验室继续保留,合格等级的并入所在二级机构(学院、研究所等)优秀、良好等级或合格等级中评分较高的1家省重点实验室,逐步实现原则上每个二级机构(学院、研究所等)只建1家省重点实验室的目标。
四、有关事项
(一)省重点实验室考评申请书通过“广东省科技业务管理阳光政务平台(https://pro.gdstc.gd.gov.cn/)”填写。
(二)省重点实验室建设成果应符合主要研究方向,并以实验室固定科研人员为主,且在考评时限内产生。
(三)省重点实验室申报或佐证材料必须基于实际、真实可信,严禁弄虚作假或东拼西凑。依托单位应严格审核申报材料,提供真实性承诺函,并承担相关责任。申报或佐证材料如涉密涉敏,需脱密脱敏处理后提交。省重点实验室申报或佐证材料一经受理,原则上不再退回修改。
(四)省重点实验室类别以《广东省科学技术厅关于同意相关省重点实验室类别调整及名称变更的通知》(粤科函实字〔2024〕1022号)为准。
(五)出现以下情形的省重点实验室直接安排退出:①严重违反国家法律、行政法规或地方性法规并被处罚的;②发生重大安全或质量事故导致人员死亡的;③存在科研诚信或违背科研伦理问题被市级以上行业主管部门或项目管理专业机构通报的;④故意提供虚假材料或证据误导考评结果的;⑤无故不参加考评或中途退出的;⑥依托单位破产倒闭、注销撤销的;⑦其它不符合建设条件的。
五、时间安排
(一)省重点实验室及依托单位网上集中申报时间为:2025年12月1日9:00~12月15日17:00;
(二)省重点实验室主管部门网上审核推荐截止时间为2025年12月18日17:00。
六、业务咨询
(一)实验室与平台基地处:彭丹,020-83163830
(二)广东省科技基础条件平台中心:欧阳华020-83163476、陈树敏020-83163451
(三)省科技业务管理阳光政务平台技术支持:020-83163930,83163338
附件:1.参加2025年考核评估的省重点实验室名单
2.2025年省重点实验室考核评估指标
广东省科学技术厅
2025年11月25日
查看完整附件请点击http://gdstc.gd.gov.cn/zwgk_n/tzgg/content/post_4805774.html?sessionid=

18925061970



