我司业务范围:快速开业注册/财税代理/专项审计及清缴报告/政府预决算/劳务派遣/资质证书申请认定/商标专利注册/高企、科技项目代理申报/股改上市融资
更多的科技政策信息,还可通过以下途径了解和咨询:
合作热线:
1.嘉应·广州办事处:广州市天河区燕岭路120号金燕大厦905房
189 2506 1970(王先生)
2.嘉应·佛山顺德嘉旺:佛山市顺德区大良南国中路29号顺兴花苑2层2号写字楼
136 0032 1188(段先生)
3.嘉旺·睿旺公司:佛山市顺德区大良南国中路29号顺兴花苑2层3号写字楼
136 0032 1188(段先生)
4.嘉应·梅州百业旺办事处:梅州市梅区县剑英大道山水城锦绣国际家具博览中心B10栋4楼430
151 1937 7484(饶小姐)
5.嘉应·清远办事处:清远市新城东二号区十三号商业大厦603号
151 1372 2640(肖小姐)
6.嘉应·中山办事处:中山市石岐区龙井南路3号置贤大厦2416房
135 5610 0770(钟小姐)
7.嘉应·深圳办事处:深圳市南山区深南大道12069号海岸时代公寓东座2319
159 1977 0284(赵先生)
8.嘉应·梅州企盈办事处:兴宁市兴城宝华园C栋第17卡门店
189 3345 8933(陈小姐)
9.嘉应·广州语晨科技金融:广州市天河区黄埔大道中336号第六层18665633222 (贺先生)
————————————————————————————————————————————————
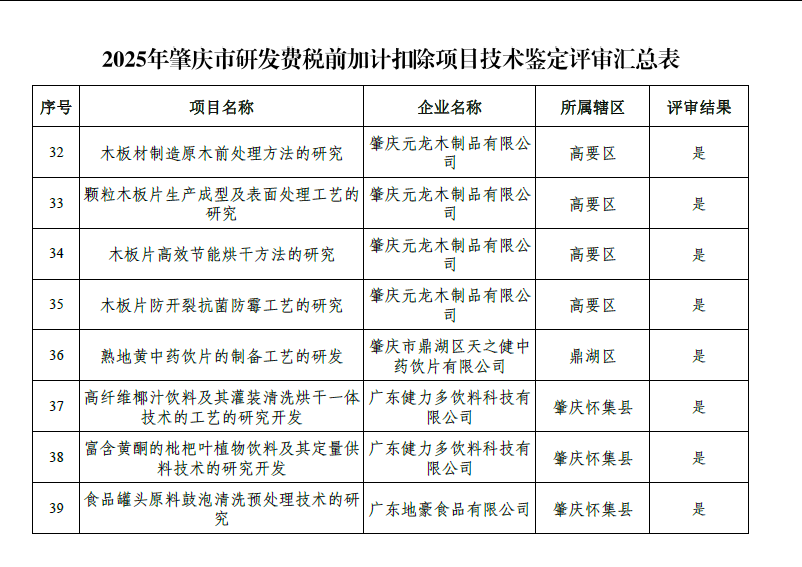
为支持企业研发活动,根据《广东省科学技术厅 广东省财政厅 国家税务总局广东省税务局关于印发<关于深入推进企业研发费用税前加计扣除政策落实的若干措施>的通知》(粤科政字〔2021〕7号)要求,市科技局开展了2025年企业研发费税前加计扣除项目技术鉴定工作,对企业没把握、难判断的存疑项目进行技术鉴定。经企业申报、专家评审,现将鉴定结果公示,公开征求意见。公示期自公示发布之日起5个工作日,公示期内,如有异议,请实名向我局提出书面意见。咨询电话:2899832、2899813。
附件:2025年肇庆市研发费税前加计扣除项目技术鉴定评审汇总表
肇庆市科学技术局
2025年11月6日
查看完整附件请点击https://www.zhaoqing.gov.cn/zqkjj/gkmlpt/content/3/3175/post_3175508.html?sessionid=#4101

18925061970



