我司业务范围:快速开业注册/财税代理/专项审计及清缴报告/政府预决算/劳务派遣/资质证书申请认定/商标专利注册/高企、科技项目代理申报/股改上市融资
更多的科技政策信息,还可通过以下途径了解和咨询:
合作热线:
1.嘉应·广州办事处:广州市天河区燕岭路120号金燕大厦905房
189 2506 1970(王先生)
2.嘉应·佛山顺德嘉旺:佛山市顺德区大良南国中路29号顺兴花苑2层2号写字楼
136 0032 1188(段先生)
3.嘉旺·睿旺公司:佛山市顺德区大良南国中路29号顺兴花苑2层3号写字楼
136 0032 1188(段先生)
4.嘉应·梅州百业旺办事处:梅州市梅区县剑英大道山水城锦绣国际家具博览中心B10栋4楼430
151 1937 7484(饶小姐)
5.嘉应·清远办事处:清远市新城东二号区十三号商业大厦603号
151 1372 2640(肖小姐)
6.嘉应·中山办事处:中山市石岐区龙井南路3号置贤大厦2416房
135 5610 0770(钟小姐)
7.嘉应·深圳办事处:深圳市南山区深南大道12069号海岸时代公寓东座2319
159 1977 0284(赵先生)
8.嘉应·梅州企盈办事处:兴宁市兴城宝华园C栋第17卡门店
189 3345 8933(陈小姐)
9.嘉应·广州语晨科技金融:广州市天河区黄埔大道中336号第六层18665633222 (贺先生)
————————————————————————————————————————————————
各有关单位:
为深入贯彻习近平总书记关于加强基础研究的系列重要讲话以及党的二十大和二十届三中全会关于推动基础研究多元化投入的有关精神,落实省委省政府关于全面加强基础研究的部署要求,充分发挥省基础与应用基础研究基金(以下简称省基金)导向作用,2025年省科技厅、省基础与应用基础研究基金委员会(以下简称省基金委)分别与广州市、东莞市、惠州市、江门市及南沙区设立了联合基金。按照《关于共同实施广东省基础与应用基础研究基金广州市联合基金(第二期)的协议书》要求,现启动2025年度广东省基础与应用基础研究基金广州市联合基金(以下简称粤穗联合基金)项目的组织申报工作。有关事项通知如下:
一、项目类型
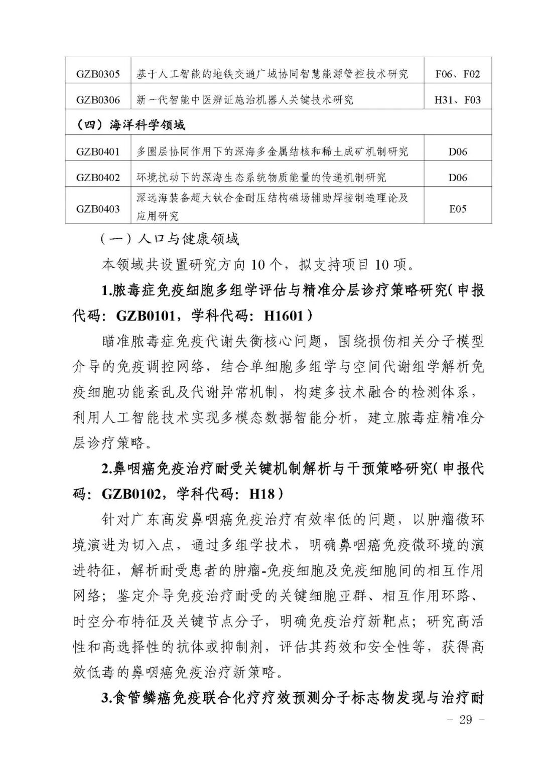
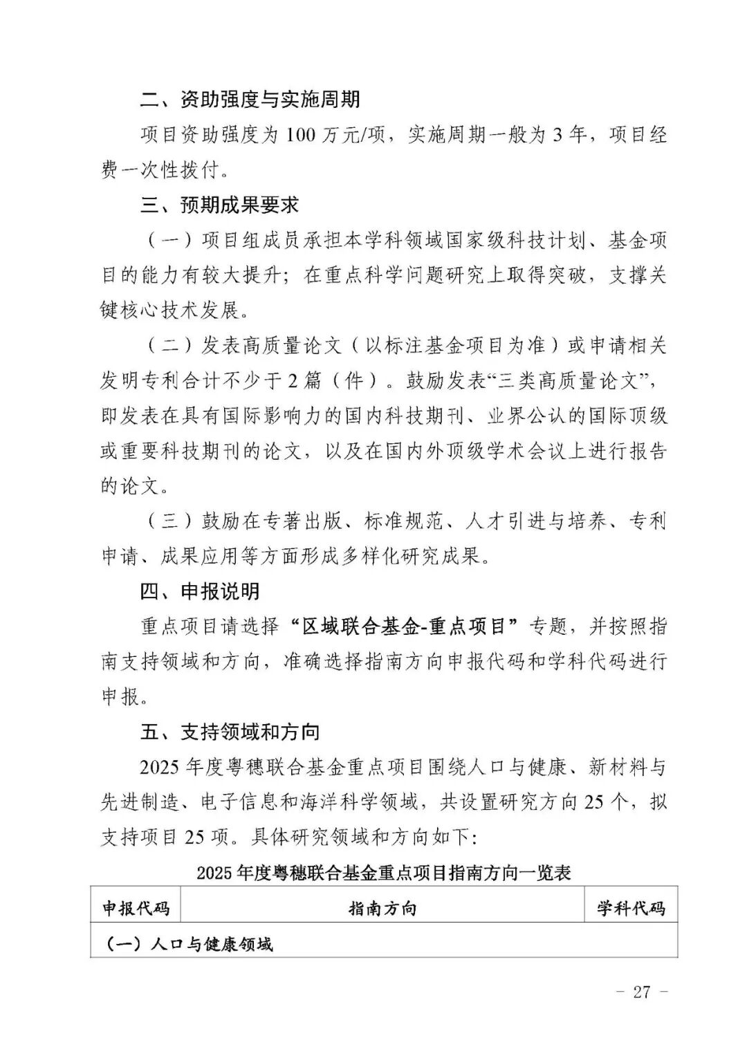
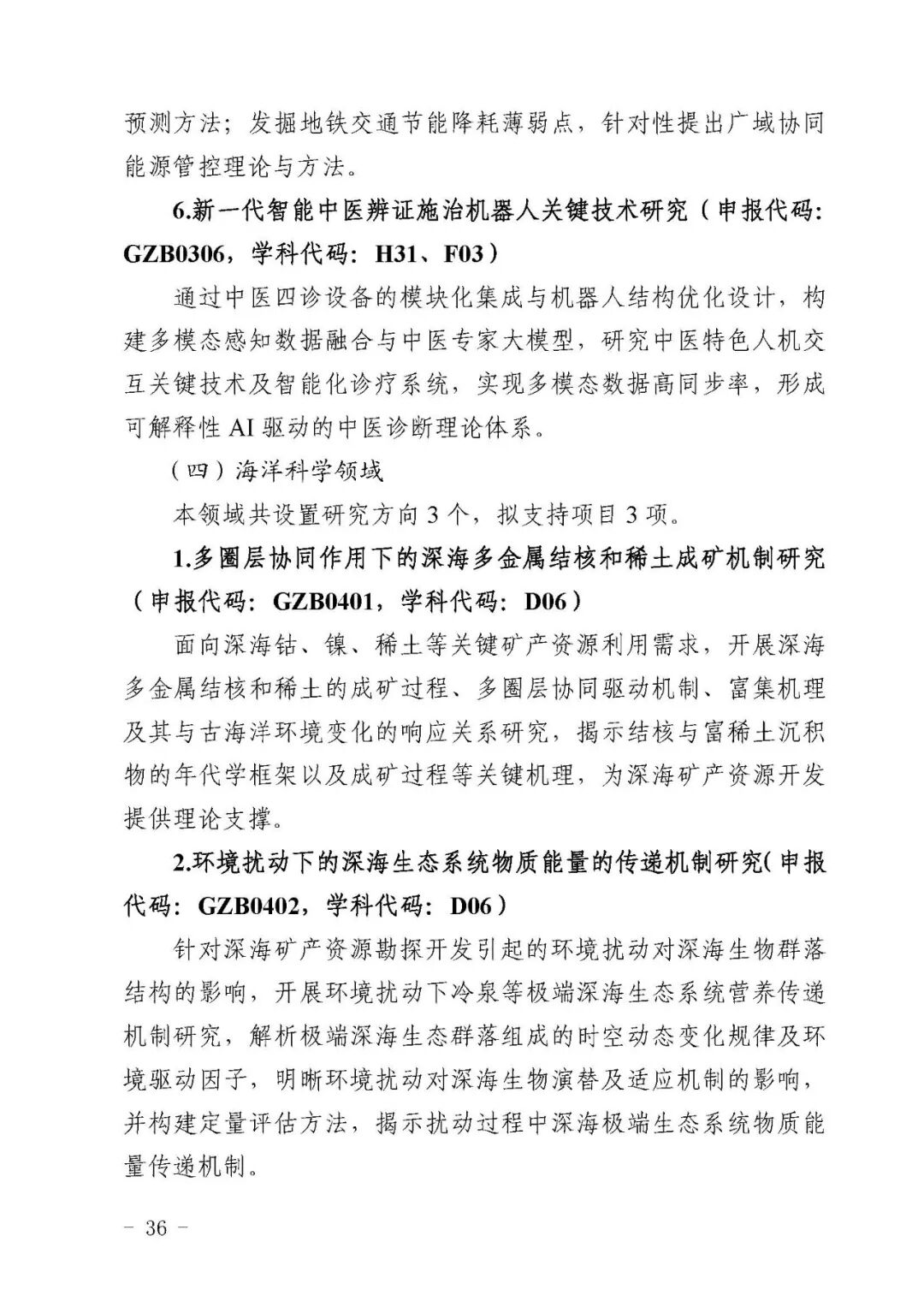
粤穗联合基金按照“省市联合、立足区域、面向社会、公平竞争”的原则,围绕广州与粤港澳大湾区经济、社会、产业创新发展需求,支持在重点优势产业领域和方向开展基础与应用基础研究,培养青年科技人才和粤港澳研究团队,鼓励区域合作与协同创新,突破地方和产业创新发展的关键科学问题,促进一批主流学科进入国家乃至世界前列,提升广州原始创新能力和国际影响力,支撑粤港澳大湾区国际科技创新中心建设。本年度粤穗联合基金设立青年基金项目、地区培育项目、重点项目、粤港澳研究团队项目四类。
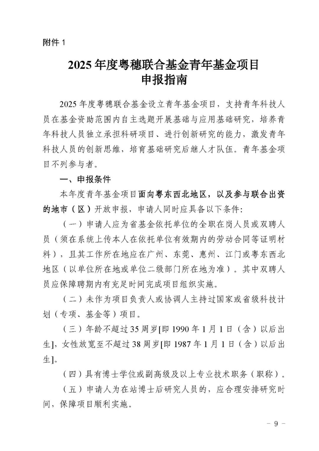
(一)青年基金项目。支持青年科技人员在基金资助范围内自主选题开展基础与应用基础研究,培养青年科技人员独立承担科研项目、进行创新研究的能力,激发青年科技人员的创新思维,培育基础研究后继人才队伍。
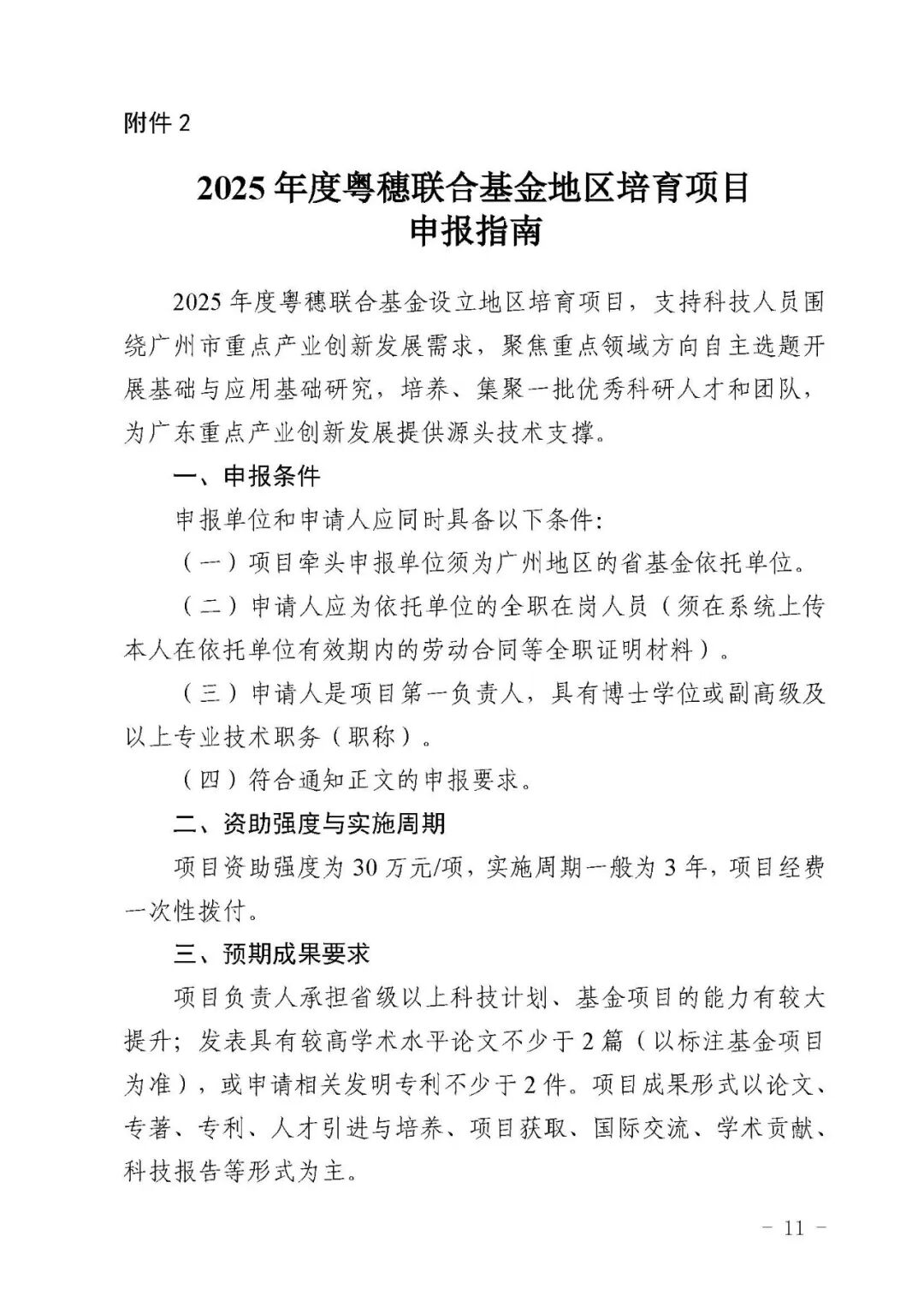
(二)地区培育项目。立足广州重点布局产业创新发展实际需求,支持本地科研人员聚焦产业发展中亟待解决的关键科学问题以及前沿科学问题自主选题开展基础与应用基础研究,为地方重点产业发展培育、储备优秀科研人才和团队,提升区域原始创新能力。
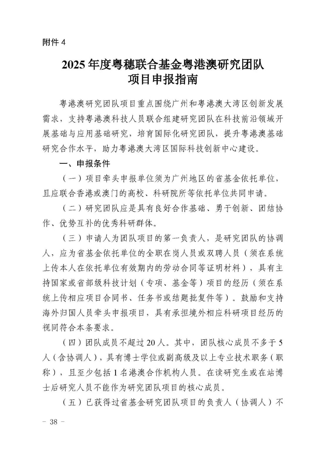
(三)重点项目。支持科技人员围绕粤港澳大湾区产业与区域创新发展需求,针对已有较好基础的研究方向或学科生长点开展深入、系统的创新性研究,促进学科发展,突破地方和产业创新发展的关键科学问题,提升原始创新能力和国际影响力。
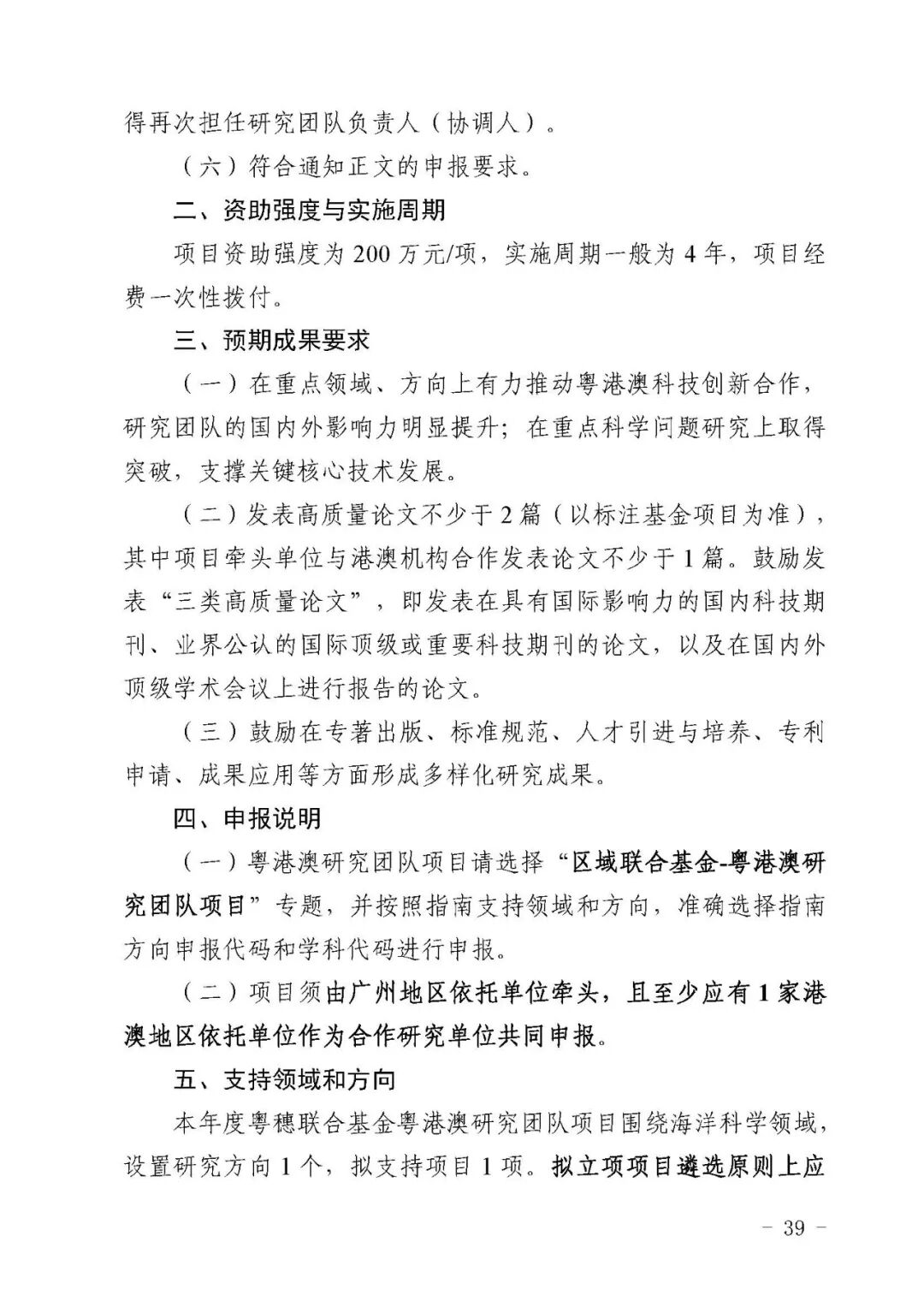
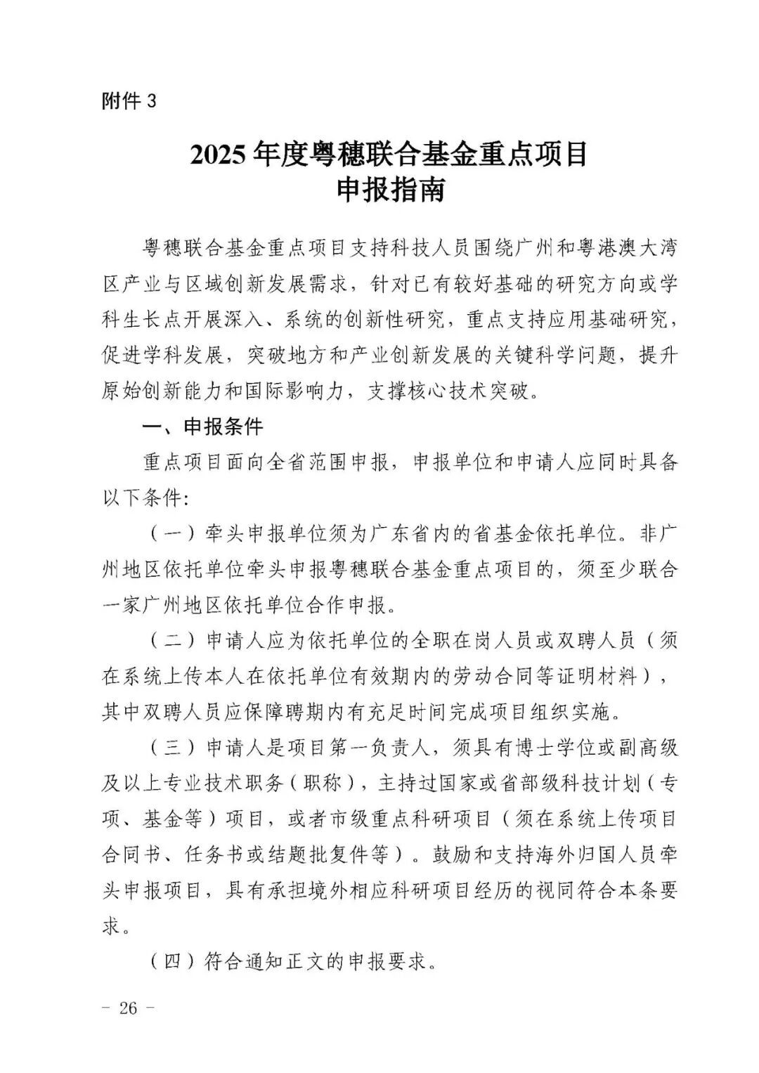
(四)粤港澳研究团队项目。围绕粤港澳大湾区创新发展需求,支持粤港澳科技人员联合组建研究团队在科技前沿领域开展基础与应用基础研究,培育国际化研究团队,提升粤港澳基础研究合作水平,助力粤港澳大湾区国际科技创新中心建设。
具体项目申报指南详见附件1、2、3、4。
二、申报要求
(一)申报限制要求
1.项目仅面向省基金依托单位(已注册具备省基金项目申报资格的单位)申报。
2.区域联合基金(含粤穗、粤莞、粤惠、粤江、南沙联合基金,下同)项目不设依托单位申报项目数量限制,2025年每个申请人只能申请1项区域联合基金项目,且申请人申请和在研的省基金(含省自然科学基金、省联合基金)项目总数限2项。
3.2025年度省基金最多支持每个申请人立项1项。申请人已获得2025年度省自然科学基金项目立项的,不得申报。
4.申请人在研主持的省科技计划项目(专项、基金等)达到3项(省实验室、省重点实验室等平台类项目,普惠性政策类项目,后补助类项目除外),或已经提交2项2025年度省科技计划(专项、基金等)项目申请的,不得申报。
5.申请人逾期一年未验收的省科技计划(专项、基金等)项目达到1项的(平台类、普惠性政策类、后补助类项目除外),不得申报。
6.申请人在研主持省重点领域研发计划项目、省基础与应用基础研究重大项目,省基金重点项目、重大基础研究培育项目、研究团队项目的,不得申报。
7.申请人因发生严重失信行为,被取消其作为申报主体承担和参与省级科技计划任务资格的,不得申报。
申请人申请各类型项目所需其他条件详见相应的项目申报指南(附件1、2、3、4)。
(二)科研诚信要求
1.项目应当由申请人本人申请,严禁冒名申请,严禁编造虚假申请人及参与者。申请人及参与者应当如实填报个人信息并对真实性负责,申请人对所有参与者个人信息的真实性负责,并在系统签订申请人科研诚信承诺函(无须上传纸质承诺函)。
2.申请人应按照指南及申报要求填写申请书,如实填写相关研究基础和研究内容等,严禁抄袭剽窃或弄虚作假,严禁违反法律法规、伦理准则及科技安全等方面的有关规定。
3.如果项目申请涉及科技伦理与科技安全(如生物安全、信息安全等)等相关问题,申请人应当严格执行国家有关法律法规和伦理准则,并提供单位伦理委员会审查意见等相关证明(以在附件中上传的审查意见等证明材料为准)。
4.申请人不得同时将研究内容相同或相近的项目以不同项目类型或由不同申请人或经过不同依托单位提出申请;申请的项目研究内容应避免与已通过其他渠道提交申请且处于受理、评审阶段的项目相同。不得将已获财政性资金资助的项目重复提出申请,如在提出申请后得知获得其他渠道资助的,申请人应及时、主动向省基金委申请撤回项目申请。申请人申请的部分研究内容已获其他途径资助的,须在项目申请书中说明受资助情况以及与所申请项目的区别和联系。
5.申请人应科学、合理填写项目内容和预期成果指标等,不得虚构和夸大。项目一经立项,申报填写的任务、目标、研究成果指标等内容将自动转为项目任务书对应内容,原则上不予修改调整。
6.项目申报材料和相关证明材料不得出现任何违反法律或法律禁止公开的秘密内容,如涉密需脱密后提交。
7.申请人违反科研诚信承诺,存在失信行为的,将按照《广东省科学技术厅科技计划项目科研诚信管理办法》及省基金项目科研不端行为管理等有关规定处理。
(三)经费管理要求
1.项目经费使用应符合广东省省级财政科研项目经费管理要求,并按照《广东省科学技术厅 广东省财政厅关于印发<广东省基础与应用基础研究基金项目经费使用“负面清单+包干制”管理办法>的通知》(粤科规范字〔2025〕4号)等有关规定进行管理。
2.各依托单位应根据省基金项目经费使用“负面清单+包干制”管理要求,制定“负面清单+包干制”内部管理制度,并按要求向省基金委完成制度备案。
(四)依托单位职责
1.依托单位应认真履行管理主体责任,建立健全项目及经费管理制度,加强和规范省基金项目执行、验收等管理,项目执行及验收情况将作为省自然科学基金面上项目申报数调整的重要依据。
2.依托单位应对申请人的申请资格负责,并对申请材料的真实性和完整性进行审核,不得提交不符合申报要求的项目申请。
3.依托单位在提交推荐项目前,须先在系统上传由依托单位加盖公章的“依托单位科研诚信承诺函”(承诺函模板可在申报系统开放后下载,由单位管理员在“申报管理”-“项目管理”-“省基金项目承诺函管理”中上传盖章后的扫描件)。
4.依托单位应建立完善科技伦理和科技安全审查机制,防范伦理和安全风险,按照有关法律法规和伦理准则,加强伦理审查和过程监管。
(五)合作研究要求
1.除牵头依托单位外,项目参与单位一般不超过2个(粤港澳研究团队项目不超过4个)。其中,青年基金项目不列参与人和参与单位。
2.牵头依托单位和项目参与单位应当在申请书提交前签订合作研究协议(或合同,下同),明确资金分配、成果归属等情况。签订的合作研究协议(盖章扫描件)需在网上申报系统中上传。项目牵头单位应具有较强的科研实力或资源整合能力,原则上分配省级财政资金最大份额。
3.项目参与者中如含有依托单位以外的人员(包括研究生),境内人员其所在单位即被视为项目参与单位,应在申请书填写项目参与单位信息;境外人员(非港澳人员)一般以个人身份参与项目申请,且须在网上申报系统中上传“境外人员知情同意函”(可在系统中下载模板)的电子扫描文档;港澳人员可以个人身份或以合作研究单位参与项目申报。
三、申报方式
(一)项目须通过“广东省政务服务网”或“广东省科技业务管理阳光政务平台”(以下简称阳光政务平台,网址:http://pro.gdstc.gd.gov.cn/)实施网上无纸化申报。
(二)项目申报前,申请人所在单位须通过阳光政务平台申请注册为省基金依托单位。
(三)申请人须按照网上申报系统要求填写项目有关信息,上传必要的支撑附件材料,经依托单位审核后按流程提交。项目的执行起始时间统一填写2025年11月1日,终止时间按照各类型项目资助期限要求填写。
(四)省基金项目网上申报操作指引、省基金依托单位注册申请操作指引、省基金项目经费使用“负面清单+包干制”制度备案操作指引、指南常见问题解答以及各类型项目申请书模板等可登录阳光政务平台在“首页-文件资料”中下载。
四、时间安排
网上正式填报及依托单位推荐时间:2025年10月15日~11月3日17:00
五、联系方式
(一)省基金委联系电话:
1.指南业务咨询:020-87567871、87584786
2.申报业务咨询:020-87567835、87567807
(二)广州市科技局联系电话:020-83124092
(三)阳光政务平台技术支持电话:020-83163338
附件:
1.2025年度粤穗联合基金青年基金项目申报指南
2.2025年度粤穗联合基金地区培育项目申报指南
3.2025年度粤穗联合基金重点项目申报指南
4.2025年度粤穗联合基金粤港澳研究团队项目申报指南
广东省基础与应用基础研究基金委员会
2025年9月28日
查看完整附件请点击http://gdstc.gd.gov.cn/zwgk_n/tzgg/content/post_4779551.html?sessionid=

18925061970



