我司业务范围:快速开业注册/财税代理/专项审计及清缴报告/政府预决算/劳务派遣/资质证书申请认定/商标专利注册/高企、科技项目代理申报/股改上市融资
更多的科技政策信息,还可通过以下途径了解和咨询:
合作热线:
1.嘉应·广州办事处:广州市天河区燕岭路120号金燕大厦905房
189 2506 1970(王先生)
2.嘉应·佛山顺德嘉旺:佛山市顺德区大良南国中路29号顺兴花苑2层2号写字楼
136 0032 1188(段先生)
3.嘉旺·睿旺公司:佛山市顺德区大良南国中路29号顺兴花苑2层3号写字楼
136 0032 1188(段先生)
4.嘉应·梅州百业旺办事处:梅州市梅区县剑英大道山水城锦绣国际家具博览中心B10栋4楼430
151 1937 7484(饶小姐)
5.嘉应·清远办事处:清远市新城东二号区十三号商业大厦603号
151 1372 2640(肖小姐)
6.嘉应·中山办事处:中山市石岐区龙井南路3号置贤大厦2416房
135 5610 0770(钟小姐)
7.嘉应·深圳办事处:深圳市南山区深南大道12069号海岸时代公寓东座2319
159 1977 0284(赵先生)
8.嘉应·梅州企盈办事处:兴宁市兴城宝华园C栋第17卡门店
189 3345 8933(陈小姐)
9.嘉应·广州语晨科技金融:广州市天河区黄埔大道中336号第六层18665633222 (贺先生)
————————————————————————————————————————————————
各区科学技术局(经济和科技促进局),各有关单位:
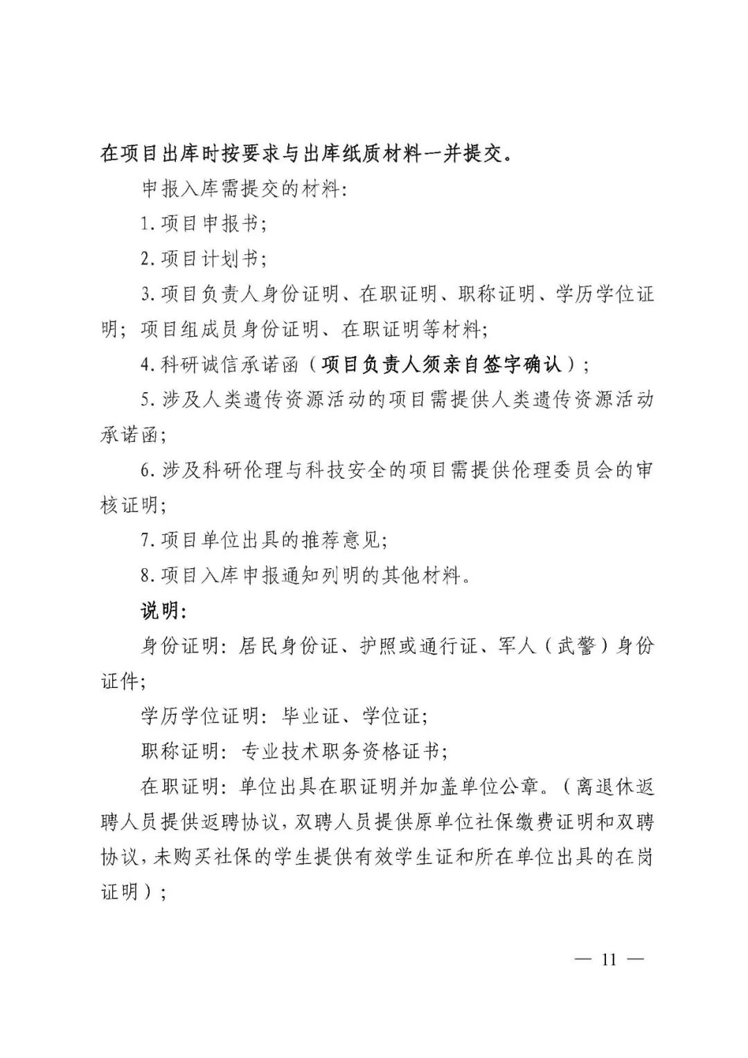
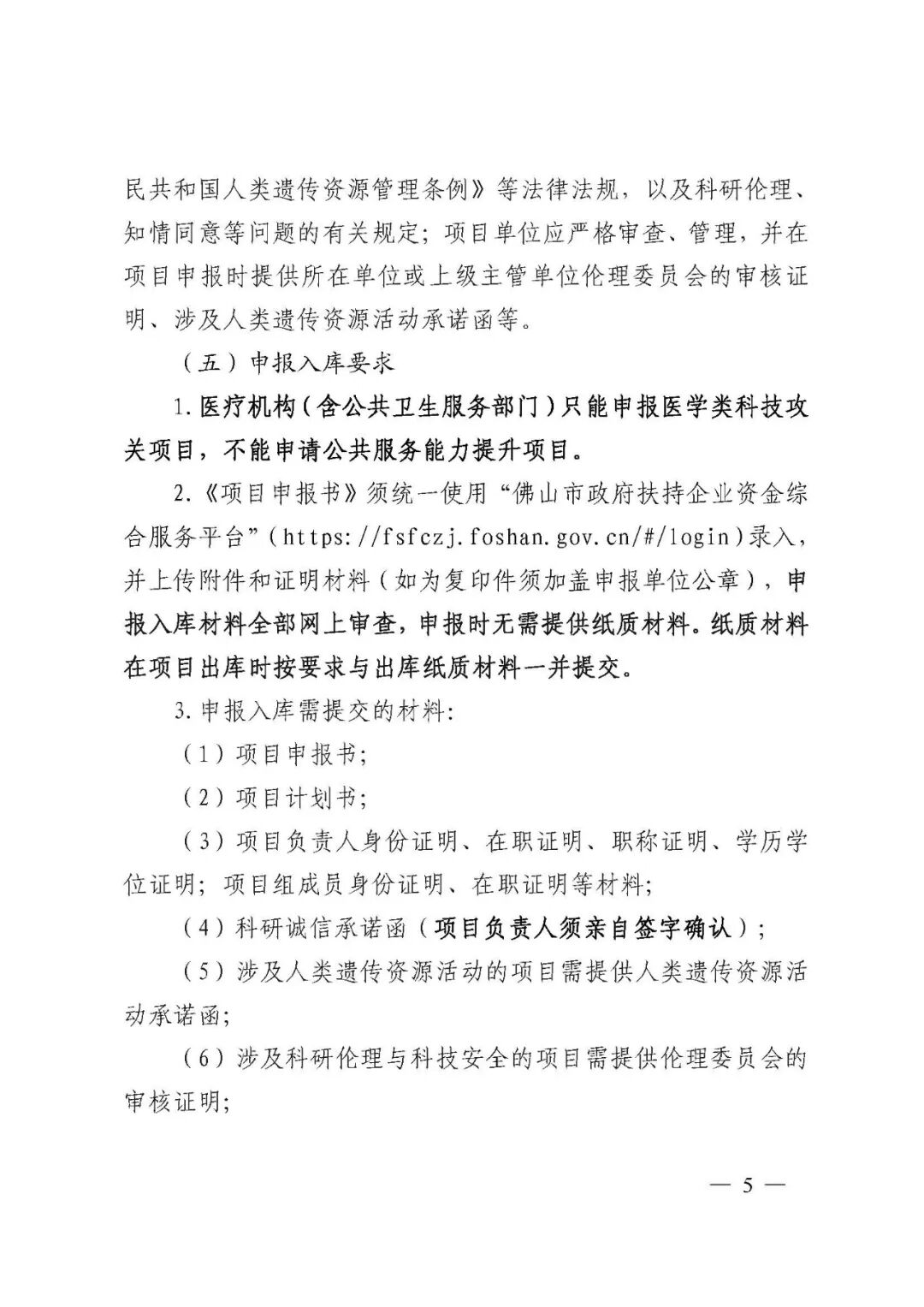
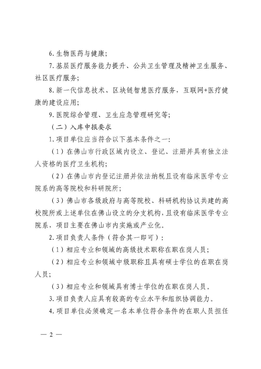
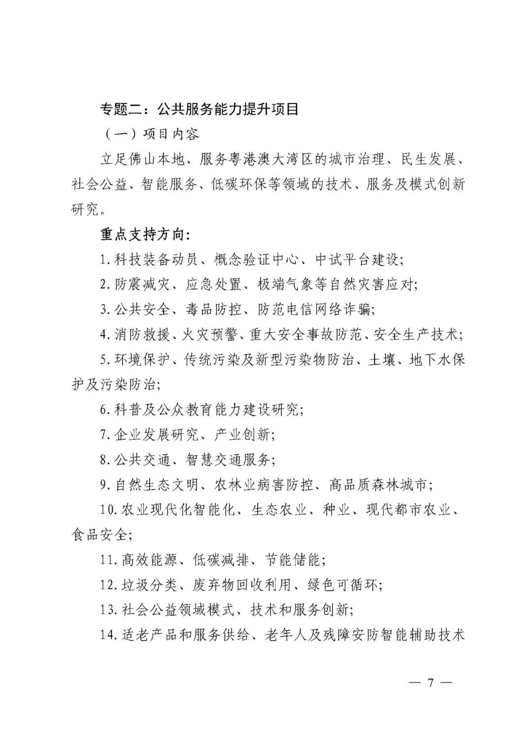
为深入实施创新驱动发展战略,加快提升自主创新能力,推动经济社会高质量发展,根据《佛山市自筹经费类科技创新项目管理办法》(佛科〔2022〕2号),现就申报2025年佛山市自筹经费类科技创新项目入库相关事项通知如下:
一、项目申报时间
网上申报入库时间为2025年9月5日10时至2025年10月24日下午5时截止,逾期申报不再受理。各区科技主管部门线上审核推荐截止时间为2025年11月28日下午5时。具体申报要求及联系人详见附件1,请各单位按要求组织做好申报工作。
二、项目申报程序
2025年佛山市自筹经费类科技创新项目在佛山扶持通佛山市扶持资金综合服务平台进行网上申报。
(一)注册。申报单位业务负责人登录佛山扶持通佛山市扶持资金综合服务平台网站(https://fsfczj.foshan.gov.cn/)→点击“项目申报-我要申报”或者“工作台-我要申报”→点击“申报”,通过点击“申报”→点击“立即申报”→如实填写“基本信息”,在“附件清单”栏目上传对应的附件,确定所有信息无误后→点击“提交申请”按钮。
对于首次使用系统的单位需先进行注册获得“单位管理员”账号,新增申报人不再由单位管理员分配账号,需自行申报账号。新增申报人需要在法人登录页面,通过单位信息和统一社会信用代码进行注册账号。新增注册流程和使用方法请参考“系统”首页的右上角“使用帮助”中“新手指南”。对系统使用如有疑问,可拨打技术支持电话0757-83282211咨询。
(二)网上申报。各单位的具体业务负责人进入业务系统进行申报书填写并提交,由单位管理员、各区科技局(经济和科技促进局)业务管理员、市科技局业务管理员进行网上审核。
三、科研诚信要求
申报单位应确认本单位所提交的所有申报材料及相关内容均真实有效,不存在故意隐瞒的情况,并承诺申报项目在实施过程中不存在以下违背科研诚信要求的行为:
1.抄袭、剽窃、侵占他人研究成果;
2.编制研究过程,伪造、篡改研究数据、图表、结论;
3.购买、代写论文或项目申请书,虚构同行评议专家及评议意见,冒签等;
4.以隐瞒、故意提供虚假信息等弄虚作假的方式或采取****、利益交换等不正当手段获取科技计划项目、科研经费、奖励、荣誉、职务职称等;
5.违反国家相关法律法规;
6.违反涉及人类生命健康、实验动物保护等科研伦理规范;
7.违反研究成果署名、论文发表规范;
8.其他科研失信行为。
项目负责人须亲自签字确认科研诚信承诺函,如有虚假或者冒签的,视为自动放弃本次申报入库资格。
如有发现违规行为,我局将根据国家科研信用管理相关规定进行处理,包括但不限于取消一定期限佛山市科技项目的申报资格,并记入佛山市科研诚信异常名录等。
附件:1.2025年佛山市自筹经费类科技创新项目入库申报指引
2.佛山市自筹经费类科技创新项目入库申报书(模板)
3.佛山市科学技术局关于印发《佛山市自筹经费类科技创新项目管理办法》的通知(佛科〔2022〕2号)
佛山市科学技术局
2025年8月27日
查看完整附件请点击http://fskjj.foshan.gov.cn/2018/tzgg/content/post_6743580.html?sessionid=

18925061970



