我司业务范围:快速开业注册/财税代理/专项审计及清缴报告/政府预决算/劳务派遣/资质证书申请认定/商标专利注册/高企、科技项目代理申报/股改上市融资
更多的科技政策信息,还可通过以下途径了解和咨询:
合作热线:
1.嘉应·广州办事处:广州市天河区燕岭路120号金燕大厦905房
189 2506 1970(王先生)
2.嘉应·佛山顺德嘉旺:佛山市顺德区大良南国中路29号顺兴花苑2层2号写字楼
136 0032 1188(段先生)
3.嘉旺·睿旺公司:佛山市顺德区大良南国中路29号顺兴花苑2层3号写字楼
136 0032 1188(段先生)
4.嘉应·梅州百业旺办事处:梅州市梅区县剑英大道山水城锦绣国际家具博览中心B10栋4楼430
151 1937 7484(饶小姐)
5.嘉应·清远办事处:清远市新城东二号区十三号商业大厦603号
151 1372 2640(肖小姐)
6.嘉应·中山办事处:中山市石岐区龙井南路3号置贤大厦2416房
135 5610 0770(钟小姐)
7.嘉应·深圳办事处:深圳市南山区深南大道12069号海岸时代公寓东座2319
159 1977 0284(赵先生)
8.嘉应·梅州企盈办事处:兴宁市兴城宝华园C栋第17卡门店
189 3345 8933(陈小姐)
9.嘉应·广州语晨科技金融:广州市天河区黄埔大道中336号第六层18665633222 (贺先生)
————————————————————————————————————————————————
根据《广东省省级财政专项资金管理办法(修订)》(粤府〔2023〕34号)《关于印发广东省工业和信息化厅经管省级财政专项资金管理办法(2024年修订)的通知》(粤财工〔2024〕17号)等有关规定,现将2025年专精特新“小巨人”企业奖补资金安排计划予以公示(见附件)。公示期自2025年8月6日至8月12日,共7天。对公示内容如有异议,请在公示期内向省工业和信息化厅反映。以个人名义反映情况的,请提供真实姓名、联系方式和反映事项证明材料等;以单位名义反映情况的,请提供真实单位名称(加盖公章)、联系人、联系方式和反映事项证明材料等。
附件:
1.2025年专精特新“小巨人”企业奖补资金分配计划表
2.2025年专精特新“小巨人”企业奖补资金绩效目标表
广东省工业和信息化厅
2025年8月4日
(联系人:江珍媚、梁小瑾;联系电话:020-83133274)
附件1
2025年专精特新“小巨人”企业奖补资金分配计划表
|
序号 |
地市 |
安排金额(万元) |
|
1 |
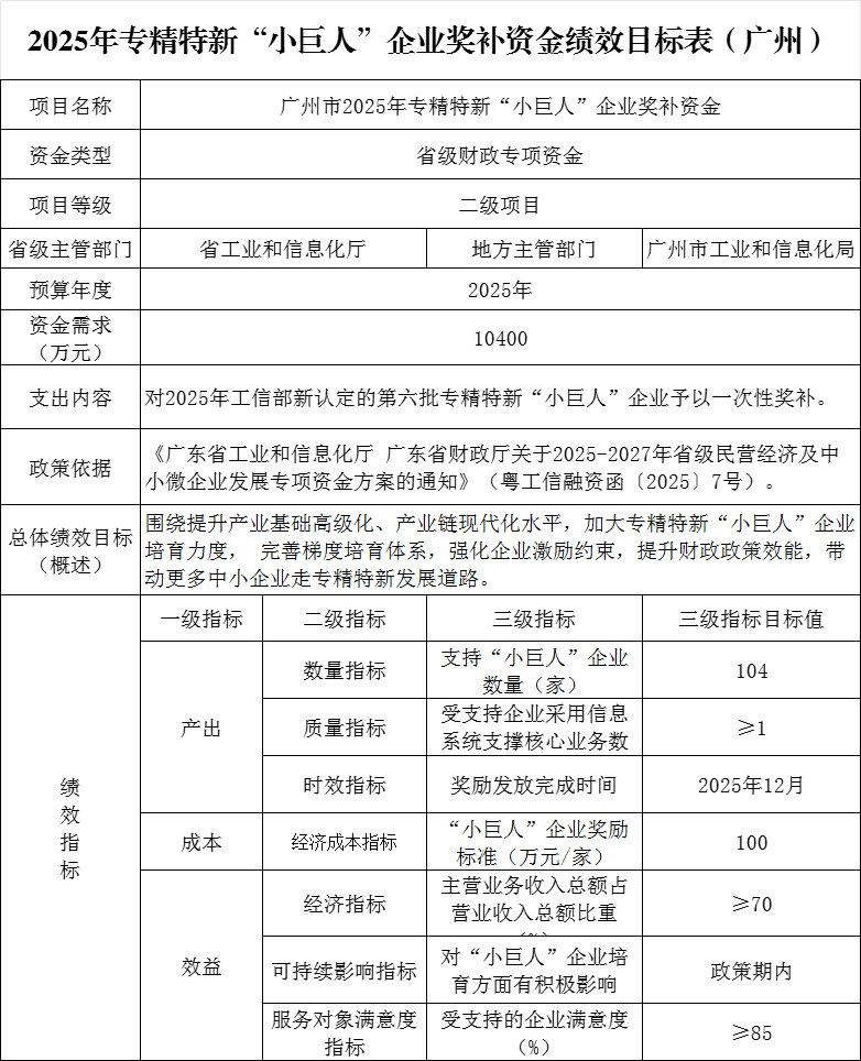
广州 |
10400 |
|
2 |
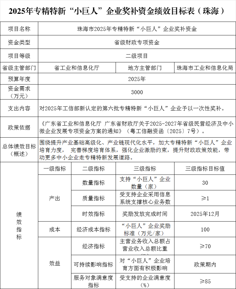
珠海 |
3000 |
|
3 |
汕头 |
600 |
|
4 |
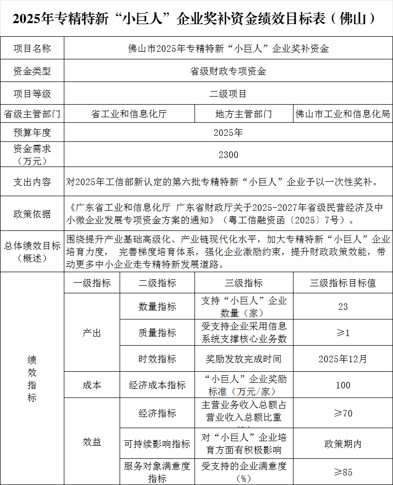
佛山 |
2300 |
|
5 |
韶关 |
480 |
|
6 |
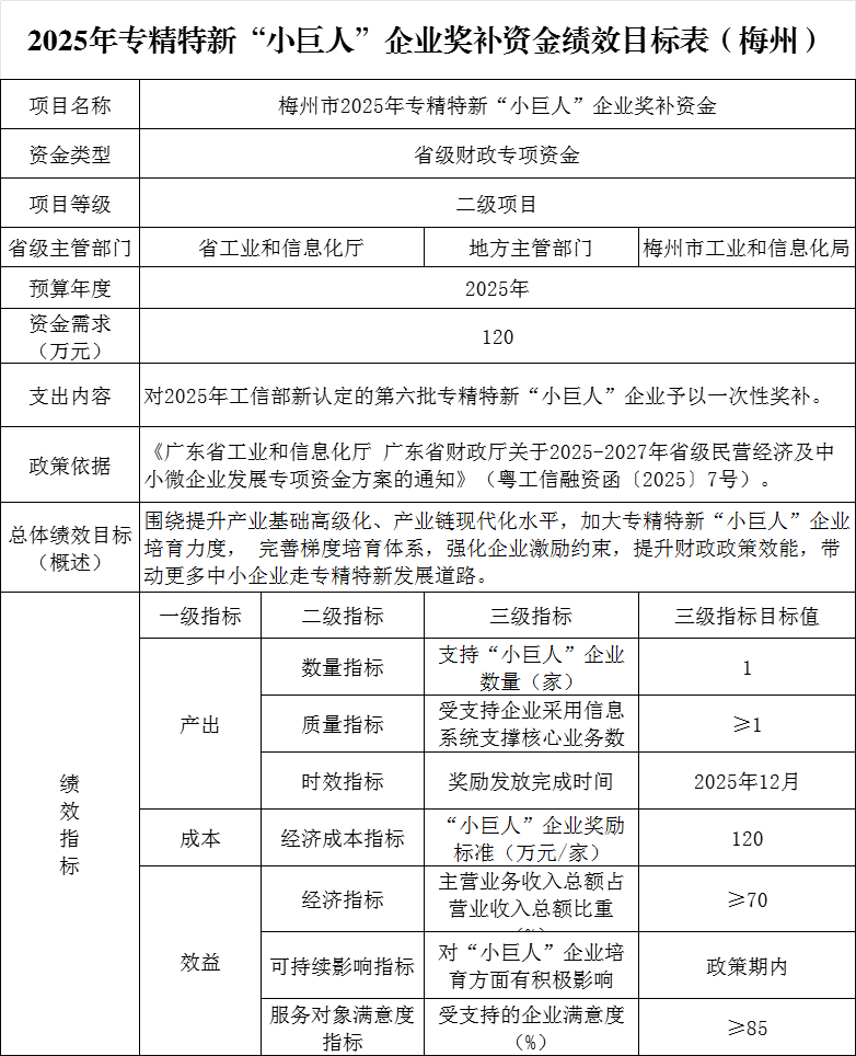
梅州 |
120 |
|
7 |
惠州 |
1000 |
|
8 |
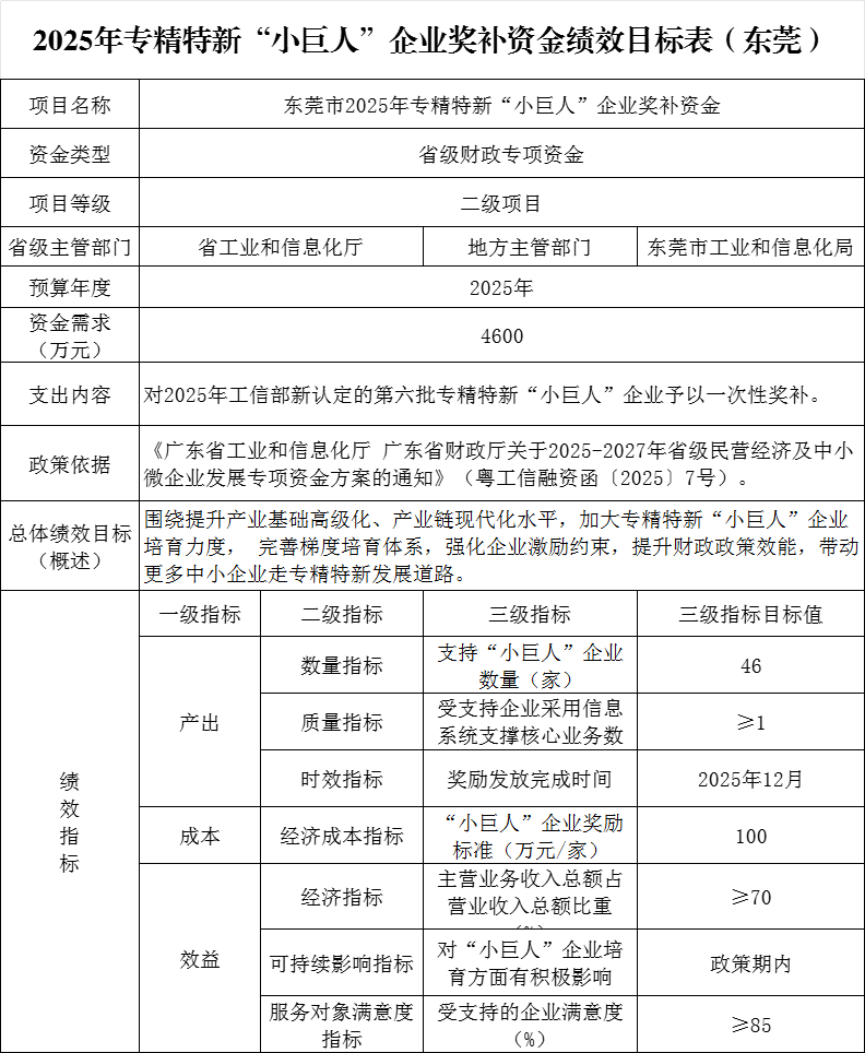
东莞 |
4600 |
|
9 |
中山 |
1400 |
|
10 |
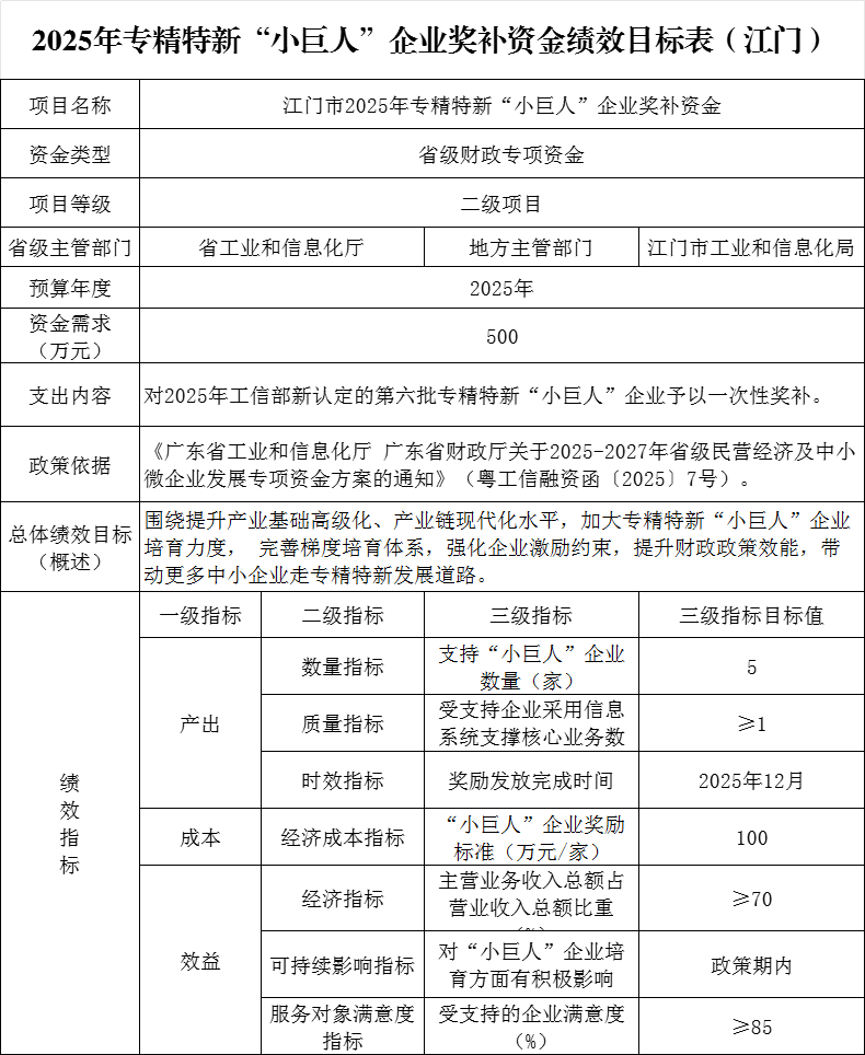
江门 |
500 |
|
11 |
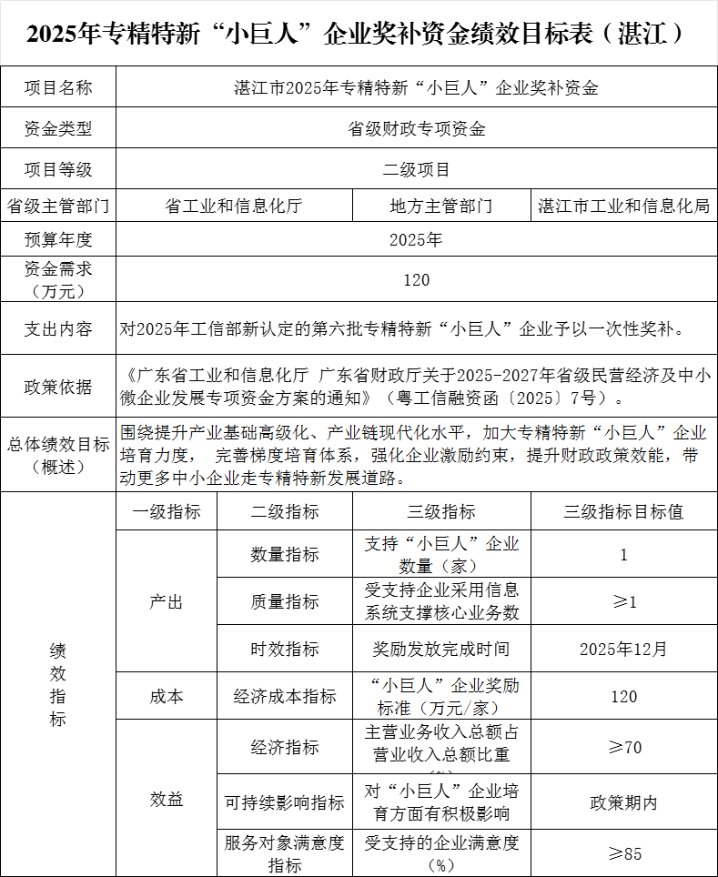
湛江 |
120 |
|
12 |
茂名 |
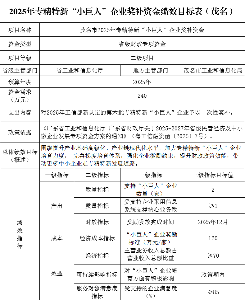
240 |
|
13 |
肇庆 |
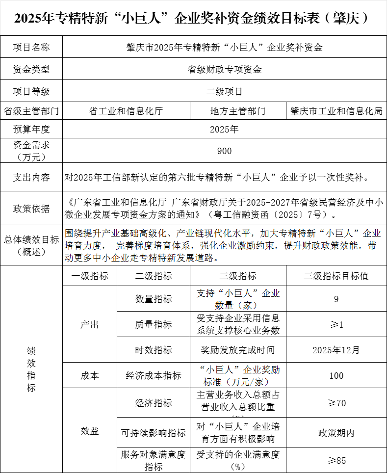
900 |
|
14 |
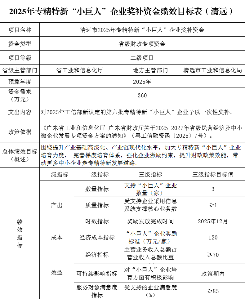
清远 |
360 |
|
15 |
横琴粤澳深度合作区 |
100 |
|
合计 |
26120 |
|
附件2
查看完整附件请点击https://gdii.gd.gov.cn/xmzj1033/content/post_4755646.html

18925061970



