我司业务范围:快速开业注册/财税代理/专项审计及清缴报告/政府预决算/劳务派遣/资质证书申请认定/商标专利注册/高企、科技项目代理申报/股改上市融资
更多的科技政策信息,还可通过以下途径了解和咨询:
合作热线:
1.嘉应·广州办事处:广州市天河区燕岭路120号金燕大厦905房
189 2506 1970(王先生)
2.嘉应·佛山顺德嘉旺:佛山市顺德区大良南国中路29号顺兴花苑2层2号写字楼
136 0032 1188(段先生)
3.嘉旺·睿旺公司:佛山市顺德区大良南国中路29号顺兴花苑2层3号写字楼
136 0032 1188(段先生)
4.嘉应·梅州百业旺办事处:梅州市梅区县剑英大道山水城锦绣国际家具博览中心B10栋4楼430
151 1937 7484(饶小姐)
5.嘉应·清远办事处:清远市新城东二号区十三号商业大厦603号
151 1372 2640(肖小姐)
6.嘉应·中山办事处:中山市石岐区龙井南路3号置贤大厦2416房
135 5610 0770(钟小姐)
7.嘉应·深圳办事处:深圳市南山区深南大道12069号海岸时代公寓东座2319
159 1977 0284(赵先生)
8.嘉应·梅州企盈办事处:兴宁市兴城宝华园C栋第17卡门店
189 3345 8933(陈小姐)
9.嘉应·广州语晨科技金融:广州市天河区黄埔大道中336号第六层18665633222 (贺先生)
————————————————————————————————————————————————
各有关单位:
根据工作安排,现开展《广州市海珠区促进产业互联网发展扶持办法》(海科工商信规字〔2024〕3号,以下简称《办法》)2024年度项目申报工作。具体操作指南如下:
一、申报时间
2025年7月17日至2025年8月17日。
请符合申报条件的单位于申报期限内将书面申报材料提交至海珠区政务服务中心受理,逾期视为放弃申报,原则上不再受理,下一年度不再接受补申报。
二、申报条件
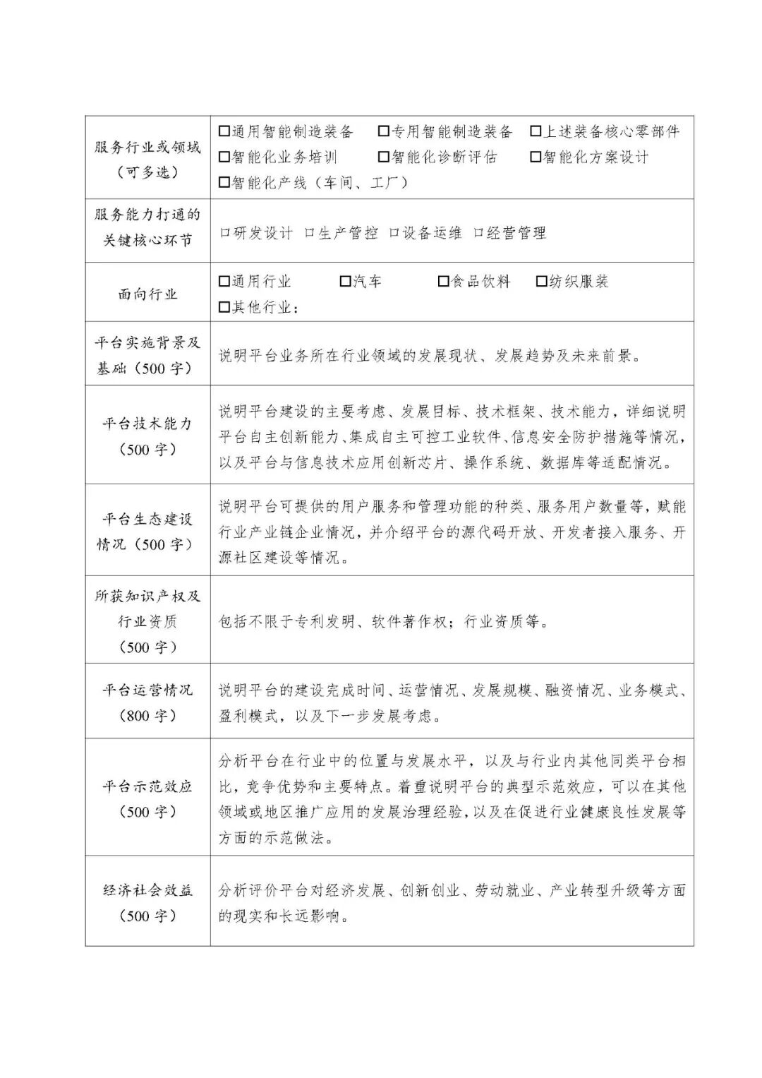
(一)产业互联网平台奖励
1.申报平台应是产业互联网平台(见《办法》第十五条),入选广州市“四化”赋能重点平台可视为产业互联网平台。
2.申报主体应是申报平台的完全知识产权主体。平台应于2024年1月1日至2024年12月31日期间建成并运营(不包括对原平台的维护升级);申报主体及平台于2024年新迁入海珠区的,平台建成时间可往前追溯。
3.不同申报方向还应分别符合如下条件:
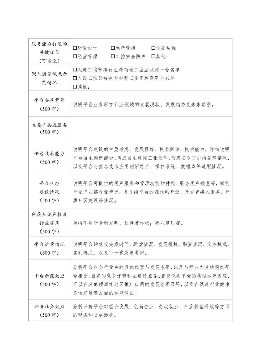
(1)申报工业互联网平台奖励的,应入选工信部工业互联网平台名单。
(2)申报产业互联网交易服务平台奖励的,应聚焦行业企业生产运营所需原材料、设备、备品备件、知识经验、技术能力及产品服务的在线交易、交换共享,提供研发、设计、采购、制造、供应链管理、流量营销、支付等3项及以上场景专业化服务,且平台2024年度在海珠区从事生产经营活动实现营收超1亿元。
(3)申报智能制造平台奖励的,应面向行业企业生产过程智能化,提供具有感知、分析、推理、决策、控制功能的智能制造装备,或提供智能化业务培训、诊断评估、方案设计、智能化产线等3项以上服务,且平台2024年度在海珠区从事生产经营活动实现营收超1亿元。
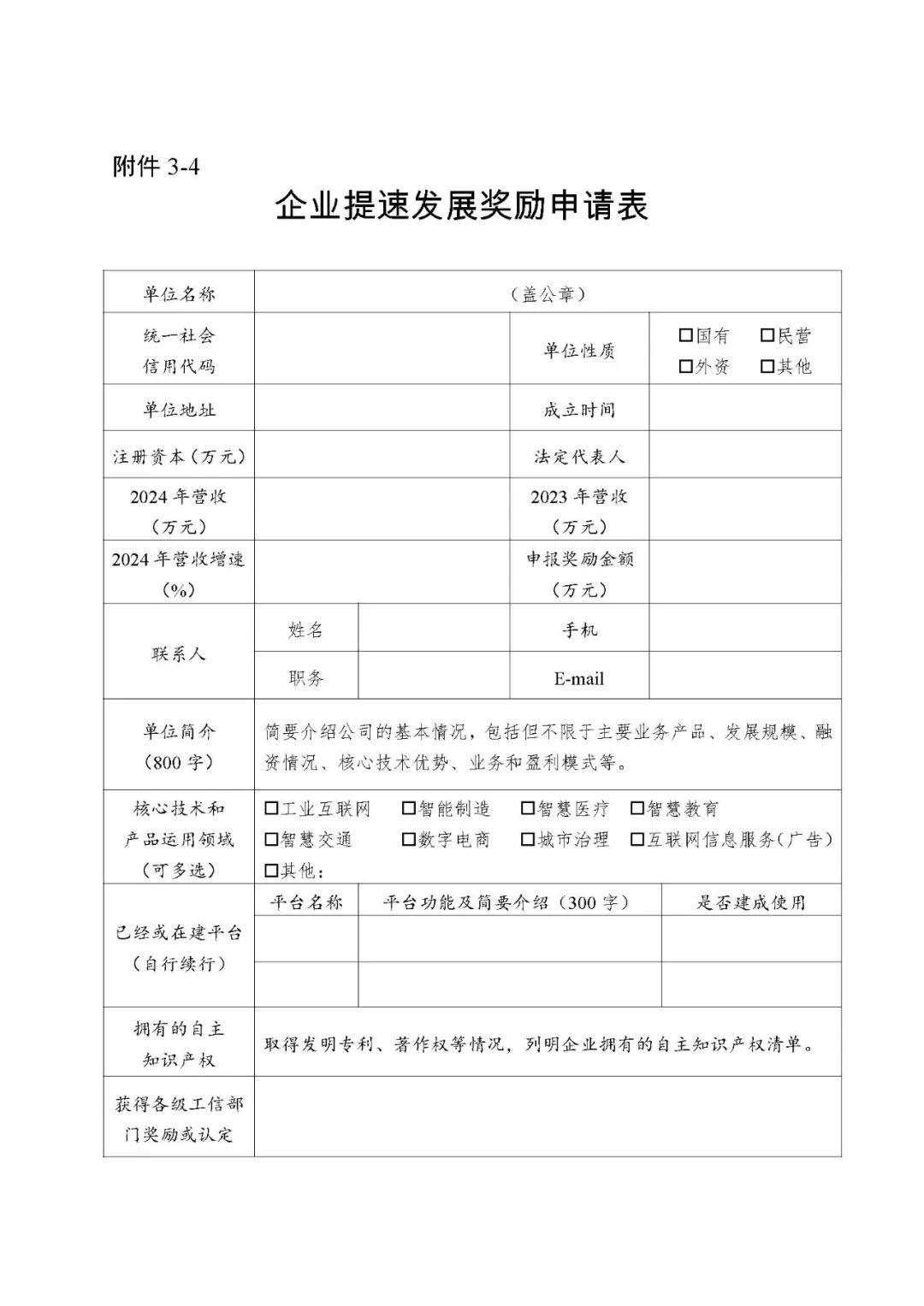
(二)企业提速发展奖励
1.申报单位应是产业互联网企业(见《办法》第十五条,下同),2024年海珠区新一代信息技术服务营收(下同)同比增长高于25.1%。
2.不同申报金额应符合满足相应条件:
(1)申报奖励达100万元的,营收应达到1亿元以上、获得各级工信部门相关奖励或认定、取得相关产品或服务知识产权证书或发明专利。
(2)申报奖励达50万元的,营收应达到5000万元以上,取得关产品或服务知识产权证书或发明专利。
(3)申报奖励达20万元的,营收应达到2000万元以上,取得关产品或服务知识产权证书或发明专利。
(三)打造产业互联网聚集园区奖励
1.申报单位应为产业互联网企业,2024年1月1日至2024年12月31日期间累计从海珠区外完成引入规模以上企业不少于5家,其中,在海珠区新一代信息技术服务业纳统、主营业务收入5000万元以上的平台企业不少于3家;在工业纳统、产值超过2000万元以上制造业企业不少于1家。上年度引入企业未参与当年度申报的,可计入本次申报;本年度引入企业未计入本次申报的,可参与后续申报。
2.申报单位相关引进计划应已提前书面告知海珠区科工商信局。考虑到现实情况,实际引入企业不在上述计划中的,可计入本次申报。
3.具备产业载体功能的总部大楼、楼宇属本条款适用范畴。参与过往届申报或入选我区产业互联网特色园区楼宇的,可视为已提前书面告知。
4.申报配套建设产业互联网人才服务平台奖励的,申报单位不限定在新一代信息技术服务业,但应完成人才服务数字化平台建设并于2024年1月1日至2024年12月31日累计开展不少于15场人才培训且每场培训对象中的区内企业不少于15家。
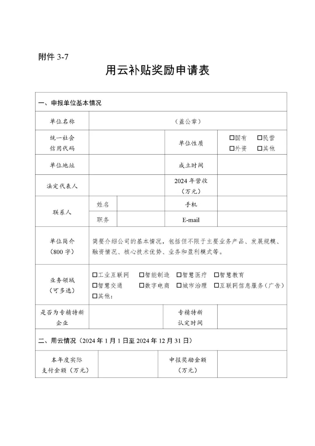
(四)用云补贴
1.申报单位应为新一代信息技术服务业企业或取得各级“专精特新”称号。
2.申报单位为产品或服务的研发设计生产签订数据存储、算力使用、云渲染、AIGC服务、云工厂等用云服务协议。用于电信网络等基础办公用途的,不在本条款支持范畴。
3.用云时间应在2024年1月1日至2024年12月31日并已经实际支出费用。
(五)牵头制定产业标准奖励
1.申报单位应为产业互联网企业,是该标准的牵头制定(起草)单位;与其他单位共同制定(起草)该标准的,应协商一致,同意申报单位作为唯一申报单位。
2.相关标准应于2024年度发布。
(六)信息安全技术和产品研发奖励
1.申报单位应为产业互联网企业,入选广东省工业互联网产业生态供给资源池工业互联网安全商。
2.相关技术产品通过工信部直属权威机构安全评估且已投入市场。
(七)产业链联动奖励
1.申报单位为新一代信息技术、批发零售、科研等相关行业企业,主营业务聚焦电商领域。
2.合作对象是“互联网工厂”(见《办法》第十五条,下同)及产业链上下游供应商企业,应符合《办法》第二条“在海珠区依法从事生产经营活动、有健全财务制度、未发生安全生产事故”的规定,或在海珠区实现营收(产值)或设立了产线(供应网络)。
3.申报单位签订采购合同应为产品(原料)采购、反向定制或柔性产线、数字化系统、大模型等相关,单个合同金额在5000万元以上,且2024年1月1日至2024年12月31日已部分或全部执行。
(八)产业互联网论坛、会议或国家级赛事奖励
1.申报单位应为活动主办或承办单位,是国家级或国际性行业协会或学会学术机构,或工信部认定的工业互联网平台企业,主要生产经营活动在海珠区。如存在多个主办、承办单位,应协商一致并同意申报单位作为唯一申报单位。
2.活动应于2024年1月1日至2024年12月31日在海珠区成功举办,会期1天以上且与会200人以上,聚焦产业互联网主题,具有较大行业影响力,包括但不限于:邀请全国影响力的专家院士、重要政府嘉宾;具有国际性或全国影响力的行业发布;得到中央媒体报道等。
三、申报材料
申报材料按照以下顺序排列,添加页码、编制目录:
(一)基本材料(所有申报项目均需提交)
1.封面(附件1)。
2.申报材料目录。
3.申报承诺书(附件2)。
4.申请表(附件3)。
5.申报单位营业执照、组织机构代码及税务登记证复印件(“三证合一”的仅提供营业执照)。
6.申报主体依法在海珠区从事生产经营活动的证明材料,包括但不限于企业2024年度在海珠区办公租赁合同、海珠区税务机关开具的2024年度完税证明。
7.法定代表人身份证复印件。
8.经会计师事务所审核的2024年度审计报告(含资产负债表、利润表和现金流量表)并加盖公章。
9.知识产权等自主创新证明材料。如相关软件著作权、发明专利、实用新型专利、第三方技术检测报告、信息技术应用创新适配报告等。如无,请说明理由。
(二)专项材料(除基本材料外,按申报方向和要求提交)
1.产业互联网平台奖励。
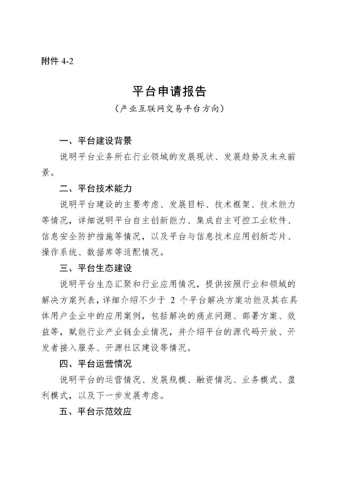
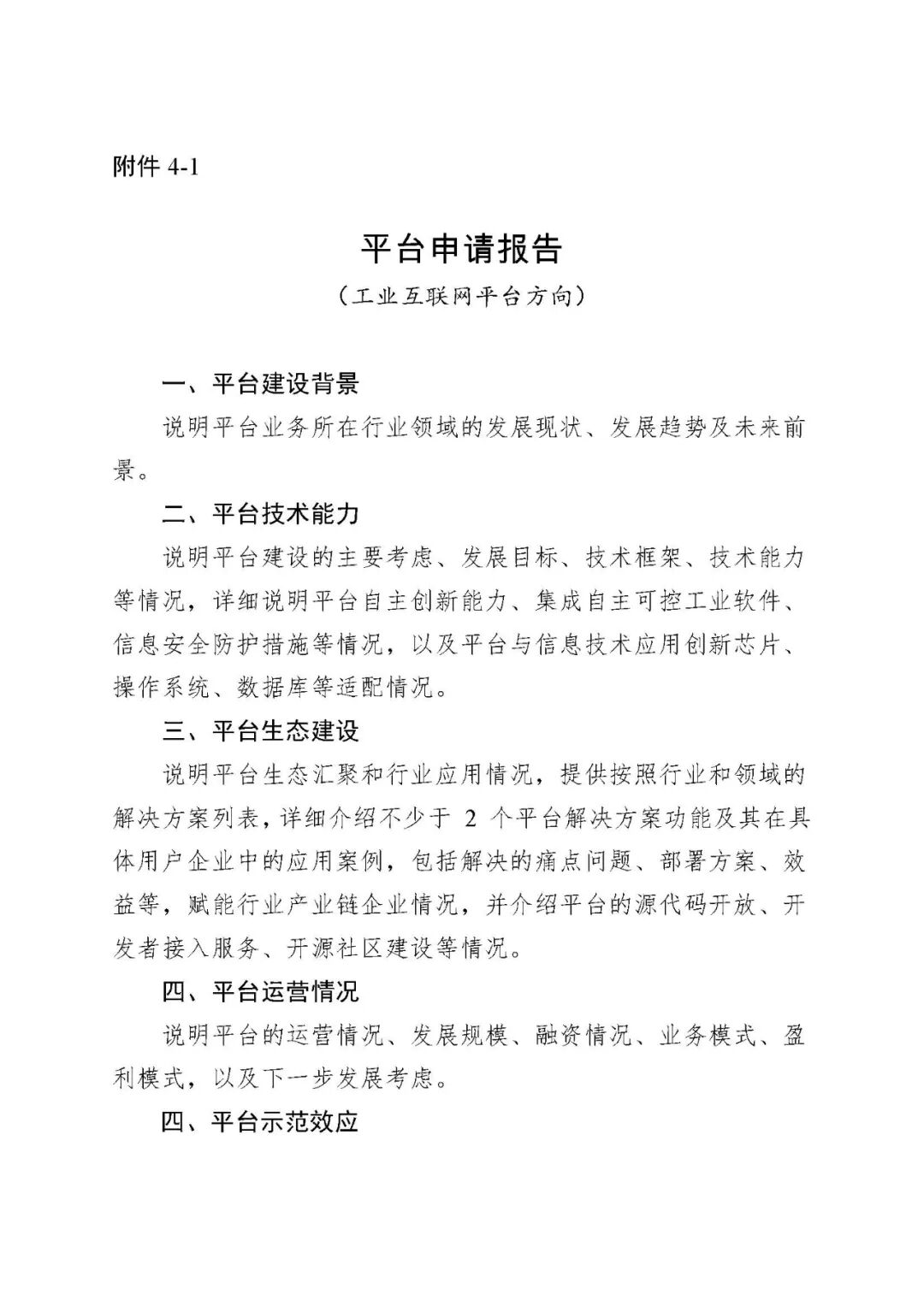
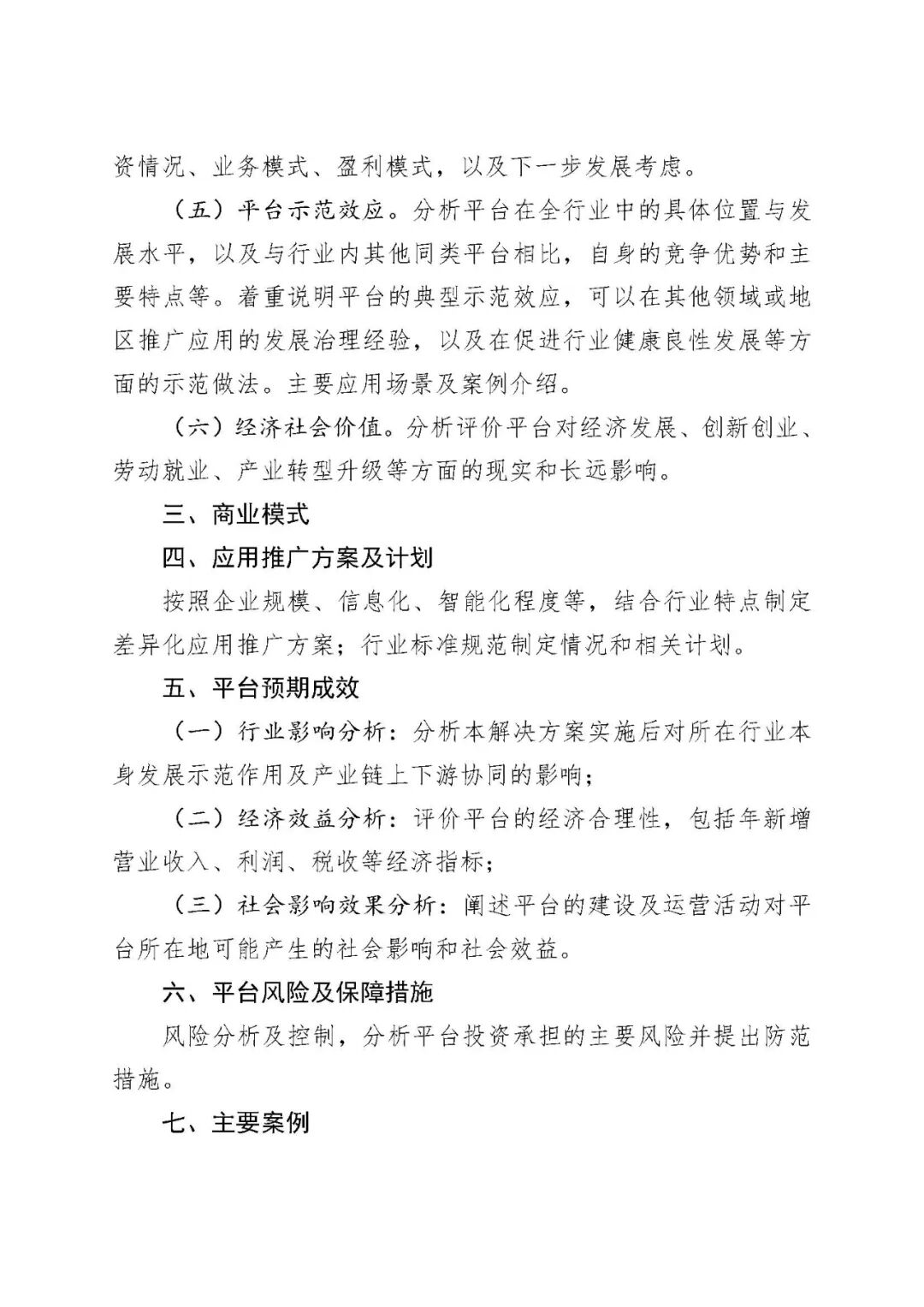
(1)平台申请报告(附件4)。
(2)平台能力相关证明材料,包括入选工信部跨行业跨领域或特色专业型工业互联网平台、国家试点示范项目名单通知文件、获得各级工信部门相关奖励或认定通知文件等。
(3)不少于3个典型案例客户证明材料(如合同、用户报告等)。
(4)经会计师事务所审核的平台专项审计报告并加盖公章,审计事项包括平台2024年资产负债表、利润表、现金流量表和在海珠区实现的营收情况。
(5)平台研发人员列表(不少于20人,包括人员姓名、性别、学历、学位、职称、项目分工等信息)
(6)其他证明材料。
2.打造产业互联网聚集园区奖励。
(1)申报单位引进计划书。
(2)园区引入企业汇总表(附件5)。
(3)被引入企业营业执照复印件(加盖该企业公章)。
(4)其他证明材料(复印件)。
3.产业互联网人才服务平台奖励
(1)产业互联网人才服务数字化平台立项文件、验收报告、平台网页截图。
(2)每场人才培训活动现场照片(每场不少于3张)、参与企业名称及人员签到表(海珠区企业标明)等。
(3)其他证明材料(复印件)。
4.用云补贴。
(1)2024年1月1日至2024年12月31日用云实际支出一览表(附件6-1)及活动支出财务凭证,包括合同、银行回单等。
(2)获得“专精特新”的,提供相关认定文件通知。
(3)其他证明材料(复印件)。
5.牵头制定产业标准奖励。
(1)牵头制定(起草)的标准文本。
(2)存在共同制定(起草)单位的,提供相关单位关于同意申报单位作为申报该款政策唯一单位的申明并加盖公章。
(3)其他证明材料(复印件)。
6.信息安全技术和产品研发奖励。
(1)入选广东省工业互联网产业生态供给资源池工业互联网安全商的通知文件。
(2)工信部电子直属权威机构安全评估报告。
(3)产品销售合同,提供不少于10家。
(4)其他证明材料(复印件)。
7.产业链联动奖励。
(1)相关合同文本复印件(加盖公章)。
(2)合作单位在海珠区从事生产经营活动的证明材料,包括但不限于在海珠区办公租赁合同、海珠区税务机关开具的年度完税证明。
(3)2024年1月1日至2024年12月31日实际合同履行一览表(附件6-2)及支付凭证,包括合同、银行回单等。
(4)其他证明材料(复印件)。
8.产业互联网论坛、会议或国家级赛事奖励
(1)论坛、会议或国家级赛事活动方案(加盖公章)。
(2)主办单位或承办单位国家级或国际性资质证明文件,如组织机构代码证、工信部认定跨行业跨领域行业特色专业型工业互联网平台通知文件。
(3)其他符合申报资质的主办或承办单位关于同意申报单位作为申报该款政策唯一单位的申明并加盖公章。
(4)活动影响力报告。包括但不限于:具备影响力的内容,如全国影响力的专家院士或重要嘉宾、国际性或全国影响力的行业发布;媒体效果;社会经济效益等。
(5)经会计师事务所审核的专项审计报告并加盖公章,其中,相关财务支出事项应列明清单。
(6)活动实际支出一览表(附件6-3)及活动支出财务凭证,包括合同、银行回单等。
(7)活动视频文件(U盘或光盘刻录)、照片(包括活动现场、主要内容环节等,不少于15张)。
(8)签到表。使用第三方单位电子系统签到的,提供电子存档件(光盘、U盘)、纸质打印件并加盖该第三方单位公章。
四、申报方式
请将申报材料(一式两份)A4纸双面打印、装订成册,加盖公章和骑缝章后报送至广州市海珠区石榴岗路480号海珠区政务服务中心五楼5号窗受理,联系电话:020-66662345;申报材料的可编辑文件、盖章后PDF扫描件请以U盘或光盘的形式随材料一并提交。申报相关问题可咨询海珠区科工商信局新兴产业科;联系人:黄先生,联系电话:84417643;联系地址:海珠区泰沙路555号610室。
附件:1.申报书
2.申报承诺书
3.申请表
4.平台申请报告
5.园区(楼宇)引入企业汇总表
6.实际支出一览表
广州市海珠区科技工业商务和信息化局
2025年7月2日
查看完整附件请点击https://www.haizhu.gov.cn/hzdt/tzgg/qttz/content/post_10337407.html

18925061970



