我司业务范围:快速开业注册/财税代理/专项审计及清缴报告/政府预决算/劳务派遣/资质证书申请认定/商标专利注册/高企、科技项目代理申报/股改上市融资
更多的科技政策信息,还可通过以下途径了解和咨询:
合作热线:
1.嘉应·广州办事处:广州市天河区燕岭路120号金燕大厦905房
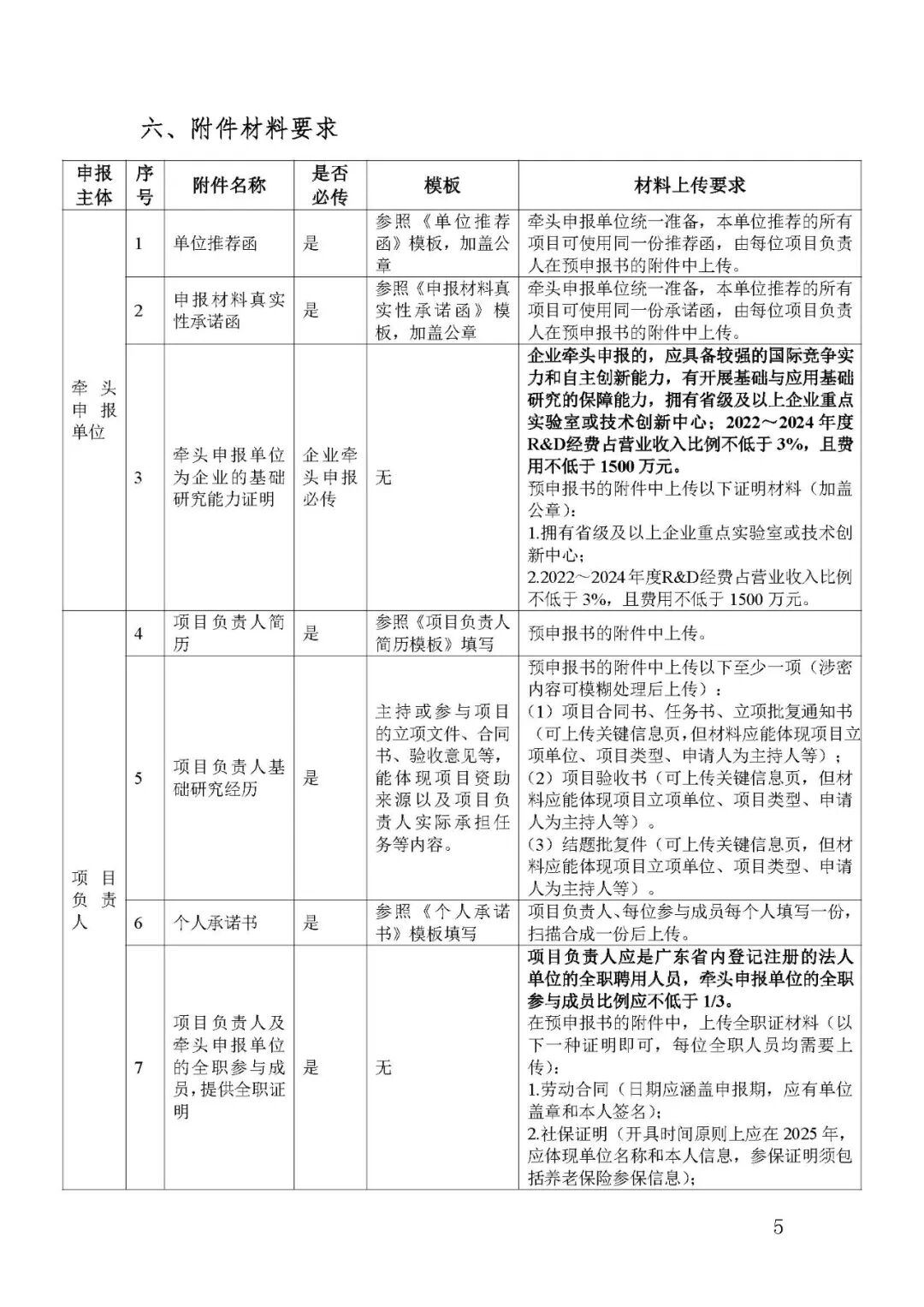
189 2506 1970(王先生)
2.嘉应·佛山顺德嘉旺:佛山市顺德区大良南国中路29号顺兴花苑2层2号写字楼
136 0032 1188(段先生)
3.嘉旺·睿旺公司:佛山市顺德区大良南国中路29号顺兴花苑2层3号写字楼
136 0032 1188(段先生)
4.嘉应·梅州百业旺办事处:梅州市梅区县剑英大道山水城锦绣国际家具博览中心B10栋4楼430
151 1937 7484(饶小姐)
5.嘉应·清远办事处:清远市新城东二号区十三号商业大厦603号
151 1372 2640(肖小姐)
6.嘉应·中山办事处:中山市石岐区龙井南路3号置贤大厦2416房
135 5610 0770(钟小姐)
7.嘉应·深圳办事处:深圳市南山区深南大道12069号海岸时代公寓东座2319
159 1977 0284(赵先生)
8.嘉应·梅州企盈办事处:兴宁市兴城宝华园C栋第17卡门店
189 3345 8933(陈小姐)
9.嘉应·广州语晨科技金融:广州市天河区黄埔大道中336号第六层18665633222 (贺先生)
————————————————————————————————————————————————
各有关单位:
为深入贯彻落实习近平总书记系列重要讲话精神,按照省委省政府关于全面加强基础研究的决策部署,围绕构建“基础研究+技术攻关+成果转化+科技金融+人才支撑”全过程创新生态链,以增强原始创新和产业技术源头供给能力为目标,根据我省基础研究十年“卓粤”计划及《广东省基础与应用基础研究重大项目管理实施细则(试行)》(粤科规范字〔2025〕3号)有关要求,现启动2025至2026年度广东省基础与应用基础研究重大项目(基石)的组织申报工作,通知如下。
一、支持方向
支持中青年科学家针对我省战略性产业集群的关键核心技术,开展前沿科学问题与基础研究。2025~2026年度重点围绕脑科学与类脑、半导体器件和集成电路、新一代通信网络、合成生物学、干细胞与再生医学、资源与环境、数理与前沿交叉7个领域布局,项目申报人可登录“广东省科技业务管理阳光政务平台”,在首页查看各领域具体的资助研究方向。
二、申报要求
(一)项目负责人及参与成员
1.项目负责人应是本领域内具有持续发展潜力的中青年优秀学术带头人,有从事基础研究的经历,已形成较稳定的研究团队,在相关基础研究领域已取得突出成绩;具有高级专业技术职务(职称)。项目负责人及参与成员申请当年1月1日男性均未超过45周岁[1980年1月1日(含)以后出生],女性均未超过47周岁[1978年1月1日(含)以后出生]。
2.项目负责人应是广东省内登记注册的法人单位的全职聘用人员(每年在粤工作时长不少于9个月,须在系统上传本人在依托单位有效期内的劳动合同等证明材料)。
3.参与成员不超过15人,具有高级专业技术职务(职称)或博士学位的人数不低于80%,牵头申报单位的全职参与成员比例应不低于1/3。
(二)申报单位
1.牵头申报单位应为项目负责人的受聘单位,是广东省内注册的高校、科研院所和企业等,具有独立法人资格,是广东省基础与应用基础研究基金依托单位,在申报领域具有显著优势,具备开展重大基础研究的条件,在项目实施中承担核心科研任务。
2.牵头申报单位及参与单位(如有)应有良好合作基础,在预申报时附上合作研究协议,明确资金分配、成果归属等情况,并将协议上传至“广东省科技业务管理阳光政务平台”(预申报阶段可不提供签章,待进入正式申报时需签章完整并与预申报文稿一致),数量合计不超过3家(含牵头单位)。鼓励联合港澳、国外一流团队共同申报(国外人员以个人身份参与项目申请,且须在“广东省科技业务管理阳光政务平台”中上传“境外人员知情同意函”的电子扫描件,模板在“附件清单”中下载)。
3.各单位所分得的财政资金应与所承担的项目研究任务量相适配,牵头申报单位原则上分配省级财政资金最大份额,省外企业不参与分配财政资金。企业牵头申报,自筹经费与申请资助的财政总经费比例不低于1:1;企业参与申报,须有自筹经费投入。
4.鼓励行业科技领军企业为解决发展的技术瓶颈提出需求、投入资金,联合高校、科研院所组建创新联合体共同申报项目。企业牵头申报的,应具备较强的国际竞争实力和自主创新能力,有开展基础与应用基础研究的保障能力,拥有省级及以上企业重点实验室或技术创新中心;2022~2024年度R&D经费占营业收入比例不低于3%,且费用不低于1500万元(项目负责人须在系统上上传相关证明材料)。企业集团内具有独立法人资格的母公司或子公司,满足申报条件的均可牵头申报项目,但不得借用集团内非本公司资源,如核心技术所有权、科研人员、资产、业绩等进行申报。
5.申报单位还应符合限项规定。
(三)申报材料
1.申报项目符合申报指南各领域研究方向,所涉及科学研究须严格遵循技术标准和伦理规范,遵守国家法律法规和有关规定。申请脑科学与类脑、合成生物学、干细胞与再生医学等领域涉及科技伦理与科技安全等问题的项目,申请人应当严格执行国家有关法律法规和伦理准则,并提供单位伦理委员会审查意见等相关证明(以在附件中上传的审查意见等证明材料为准),伦理审查将作为结题验收时的必要材料。
2.项目内容须真实可信,不得夸大自身实力。各申报单位须对申报材料的真实性负责,落实《广东省科学技术厅科技计划项目科研诚信管理办法》(粤科规范字〔2024〕2号)、《广东省基础与应用基础研究重大项目管理实施细则(试行)》(粤科规范字〔2025〕3号)要求,加强对申报材料审核把关,杜绝夸大不实,甚至弄虚作假。各申报单位、项目负责人须签署《申报材料真实性承诺函》(模板可在阳光政务平台系统下载,须加盖单位公章)。项目一经立项,项目验收指标无正当理由不予修改调整。
3.项目坚持需求导向和前沿探索,开展原创性的基础研究或应用基础研究,重点聚焦新理论、新方法和新规律的探索与发现,突出科学问题的创新性和引领性。研究内容应避免偏向技术攻关及产业化应用。
(四)申报限制要求
1.项目负责人限项要求
有以下情形之一者不得进行申报(以下所列“在研”项目指本次申报开始日前,项目验收申请书未在“广东省科技业务管理阳光政务平台”提交,或验收申请书已提交但未经项目承担单位审核通过的项目;2026年12月前期满的国家自然科学基金项目及同层次人才项目除外):
(1)项目负责人有项目逾期1个月未提交验收申请被强制终止或有项目逾期一年未完成验收;
(2)项目负责人在研主持的省科技计划项目数合计达3项(含)以上(平台类、普惠性政策类、后补助类项目除外);
(3)项目负责人有以下任意1项(含)以上在研主持项目:省基础与应用基础研究重大项目,珠江人才计划创新创业团队项目,省基础与应用基础研究基金研究团队项目、卓越青年团队项目及粤港澳研究团队项目,国家自然科学基金区域创新发展联合基金(广东)集成项目,国家青年科学基金项目A类(原杰出青年基金项目)及国家同层次人才项目(如在基石项目立项之前,获批国家相关项目,则不再重复支持);
(4)项目负责人或申报单位在省级财政专项资金审计、检查过程中发现重大违规行为;
(5)同一项目通过变换课题名称等方式进行多头或重复申报(如在以往项目基础上提出的新项目,应在“预申报书—研究基础”中简明阐述二者的异同及发展关系);
(6)项目负责人或申报单位有尚在惩戒执行期内的科研严重失信行为记录或相关社会领域信用“黑名单”记录。
2.申报单位限项要求
项目实行单位限项申报。
(1)牵头申报单位为高校的,应为省高等教育“冲一流、补短板、强特色”中“高水平大学建设计划”建设单位(香港科技大学(广州)、深圳理工大学、大湾区大学(筹)、香港城市大学(东莞)、北京理工大学珠海校区参照执行)。
总体根据2024年度单位获国家自然科学基金项目资助情况,分配可申报的数量。各申报单位申报数量按以下方式计算:
S=7+N2024÷20+X
其中,
① S为申报单位可申报的2025~2026年基石项目的数量,最多申报不超过25项,每个领域申报不超过7项。
②“7”为保底数,保证所有申报单位至少可以申报7项。
③ N2024为申报单位获得的2024年国家自然科学基金项目立项项目数(以立项下达通知为准,不含海优),申报单位在2024年度获得国家自然科学基金项目数每超过20项,可增加申报1项基石项目。
④“X”为附加数。具备下列条件的,可以增加相应附加申报数:a.拥有全国重点实验室(重组完成后牵头建设)、国家应用数学中心(牵头建设)的单位,每家可增加申报1项(项目负责人须为实验室科研人员);b.承担“广东省基础学科研究中心”项目的单位,每家可增加申报1项(项目负责人须为学科研究中心科研人员)。上述附加数可叠加。
(2)国家实验室每家可申报7项;广东省实验室需在考核评估中获得优秀及良好等次,获得优秀等次的可申报5项,获得良好等次的可申报3项。
(3)牵头申报单位为科研院所(含民办非企业单位,不含国家实验室和省实验室)的,应在2024年国家自然科学基金中获批立项数量达到5项及以上。各申报单位申报数量计算方式与高校一致。
(4)牵头申报单位为企业的,符合上述“(二)申报单位”要求的可申报1项。
三、申报方式
项目采用预申报制,通过预申报评审的项目,再组织正式填写申报书。预申报环节主要报送项目选题,包括科学问题陈述、主要研究内容、创新点、研究基础等内容,材料要求如下:
(一)科学问题陈述。坚持需求牵引和问题导向,立足主要研究方向,进一步凝练亟待解决的关键核心技术中的重大科学问题,提出明确的预期目标,内容不超过1000字。
(二)主要研究内容。围绕重大科学问题的内涵和难点,阐述项目研究的思路、方法和重点,内容不超过1000字。
(三)创新点。分析与国内外先进研究水平的对标情况,重点阐述项目前沿创新点,内容不超过1000字。
(四)研究基础。围绕预期目标,重点阐述牵头申报单位的科研基础、团队基础、科研设施基础等,内容不超过1000字。
四、评审及立项
(一)评审方式
项目采用“竞争择优”方式进行遴选,评审分为预申报评审和正式申报评审两个环节,预申报采取网络评审,正式申报采取答辩评审。每个领域各环节如有效申报数量不足3项,将视为竞争性不足,不进入评审评议环节,并不予立项。在评审基础上,视情况组织开展相关项目的现场核查。
(二)立项计划
按2025年和2026年两个年度分批次予以支持,每年度择优立项不超过20项,每项资助经费不超过500万元。项目实施周期为5年,资助资金分批次拨付。
五、申报时间
申报单位按要求组织团队编写预申报材料,于2025年7月15日17时前(系统将于2025年7月4日16时开放申报填写),通过“广东省政务服务网”或“广东省科技业务管理阳光政务平台”(http://pro.gdstc.gd.gov.cn/egrantweb/)提交。预申报阶段无需报送纸质材料,通过预申报的项目,再提交正式申报书、详细实施方案等材料,相关要求另行通知。
预申报操作指引:项目负责人账号登录—申报管理—填写申请书—新增项目申请—基础与应用基础研究—广东省基础与应用基础研究重大项目预申报;单位管理员账号登录—申报管理—项目管理—审核申请书—进入审核广东省基础与应用基础研究重大项目预申报。
六、联系方式
(一)申报业务受理:020-87567807、83163835
(二)阳光政务平台技术支持:020-83163338
附件:1.广东省基础与应用基础研究重大项目预申报书模板
2.单位申报数量表(高校、科研院所、实验室)
广东省科学技术厅
2025年6月19日
查看完整附件请点击https://gdstc.gd.gov.cn/zwgk_n/tzgg/content/post_4731050.html

18925061970



