我司业务范围:快速开业注册/财税代理/专项审计及清缴报告/政府预决算/劳务派遣/资质证书申请认定/商标专利注册/高企、科技项目代理申报/股改上市融资
更多的科技政策信息,还可通过以下途径了解和咨询:
合作热线:
1.嘉应·广州办事处:广州市天河区燕岭路120号金燕大厦905房
189 2506 1970(王先生)
2.嘉应·佛山顺德嘉旺:佛山市顺德区大良南国中路29号顺兴花苑2层2号写字楼
136 0032 1188(段先生)
3.嘉旺·睿旺公司:佛山市顺德区大良南国中路29号顺兴花苑2层3号写字楼
136 0032 1188(段先生)
4.嘉应·梅州百业旺办事处:梅州市梅区县剑英大道山水城锦绣国际家具博览中心B10栋4楼430
151 1937 7484(饶小姐)
5.嘉应·清远办事处:清远市新城东二号区十三号商业大厦603号
151 1372 2640(肖小姐)
6.嘉应·中山办事处:中山市石岐区龙井南路3号置贤大厦2416房
135 5610 0770(钟小姐)
7.嘉应·深圳办事处:深圳市南山区深南大道12069号海岸时代公寓东座2319
159 1977 0284(赵先生)
8.嘉应·梅州企盈办事处:兴宁市兴城宝华园C栋第17卡门店
189 3345 8933(陈小姐)
9.嘉应·广州语晨科技金融:广州市天河区黄埔大道中336号第六层18665633222 (贺先生)
————————————————————————————————————————————————
各地级以上市工业和信息化主管部门:
根据《广东省工业和信息化厅经管省级财政专项资金管理办法(2024年修订)》(粤财工〔2024〕17号)、《广东省工业和信息化厅省级财政资金项目库管理办法》(粤工信办函〔2020〕25号)等要求,为做好2026年绿美广东生态建设重点任务保障专项资金(绿色循环发展)项目入库储备工作,现将有关事项通知如下:
一、组织原则
2026年绿美广东生态建设重点任务保障专项资金(绿色循环发展)由各地市工业和信息化主管部门根据我厅通知要求组织具体项目申报、评审论证、入库储备和排序优选等。地级以上市工业和信息化主管部门要树立“先谋事、后排钱”的理念,按照“谁审批、谁负责”“谁使用、谁负责”和权责对等的原则,严格按照时间节点推进项目入库储备工作。
二、支持范围及方式
本次项目入库分为工业固体废物资源化利用项目、粤港清洁生产伙伴项目2个方向,申报指南详见附件。
三、工作程序和要求
(一)抓紧开展项目入库工作。请各地市工业和信息化主管部门结合本地实际及时发布项目申报通知或指南,加大政策宣传力度,组织本地区项目申报。同一申报主体同一年度原则上只能申报一个项目。
项目申报采取纸质和网上方式同步进行,网上申报请登录广东省工业和信息化厅-数字工信平台(网址:https://gdii.gd.gov.cn/szgx/ywtb-gzc/cms/index,技术支持电话:13609085751,QQ群:217236520)在线提交项目申请资料,申报截止日期由各地市根据实际工作情况进行设定,未在规定时间登录平台提交申请资料的项目不得纳入项目库。
各地市工业和信息化主管部门应根据具体项目申报情况,科学选择内部集体研究、专家论证等方式,加强项目审核和评审论证,经局党组集体研究审议、市政府审定(如有需要)后形成项目入库和优先排序结论,所有推荐项目均需进行现场审查,不得以书面摸底、建表等形式代替现场审查开展项目入库储备。我厅将视情况对部分入库项目进行现场核查。
(二)报送项目入库信息。请于7月10日前将项目入库情况正式报送我厅(工业节能与综合利用处),报送材料包括但不限于入库储备项目申请报告(一式一份,并提供盖章扫描电子版光盘)、项目入库储备汇总表(附件7)及评审材料(复印件,包括但不限于专家签到表、专家评审意见等)、党组会议纪要等。 同时,各地级以上市工业和信息化主管部门要按省财政厅“数字财政”系统有关要求及时上线填报入库项目情况。未纳入项目库且未在相关项目库管理系统完成录入的项目,原则上不安排预算。入库项目不等同于最终省财政资金给予支持的项目。
(三)项目资金分配及监督管理。我厅根据各地市项目情况,结合专项资金年度预算额度及以往专项资金使用情况等因素进行资金切块分配。按照“谁评审、谁负责”原则,各地工业和信息化主管部门对项目的真实性和符合性负责,并对项目后续跟踪、监督管理、绩效评价、政府审计等负责。我厅从未委托任何机构或个人代理本资金项目申报事宜,严禁各级工业和信息化主管部门委托任何机构或个人代理本资金项目申报,严禁对项目申报收取任何费用。如认为本项目入库通知涉及违反相关法律法规的,可在本通知发布后5个工作日内向我厅(工业节能与综合利用处)反馈。
附件:
1.2026年绿美广东生态建设重点任务保障专项资金项目(绿色循环发展)入库申请报告封面
2.企业基本情况表
3.项目基本情况表
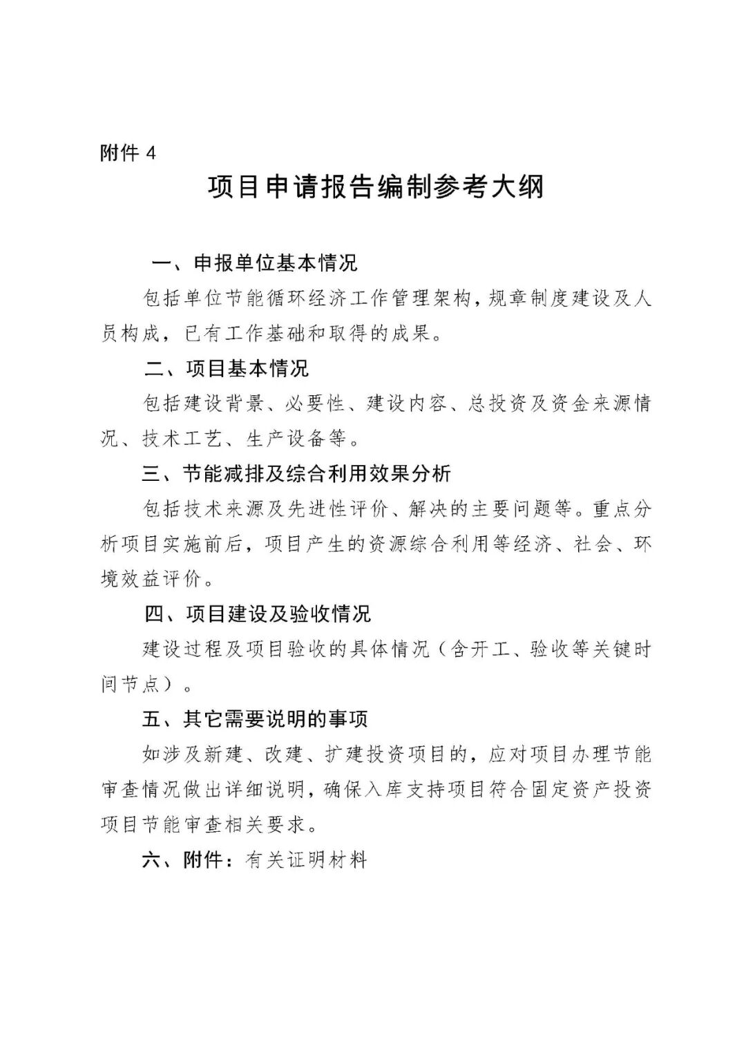
4.项目申请报告编制参考大纲
5.专项资金项目申请承诺书
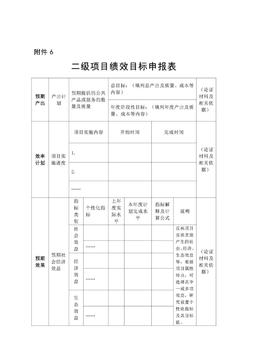
6.二级项目申报绩效表
7.2026年绿美广东生态建设重点任务保障专项资金(绿色循环发展)项目入库储备汇总表
8.绿美广东生态建设重点任务保障专项资金(绿色循环发展)项目入库申报指南
广东省工业和信息化厅
2025年6月16日
(联系人:曲超、陈仨珂,电话:020-83134277、83135807)
查看完整附件请点击https://gdii.gd.gov.cn/zwgk/tzgg1011/content/post_4725632.html

18925061970



