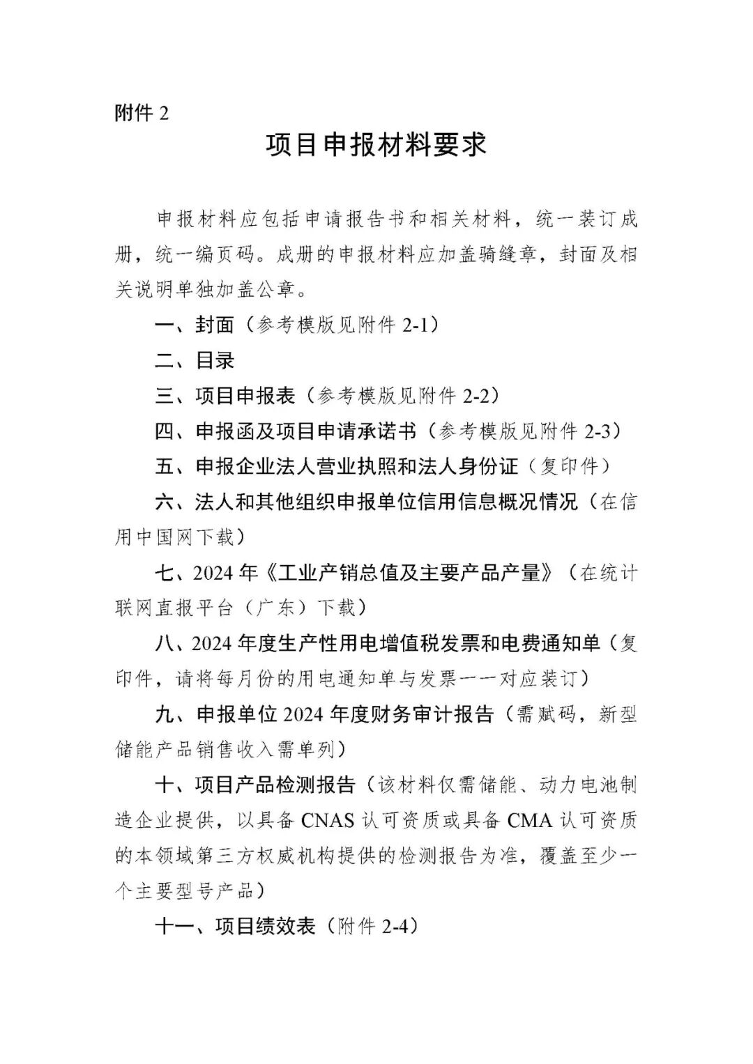
我司业务范围:快速开业注册/财税代理/专项审计及清缴报告/政府预决算/劳务派遣/资质证书申请认定/商标专利注册/高企、科技项目代理申报/股改上市融资
更多的科技政策信息,还可通过以下途径了解和咨询:
合作热线:
1.嘉应·广州办事处:广州市天河区燕岭路120号金燕大厦905房
189 2506 1970(王先生)
2.嘉应·佛山顺德嘉旺:佛山市顺德区大良南国中路29号顺兴花苑2层2号写字楼
136 0032 1188(段先生)
3.嘉旺·睿旺公司:佛山市顺德区大良南国中路29号顺兴花苑2层3号写字楼
136 0032 1188(段先生)
4.嘉应·梅州百业旺办事处:梅州市梅区县剑英大道山水城锦绣国际家具博览中心B10栋4楼430
151 1937 7484(饶小姐)
5.嘉应·清远办事处:清远市新城东二号区十三号商业大厦603号
151 1372 2640(肖小姐)
6.嘉应·中山办事处:中山市石岐区龙井南路3号置贤大厦2416房
135 5610 0770(钟小姐)
7.嘉应·深圳办事处:深圳市南山区深南大道12069号海岸时代公寓东座2319
159 1977 0284(赵先生)
8.嘉应·梅州企盈办事处:兴宁市兴城宝华园C栋第17卡门店
189 3345 8933(陈小姐)
9.嘉应·广州语晨科技金融:广州市天河区黄埔大道中336号第六层18665633222 (贺先生)
————————————————————————————————————————————————
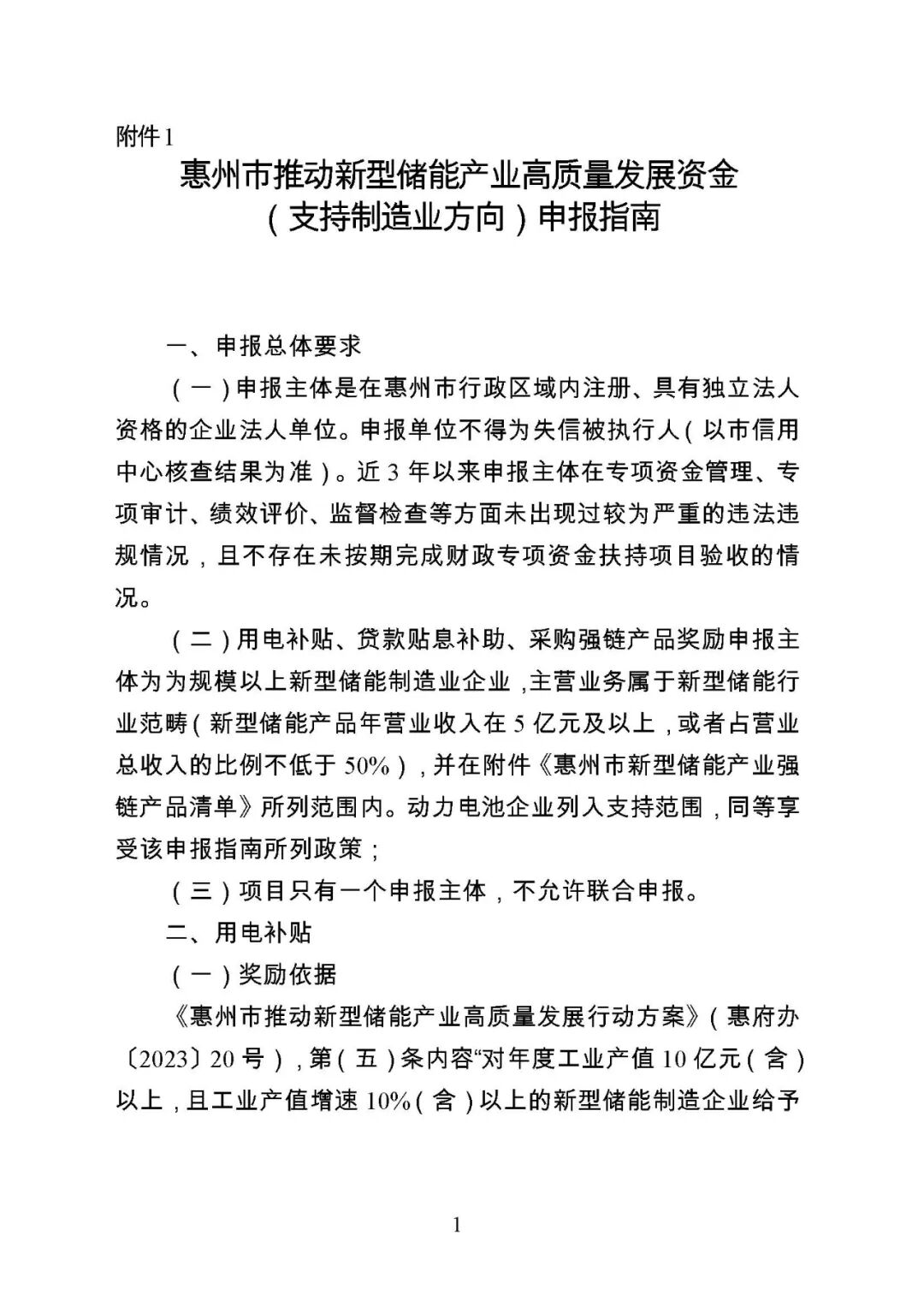
各县(区)工业和信息化主管部门:
根据《惠州市推动新型储能产业高质量发展行动方案》(惠府办〔2023〕20号),为做好2025年度惠州市推动新型储能高质量发展(支持制造业方向)资金组织发放工作,现开展惠州市推动新型储能高质量发展(支持制造业方向)资金项目入库工作,有关工作事项通知如下:
一、申报总体要求
(一)申报主体是在惠州市行政区域内注册、具有独立法人资格的企业法人单位。申报单位不得为失信被执行人(以市信用中心核查结果为准)。近3年以来申报主体在专项资金管理、专项审计、绩效评价、监督检查等方面未出现过较为严重的违法违规情况,且不存在未按期完成财政专项资金扶持项目验收的情况。
(二)用电补贴、贷款贴息补助、采购强链产品奖励申报主体为规模以上新型储能制造业企业,主营业务属于新型储能行业范畴(新型储能产品年营业收入在5亿元及以上,或者占营业总收入的比例不低于50%),并在《惠州市新型储能产业强链产品清单》(详见附件1-1)所列范围内。动力电池企业列入支持范围,同等享受该申报指南所列政策。
(三)项目只有一个申报主体,不允许联合申报。
二、支持范围和方向
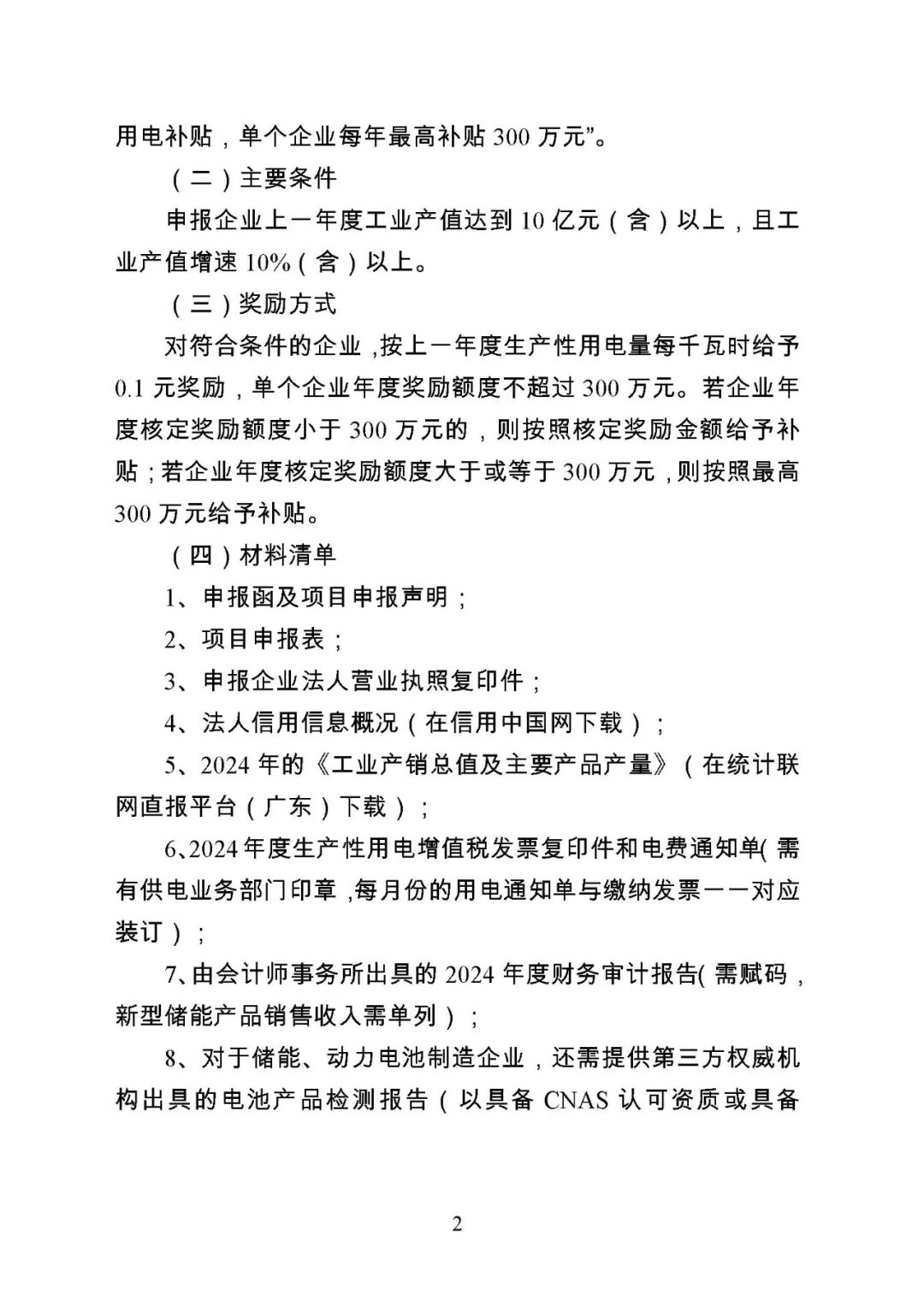
方向1:用电补贴。支持年度工业产值10亿元(含)以上,且工业产值增速10%(含)以上的新型储能制造业企业(申报材料要求详见附件2)。
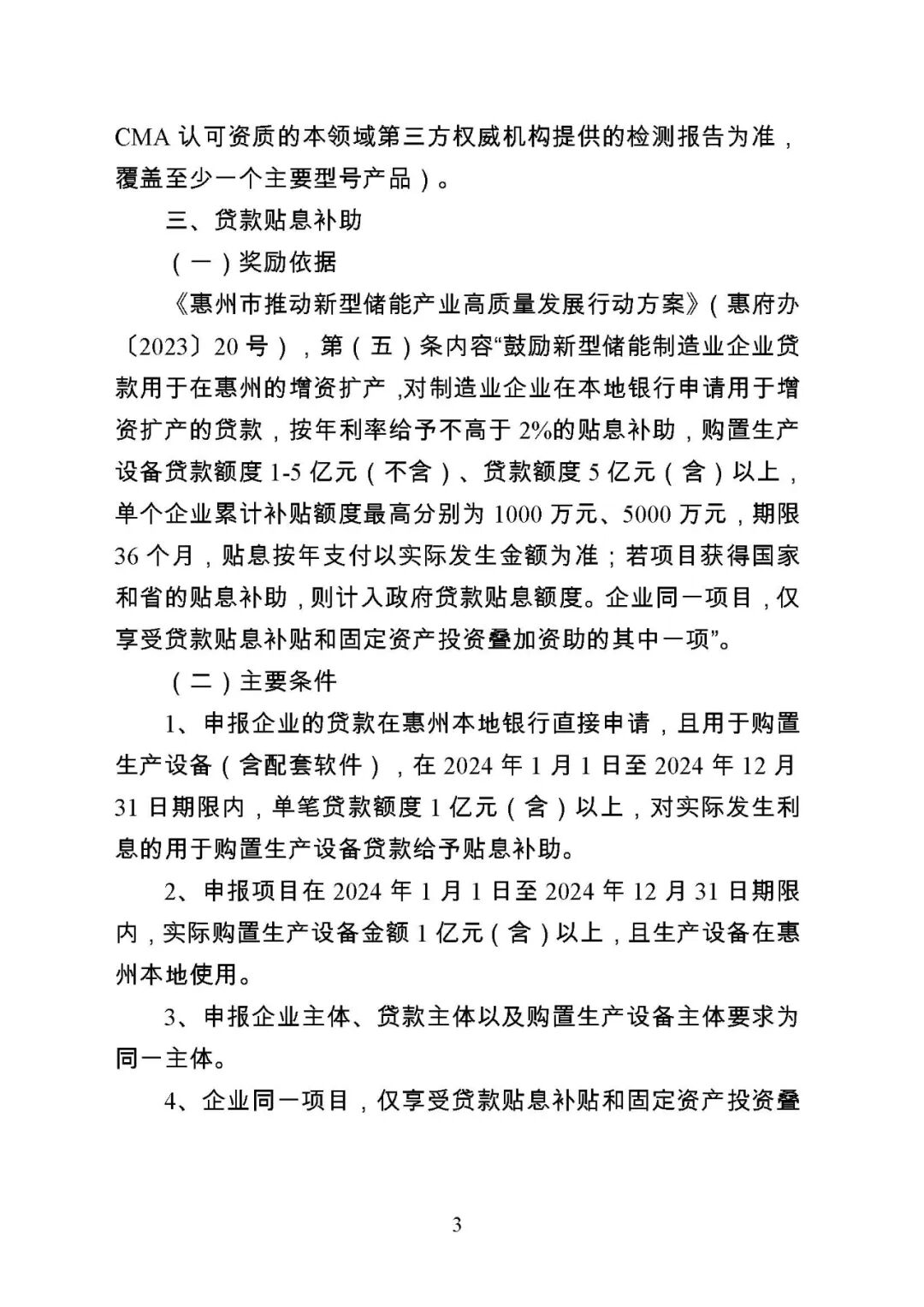
方向2:贷款贴息补助。支持在本地银行申请1亿元(含)以上贷款用于增资扩产的新型储能制造业企业(申报材料要求详见附件3)。
方向3:固定资产投资叠加资助。支持对实际固定资产投资(不含取得土地使用权成本费用)10亿元(含)以上的新建和扩建新型储能制造业项目(申报材料要求详见附件4)。
方向4:采购强链产品奖励。支持采购使用《惠州市新型储能产业强链产品清单》内的产品且单笔额度超500万元(含)以上的企业(申报材料要求详见附件5)。
需要注意的是,同一项目仅享受方向2和方向3的其中一项。
三、工作程序和要求
(一)项目申报。
项目申报采取线上线下方式同步进行。申报单位需登录“粤财扶助”广东惠企利民服务平台(http://czbt.czt.gd.gov.cn/),根据项目申报要求下载、打印相关附件,由企业负责人签字(签章)、加盖企业公章后,将申报文件以PDF扫描件形式上传至平台提交审核。待县区线上初审后,申报单位可从平台下载、打印纸质文件,按顺序编制成册并加盖公章后,报送至各县(区)工信主管部门。线上线下申报时间截至6月30日。
(二)县区初审。
各县(区)工信主管部门登录“粤财扶助”平台,对申报单位提交的材料进行完整性审查,并于7月7日前将推荐函、企业申报材料(纸质版,一式两份)、推荐项目汇总表(附件6)正式报送我局。若申报单位申报“方向3:固定资产投资叠加资助”项目奖励,县(区)工信主管部门还需提供申报项目属地政府报请市政府关于项目叠加奖励的请示以及市政府批复同意的文件。
(三)项目入库。
市工业和信息化局对申报材料组织审核和评审,由市工信局电子信息产业科负责用电补贴、贷款贴息补助、采购强链产品奖励3个方向资金项目开展入库审核,并会同市工信局技术改造与投资组对固定资产投资叠加资助项目进行入库审核。
(四)项目资金分配及监督管理。
待2026年度财政预算下达后,我局根据项目情况,结合财政预算额度,制定专项资金项目计划并按程序报批下达。最终项目资金安排额度,由我局根据项目情况,结合财政预算额度进行综合平衡后确定。各县(区)工业和信息化主管部门对项目后续跟踪监督管理、配合绩效评价、政府审计等工作。
附件:1.申报指南
2.申报材料要求(用电补贴)
3.申报材料要求(贷款贴息补助)
4.申报材料要求(固定资产投资叠加资助)
5.申报材料要求(采购强链产品奖励)
6.推荐项目汇总表
惠州市工业和信息化局
2025年6月5日
(联系人:电子信息产业科:叶朝阳、郑佳蓉,2808563)
查看完整附件请点击https://gxj.huizhou.gov.cn/gkmlpt/content/5/5539/post_5539188.html#277

18925061970



