我司业务范围:快速开业注册/财税代理/专项审计及清缴报告/政府预决算/劳务派遣/资质证书申请认定/商标专利注册/高企、科技项目代理申报/股改上市融资
更多的科技政策信息,还可通过以下途径了解和咨询:
合作热线:
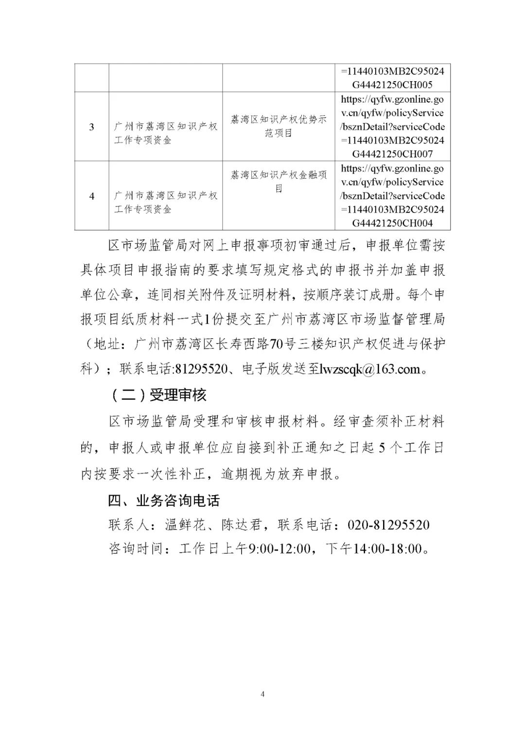
1.嘉应·广州办事处:广州市天河区燕岭路120号金燕大厦905房
189 2506 1970(王先生)
2.嘉应·佛山顺德嘉旺:佛山市顺德区大良南国中路29号顺兴花苑2层2号写字楼
136 0032 1188(段先生)
3.嘉旺·睿旺公司:佛山市顺德区大良南国中路29号顺兴花苑2层3号写字楼
136 0032 1188(段先生)
4.嘉应·梅州百业旺办事处:梅州市梅区县剑英大道山水城锦绣国际家具博览中心B10栋4楼430
151 1937 7484(饶小姐)
5.嘉应·清远办事处:清远市新城东二号区十三号商业大厦603号
151 1372 2640(肖小姐)
6.嘉应·中山办事处:中山市石岐区龙井南路3号置贤大厦2416房
135 5610 0770(钟小姐)
7.嘉应·深圳办事处:深圳市南山区深南大道12069号海岸时代公寓东座2319
159 1977 0284(赵先生)
8.嘉应·梅州企盈办事处:兴宁市兴城宝华园C栋第17卡门店
189 3345 8933(陈小姐)
9.嘉应·广州语晨科技金融:广州市天河区黄埔大道中336号第六层18665633222 (贺先生)
————————————————————————————————————————————————
各有关单位:
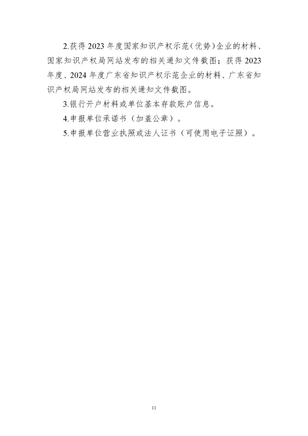
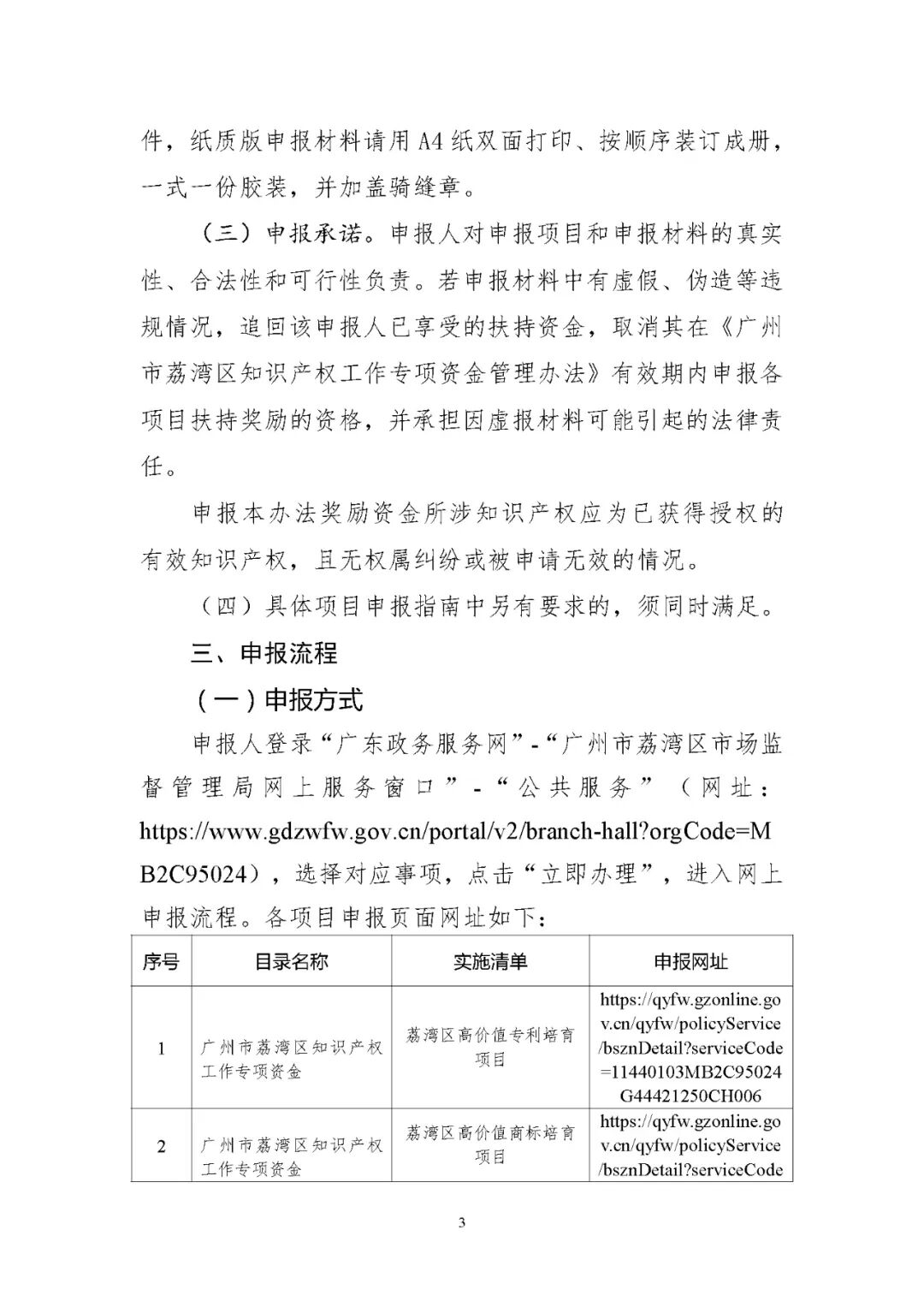
为做好2025年度荔湾区知识产权工作专项资金项目申报工作,根据《广州市荔湾区知识产权工作专项资金管理办法》(荔市监规〔2024〕2号)有关要求及工作安排,现印发《2025年度广州市荔湾区知识产权工作专项资金(第一批)申报指南》,请符合条件的单位按照文件要求积极申报,进一步推动荔湾区知识产权工作。
附件1.2025年度荔湾区知识产权工作专项资金项目(第一批)申报指南2917.doc
附件2.2025年度广州市荔湾区知识产权工作专项资金项目(第一批)申报书2924.doc
附件3.项目申报承诺书模板3113.doc
广州市荔湾区市场监督管理局
2025年5月29日
(联系人:陈达君,联系电话:81295520)
查看完整附件请点击https://www.lw.gov.cn/ywdt/tzgg/content/post_10288454.html

18925061970



