我司业务范围:快速开业注册/财税代理/专项审计及清缴报告/政府预决算/劳务派遣/资质证书申请认定/商标专利注册/高企、科技项目代理申报/股改上市融资
更多的科技政策信息,还可通过以下途径了解和咨询:
合作热线:
1.嘉应·广州办事处:广州市天河区燕岭路120号金燕大厦905房
189 2506 1970(王先生)
2.嘉应·佛山顺德嘉旺:佛山市顺德区大良南国中路29号顺兴花苑2层2号写字楼
136 0032 1188(段先生)
3.嘉旺·乾阳公司:佛山市顺德区大良南国中路29号顺兴花苑2层3号写字楼
136 0032 1188(段先生)
4.嘉应·梅州百业旺办事处:梅州市梅区县剑英大道山水城锦绣国际家具博览中心B10栋4楼430
151 1937 7484(饶小姐)
5.嘉应·清远办事处:清远市新城东二号区十三号商业大厦603号
151 1372 2640(肖小姐)
6.嘉应·中山办事处:中山市石岐区龙井南路3号置贤大厦2416房
135 5610 0770(钟小姐)
7.嘉应·南沙办事处:广州市南沙区丰泽东路106号(自编1号楼)
159 8929 6283(刘先生)
8.嘉应·深圳办事处:深圳市南山区深南大道12069号海岸时代公寓东座2319
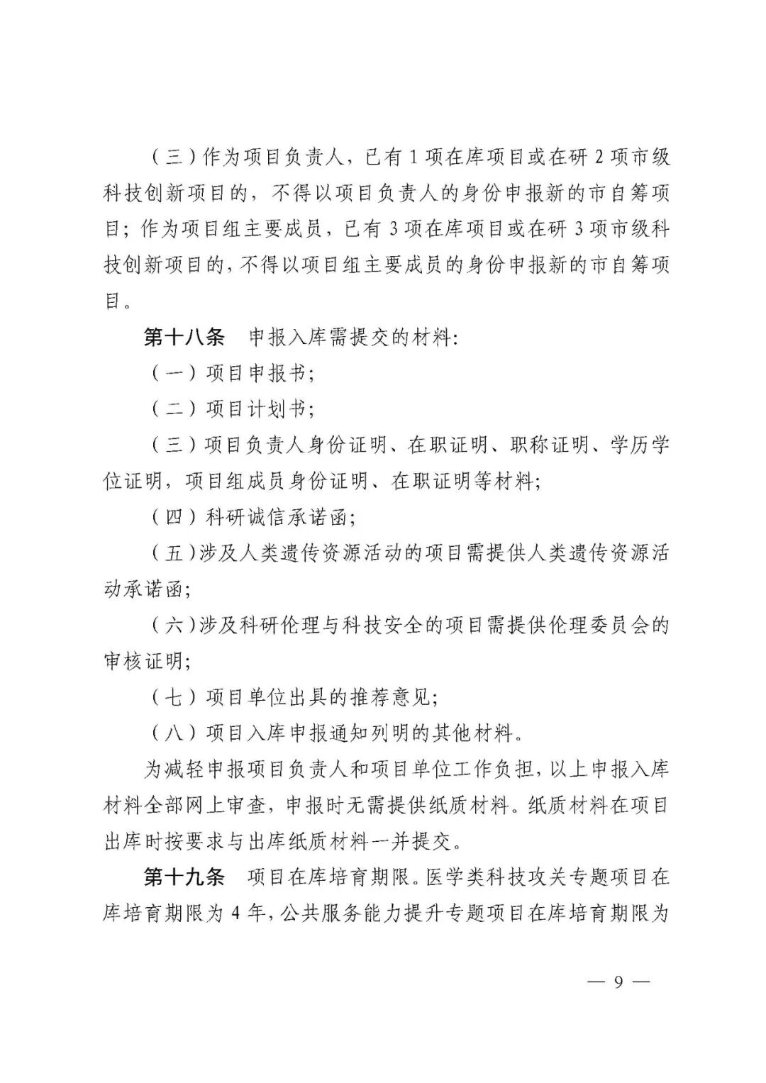
159 1977 0284(赵先生)
9.嘉应·梅州企盈办事处:兴宁市兴城宝华园C栋第17卡门店
189 3345 8933(陈小姐)
————————————————————————————————————————————————
各区科学技术局(经济和科技促进局),各有关单位:
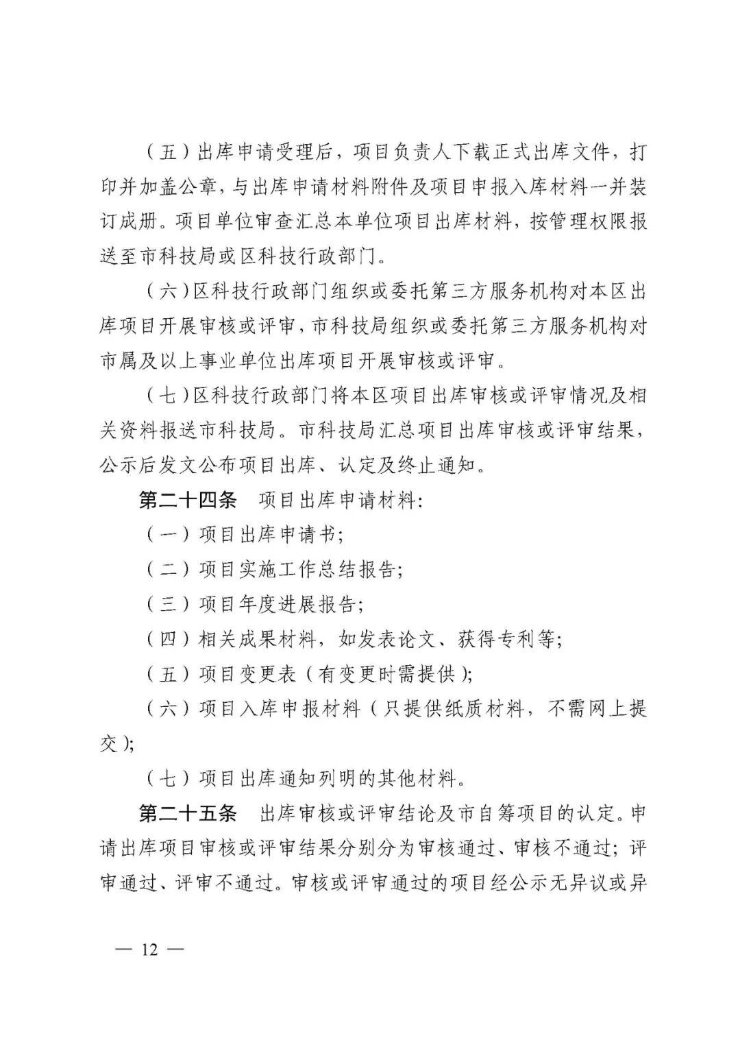
根据《佛山市自筹经费类科技创新项目管理办法》(佛科〔2022〕2号,以下简称“管理办法”),现就2025年佛山市自筹经费类科技创新项目出库相关事项通知如下:
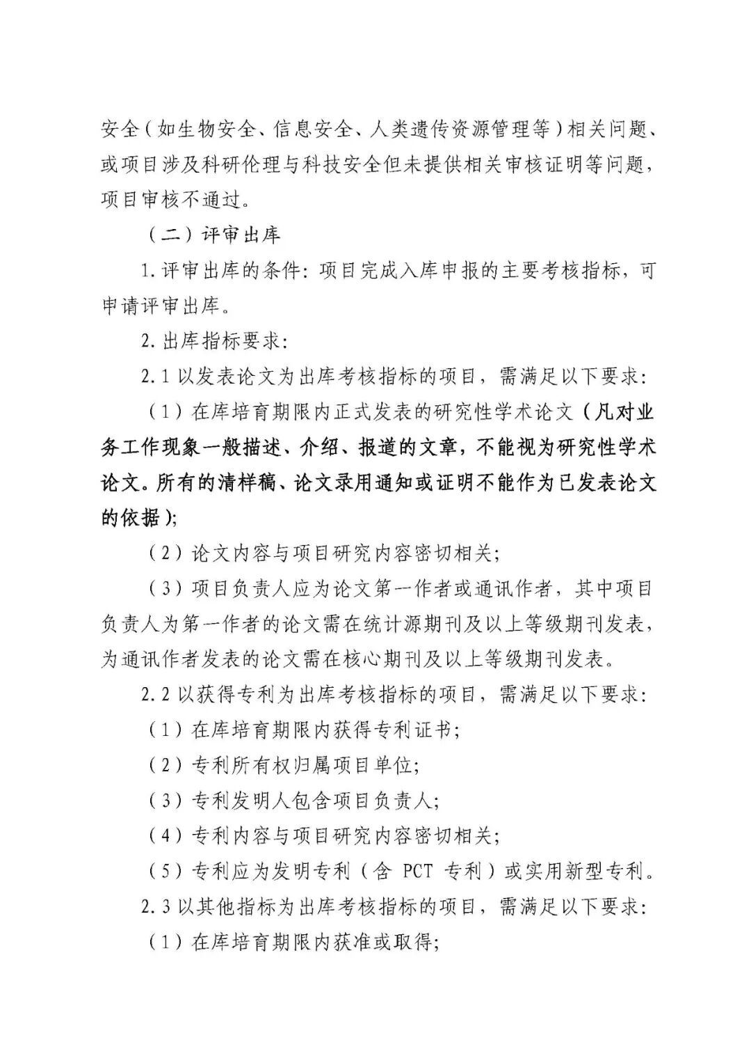
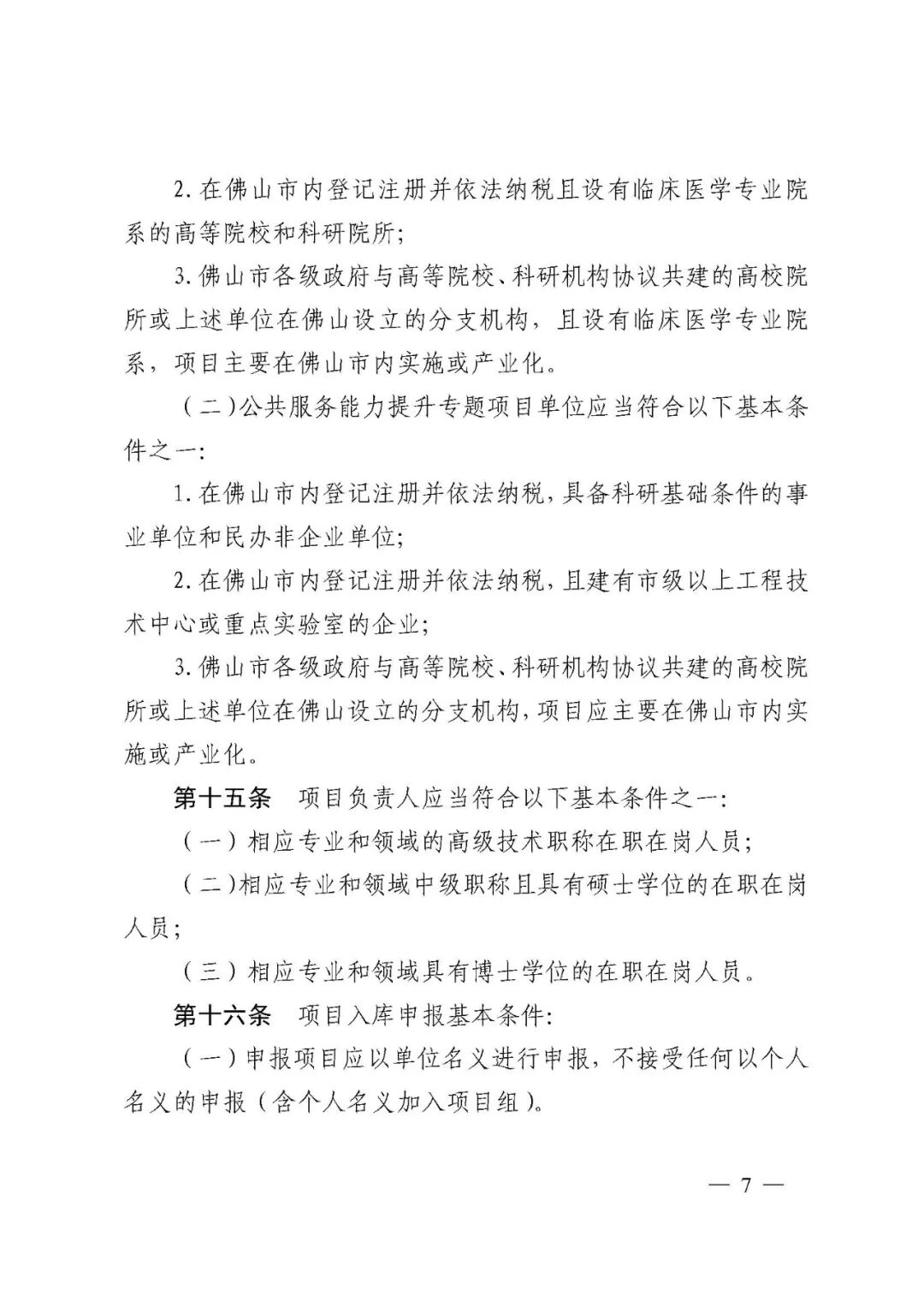
一、出库受理对象
按照管理办法,市自筹经费类科技创新项目申请出库和申请终止同时开展,其中申请出库项目须为在库培育满1年且未超出在库培育期限的2022年、2023年入库项目,申请终止项目为所有在库项目。
二、出库受理时间
各项目单位网上申请项目出库及终止时间为2025年4月9日至5月16日17:00(各项目单位必须在网上受理时间内提交,逾期申请不再受理)。形式审查初审不通过的项目允许退回修改一次,补充材料后再次线上提交,其截止提交时间为6月20日(每个项目只退回修改一次)。各区科技局(经济和科技促进局)报送项目出库及终止情况的时间为2025年8月29日。
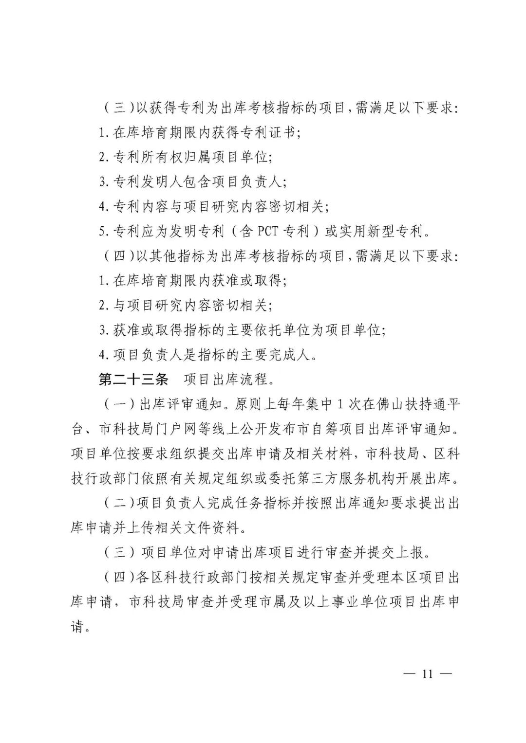
三、出库申请程序
(一)项目负责人进入业务系统进行申报书填写并提交。项目负责人登录“佛山市扶持资金综合服务平台”(https://fsfczj.foshan.gov.cn)→点击“工作台”→点击“项目验收”,找到对应项目的填写入口,进入到出库申报书的填写界面,如实填写“基本信息”,在“附件清单”栏目上传对应的附件,确定所有信息无误后→点击“提交申请”按钮。
(二)各项目单位管理员对本单位申请出库和终止项目材料的真实性、完整性、合规性进行认真审查,审查通过后提交。
(三)市、区科技部门进行形式审查,形式审查通过的项目进入审核出库或评审出库环节;形式审查初审不通过的项目退回修改,项目负责人、单位管理员需按要求在截止提交时间前再次线上提交。
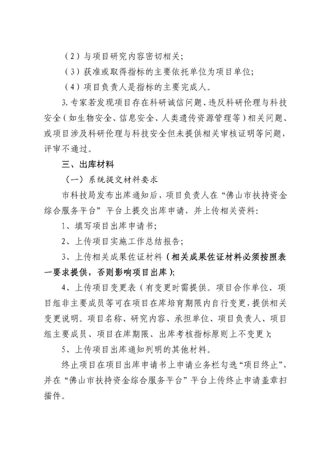
(四)各区项目单位将通过形式审查的项目纸质申请材料报送至各区科技部门,市直项目单位报送至佛山市科学情报研究所(地址:禅城区江湾三路12号东鹏综合楼七楼709室),报送时间及要求另行通知。
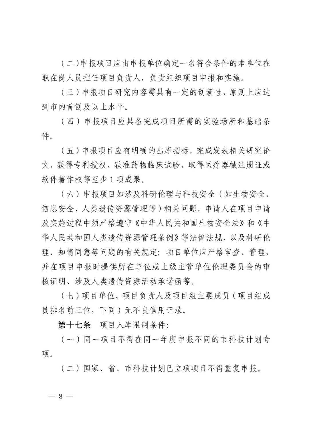
四、科研诚信要求
项目单位应确认本单位所提交的所有申请材料及相关内容均真实有效,不存在故意隐瞒的情况,并承诺在项目实施过程中不存在以下违背科研诚信要求的行为:
1.抄袭、剽窃、侵占他人研究成果;
2.编制研究过程,伪造、篡改研究数据、图表、结论;
3.购买、代写论文或项目申请书,虚构同行评议专家及评议意见,冒签等;
4.以隐瞒、故意提供虚假信息等弄虚作假的方式或采取****、利益交换等不正当手段获取科技计划项目、科研经费、奖励、荣誉、职务职称等;
5.违反国家相关法律法规;
6.违反涉及人类生命健康、实验动物保护等科研伦理规范;
7.违反研究成果署名、论文发表规范;
8.其他科研失信行为。
如有发现违规行为,我局有权取消项目单位一定期限佛山市科技项目的申报资格,并记入佛山市科研诚信异常名录。
五、联系方式
市科技局联系人:
业务联系人:佛山市科技情报研究所:胡满赞82135269,温丽红82240560;
政策联系人:王洪刚,联系电话:83355841;
禅城区经济和科技促进局联系人:何伟东,联系电话:82340445;
南海区科技局联系人:陈业勋,联系电话:86331271;
顺德区科技局联系人(医学类科技攻关专题):谢尔娜,联系电话:22830349;
顺德区科技局联系人(公共服务能力提升专题):沈俊雍,联系电话:22830326;
高明区经济和科技促进局联系人:陈炳锋,联系电话:88663030;
三水区经济和科技促进局联系人:胡芳,联系电话:87732062;
平台系统技术支持电话:83282211。
附件:1.2025年佛山市自筹经费类科技创新项目出库申请指引
2.佛山市科学技术局关于印发《佛山市自筹经费类科技创新项目管理办法》的通知(佛科〔2022〕2号)
佛山市科学技术局
2025年3月26日
查看完整附件请点击https://fskjj.foshan.gov.cn/2018/tzgg/content/post_6409628.html

18925061970



