我司业务范围:快速开业注册/财税代理/专项审计及清缴报告/政府预决算/劳务派遣/资质证书申请认定/商标专利注册/高企、科技项目代理申报/股改上市融资
更多的科技政策信息,还可通过以下途径了解和咨询:
合作热线:
1.嘉应·广州办事处:广州市天河区燕岭路120号金燕大厦905房
189 2506 1970(王先生)
2.嘉应·佛山顺德嘉旺:佛山市顺德区大良南国中路29号顺兴花苑2层2号写字楼
137 2853 9668(袁小姐)
3.嘉应·梅州百业旺办事处:梅州市梅县区新县城剑英大道1号广东恩华集团办公楼三楼
151 1937 7484(饶小姐)
4.嘉应·清远办事处:清远市新城东二号区十三号商业大厦603号
131 7292 8590(邓小姐)
5.嘉应·中山办事处:中山市石岐区龙井南路3号置贤大厦2416房
135 5610 0770(钟小姐)
6.嘉应·南沙办事处:广州市南沙区丰泽东路106号(自编1号楼)
159 8929 6283(刘先生)
7.嘉应·深圳办事处:深圳市宝安区福海街道新和社区新型工业园4区厂房C3栋401房
159 1977 0284(赵先生)
8、嘉应·梅州企盈办事处:兴宁市兴城宝华园C栋第17卡门店
182 1128 9000(饶小姐)
————————————————————————————————————————————————
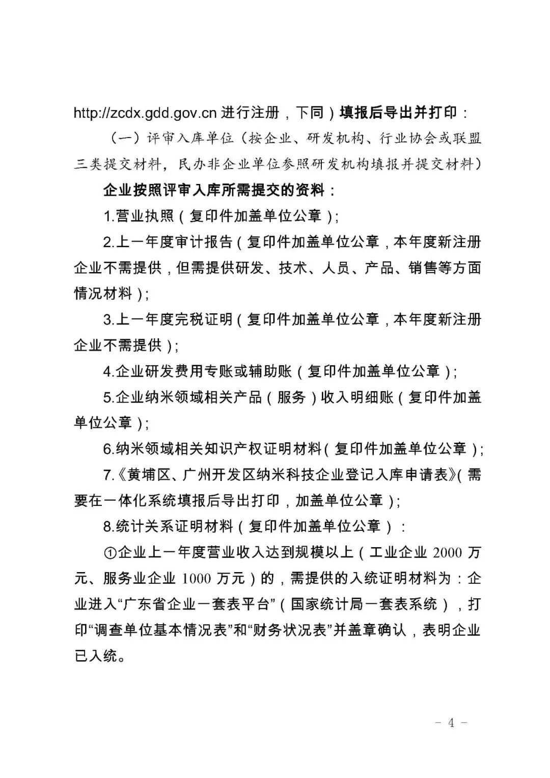
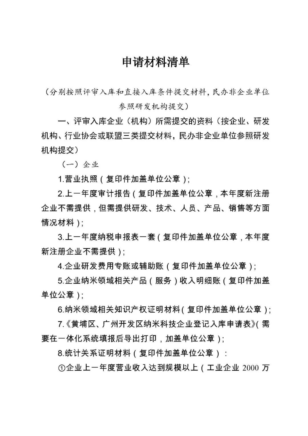
为深入实施创新驱动发展战略,进一步提升我区纳米产业创新能力及创新环境,集中优质资源对纳米科技企业给予重点支持,规范区纳米科技企业(机构)登记入库申报工作,根据《广州市黄埔区 广州开发区促进纳米产业发展办法》(穗埔府规〔2019〕32号)和《广州市黄埔区 广州开发区促进纳米产业发展办法实施细则》(穗埔科规字〔2020〕2号),我局制定了《黄埔区 广州开发区纳米科技企业(机构)登记入库申报工作指南(2020年版)》,现予以公布,自印发之日起执行。本工作指南将根据实际执行情况进行合理调整,最新版本以广州开发区科技创新业务一体化服务系统(http://kxjs.hp.gov.cn请使用区政策兑现服务信息系统账号和密码登陆,若无账号,请到政策兑现服务信息系统http://zcdx.gdd.gov.cn进行注册)公布为准。
附件:黄埔区 广州开发区纳米科技企业(机构)登记入库申报工作指南(2020年版)
广州市黄埔区科学技术局
2020年7月24日
详情请点击:http://www.hp.gov.cn/gzjg/qzfgwhgzbm/qkxjsj/bszn/content/post_6470192.html

18925061970



